养老金是劳动者在年老或丧失劳动能力后,根据他们对社会所作的贡献和所具备的享受养老保险资格或退休条件,由我国、相关机构按月或一次性以货币形式支付的保险待遇。
据新社通app获悉: 山东济宁2025年退休能领多少钱的计算方法如下:
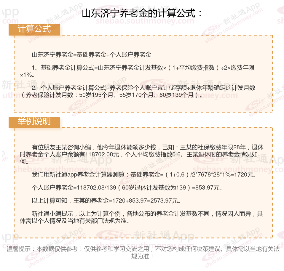
山东济宁退休人员的养老金=个人账户养老金+基础养老金+过渡性养老金
基础养老金=计发基数*(1+个人平均缴费指数)/2*累计缴费年限*1%
个人账户养老金=退休时个人账户累计余额/计发月数
过渡性养老金=视同缴费指数*计发基数*视同缴费年限*过渡性系数
我们用山东济宁退休网友举个例子说明一下,山东济宁2024年的养老金计发基数为7678元,个人平均缴费指数0.6,该网友累计缴费年限为24年,退休时账户余额为101744.64元,我们算算这位网友退休能领多少钱。
据新社通app养老金计算器测算显示:基础养老金=(1+个人平均缴费指数)/2*计发基数*累计缴费年限*1%=(1+0.6)/2*7678*24*1%=1474元。
个人账户养老金=退休时个人账户累计余额/计发月数=101744.64/139(60岁退休计发基数为139)=731.98元。
所以这位山东济宁退休人员的养老金=1474+731.98=2205.98元。
各地公布的养老金计发基数不同,情况因人而异,具体需以个人情况及当地有关部门法规为准。

领取养老金需要满足哪些条件?
领取养老金的条件主要包括以下几个方面:
1、达到法定退休年龄:根据法规要求,男性退休年龄为60周岁,女性在管理、技术岗位上工作的为55周岁,在生产、经营、服务岗位上工作的为50周岁。
2、养老保险累计缴费年限满15年:参保人员必须累计缴纳养老保险费满15年,才能享受基本养老金待遇。
3、办理退休手续:参保人员需要办理退休手续,这意味着需要提交相关申请并获得批准。
4、所在单位和个人依法参加养老保险并履行缴费义务:参保人员所在单位和个人必须依法参加基本养老保险,并按时足额缴纳养老保险费
所在单位和个人依法参加养老保险并履行了养老保险缴费义务。
个人累计缴费时间满15年。职工基本养老保险个人账户是企业职工基本养老保险中,用以记录职工个人缴纳基本养老保险费和单位缴费部分划入职工个人名下的账户。
从2025年起,用15年的时间,逐步将男职工的法定退休年龄调整至63周岁,将女职工的法定退休年龄分别调整至58周岁、55周岁。
怎么做才能提高自己的养老金待遇?
避免提前退休:
退休年龄影响养老金的计算。退休年龄越晚,缴费年限长的可能性就越大,同时计算个人账户养老金的计发月数也会越小,计算出来的个人账户养老金就会越高。
延长缴费年限:
养老金的领取条件之一是累计缴费满15年,但仅仅满足这一条件可能无法获得较高的养老金待遇。因此,在15年的基础上尽可能延长自己的缴费时间,可以有效提高养老金待遇。
尽量避免中途断缴,因为断缴会影响缴费年限的累计。
关注个人健康,延长寿命:
我国养老金是终身制的,只要活着就会源源不断地发放。因此,关注自己的身心健康,尽可能延长寿命,也是领取更多养老金的一个关键因素。
选择经济发达城市参保
城市选择:在经济发达的城市缴纳社保,会获得更好的养老金待遇。这是因为社会平均工资水平对养老金待遇有很大影响。
提高缴费基数:在经济条件允许的情况下,提高个人缴费基数,以增加个人账户的积累。
》担心养老金不够花?想品质养老?点击新社通app社保养老金规划,为您的退休生活“加薪”!
温馨提示:本数据仅供参考!具体需以当地有关法规为准!
山东济宁退休工资计算方法的相关内容就分享到这里,社保问题就上新社通!欢迎关注/下载新社通APP解锁更多社保专业资讯及社保实用计算器!