内蒙古乌兰察布养老金的计算主要取决于三个因素:内蒙古乌兰察布的养老金基数、个人缴费比例以及缴费年限。内蒙古乌兰察布退休人员的养老金=个人账户养老金+基础养老金+过渡性养老金,本文带你算算内蒙古乌兰察布2025年退休能领多少钱?
退休后每月养老金到底能领多少?社保交满15年只是起点,缴费年限越长待遇越高!本文详解养老金计算公式,并附免费在线计算器链接,输入数据即可快速估算您的退休收入。
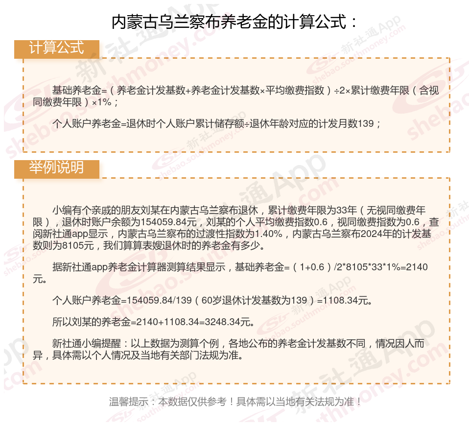
一、内蒙古乌兰察布退休人员养老金是如何计算的?举例说清楚

》新社通小编提示,“新社通app养老金计算器”可以计算养老金哦!以下是操作链接,点击即可轻松测算你的养老金!
二、内蒙古乌兰察布养老金计发基数如下:全国养老金计发基数排名前十的城市都是哪些?看看有你的城市吗?
内蒙古乌兰察布2024年养老金计发基数为8105元。这一数据相比于去年的养老金计发基数7469元,2024年的基数增加了636元,增长率约为8.52%。养老金计发基数是计算退休人员基本养老金的重要参数之一,它直接影响到退休人员的基本养老金待遇水平。

三、养老保险交的越多退休金越高吗?
养老保险是交的越多退休金就会越高。基本养老保险在缴费的时候遵循的时候“多缴多得,少缴少得”的原则。一般情况下用户可以通过延长养老保险的缴费时间、增加养老保险的缴费金额来达到增加养老保险账户金额的目的,往往缴费时间越多、缴费金额越高的用户,在达到法定退休年龄时领取的退休金就会越高。
当然退休金在领取的时候可能还会收到工龄工资的影响,但是往往养老保险的缴费年限长也就意味着用户的工龄时长,那么也是会直接体现在退休后的退休金额上面。
退休金的发放通常是先将养老保险个人账户里的资金进行平均发放,等到养老保险个人账户的钱用完之后,就会通过养老保险统筹基金向退休人员发放相应的养老金。
四、 要提高养老金待遇,可以从以下几个方面进行规划和努力:
一、增加缴费年限
延长缴费年限:养老金的领取条件之一是累计缴费满15年,但在此基础上,尽可能延长自己的缴费时间。缴费年限越长,你最终获得的养老金就会越多。
避免断缴:在缴费过程中,尽量避免中途断缴,以免影响缴费年限的累计。
二、提高个人缴费基数
升职加薪:提高个人工资水平,可以直接增加养老保险的缴费基数。好好工作,抓住每一个可以升职加薪的机会。
增加额外收入:如果有条件,可以考虑兼职、创业等方式增加额外收入,进而提高缴费基数。
三、选择合适的退休年龄
不要提前退休:个人账户养老金的计算公式中有一项“计发月数”,是根据退休年龄而定的。退休年龄越大,计发月数就越少,相应的你每月能领到的个人账户养老金就越多。
根据个人情况确定退休时间:在考虑退休年龄时,需要综合考虑个人的健康状况、经济状况、家庭需求等因素。
四、选择经济发达的城市缴纳社保
社保方案:不同城市的社保方案可能存在差异,经济发达的城市往往有更高的社保待遇。
社会平均工资水平:根据基础养老金计算公式,社会平均工资水平对养老金待遇有很大影响。在经济发达的城市缴纳社保,会获得更好的养老金待遇。
五、关注个人健康状况
定期体检:关注自己的身体健康状况,定期进行体检,及时发现并治疗潜在的健康问题。
保持健康生活方式:保持健康的生活方式,如合理饮食、适度运动、戒烟限酒等,有助于延长寿命,从而增加领取养老金的时间。
六、关注方案调整
了解方案变化:关注关于养老保险方案的调整,了解最新的方案法规和待遇标准。
适应方案变化:根据方案变化,适时调整自己的养老金规划,确保能够充分享受方案带来的优惠和待遇。
通过以上六个方面的努力,可以有效地提高养老金待遇。但需要注意的是,养老金的提高需要时间和积累,需要我们在日常生活中不断关注、规划和调整。
温馨提示:本数据源于网络,仅供参考!具体需以当地具体法规为准!
以上就是内蒙古乌兰察布退休人员养老金计算的全部内容,希望对你有帮助,欢迎关注新社通app解锁更多社保专业资讯。