重庆重庆的养老保险缴费满15年后,退休人员可以按月领取养老金。具体能领取多少养老金,与个人的缴费年限、缴费基数以及个人账户积累的金额等因素有关。重庆重庆养老金的计算方法是以个人参加社会保险领取的基本养老金为基础,再加上个人账户养老金。基本养老金与个人缴费年限、缴费基数以及个人账户积累的金额等因素有关,而个人账户养老金则与个人账户储存额和计发月数有关。
当我们社保缴费满后达到退休年龄,许多人都会好奇,重庆重庆每个月究竟能够领取多少养老金呢?据新社通app获悉,不同地区在养老金计算上可能存在差异,有的地方采用平均工资作为计算基础,而有的地方则更侧重于个人账户的累计金额。这种差异使得养老金的计算变得更为复杂,但也更加贴近当地的实际情况。
为了更加精确地了解自己未来每月能够领取的养老金金额,我们需要深入了解并掌握养老金的计算方法通过了解养老金的计算方式和影响因素,我们可以更好地规划自己的退休生活,确保生活质量不会因为退休而大幅下降。那么,社保交退休,每月能领取多少钱的养老金?下面随新社通app小编一起来看看重庆重庆2025年养老金计算公式。
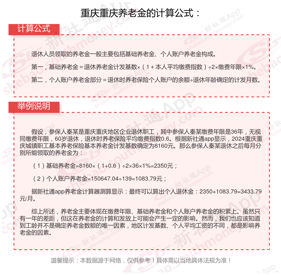
一、重庆重庆养老金计算方法及计算方法举例(在线计算器)

》点击新社通app养老金计算器,轻松测算你的养老金!
二、重庆重庆养老保险最低要交多少钱?举例说明
据新社通app获悉,重庆重庆养老保险缴费金额的计算涉及多个因素,包括缴费基数、缴费比例等,且各地的具体方案可能存在差异。以下是一个基于一般情况的养老保险缴费金额计算举例:
假设重庆重庆的养老保险缴费基数为4359元,个人按照8%的比例缴纳养老保险费用,企业按照16%的比例缴纳。则该职工的养老保险缴费计算如下:
养老保险费金额=养老保险缴费基数*个人缴费比例+养老保险缴费基数*单位缴费比例
1.个人缴费部分:
缴费比例:个人缴费比例一般为8%。
据新社通app养老保险计算器显示,缴费金额:4359元 * 8% = 348.72元。所以,该职工每月需要个人缴纳348.72元的养老保险费用。
2.企业缴费部分:
缴费比例:企业缴费比例一般为16%。
据新社通app养老保险计算器显示,缴费金额::4359*16% =697.44元。所以,企业需要为该职工每月缴纳697.44元的养老保险费用。
请注意,这只是一个基本的计算示例。实际上,养老保险的缴费金额还可能受到其他因素的影响,如个人工资水平超过或低于当地社会平均工资的一定倍数时,缴费基数的确定会有所不同。此外,各地的具体方案也可能会有所差异,因此在实际计算时,需要参考当地的相关方案。
如果您需要具体的计算或了解更详细的信息,建议您咨询当地的社保部门或相关机构,以获取最准确的信息。
温馨提示:本数据仅供参考!具体需以当地有关法规为准!
三、养老保险最多可以缴多少年
没有上限的限制,缴纳年数越久,能够领到的退休金越多。养老保险要累计缴满15年,达到法定退休的年龄即可领取退休金,若是没有缴纳15年可以采取补缴的方法来增加养老保险的累计时间。至于每个月可以领取多少,得看参保人前期每个人缴纳的基数已经累计缴纳的年数。
以上就是重庆重庆养老金计算方法全部内容,希望对你有帮助,欢迎关注新社通app解锁更多社保专业资讯。