退休2025基本养老金计算方式如下:
基本养老金=基础养老金+个人账户养老金+过渡性养老金
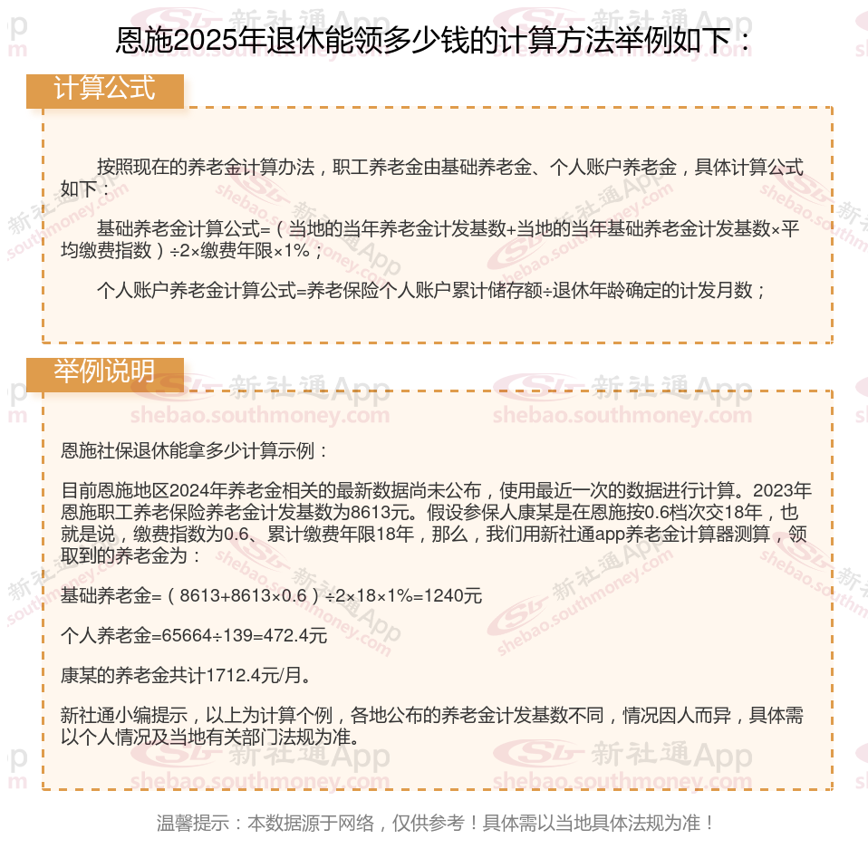
退休养老金=基础养老金+个人养老金。
基础养老金=(退休上一年恩施在岗职工月平均工资+退休上一年恩施在岗职工月平均工资×个人平均缴费工资指数)÷2×累计缴费年限(含视为缴费年限)×1%。
个人账户养老金的计算公式为:个人账户储存额÷计发月数。个人账户储存额是指个人在工作期间缴纳的养老保险费以及利息等收入的总和。计发月数根据退休年龄确定,如60周岁为139,50周岁为195。
过渡性养老金月标准以本人指数化月平均缴费工资为基数,“统账结合”前的缴费年限每满1年发给1.2%。计算公式为:过渡性养老金=本人指数化月平均缴费工资×统账结合前的缴费年限×1.2%

个人缴纳社保与单位缴纳社保有什么区别
退休年龄:
灵活就业退休年龄为男性60周岁、女性50周岁,除了灵活就业的情形之外,其他单位聘用的一般劳动者的退休年龄也都是这样的,具体情况下在达到上述退休年龄后,可以办理有关退休的程序。随着相关法规的调整,这一年龄条件可能会有所调整。
职工社保:领取养老金一般要求男职工60周岁,女干部55周岁,女职工50周岁。
户籍限制:
自由职业社保的参保主体是个人,通常只能缴纳养老保险和医疗保险两个险种。其缴费基数和缴费比例与职工社保不同,且社保是自愿缴纳的。
职工医保参保地:随着参保单位变更而变更,若属于从事个体经济人员只能在户籍地参保。
险种不一样:
灵活就业社保只能缴纳养老保险和医疗保险。
在职职工需承担五个方面的社会责任,具体涵盖养老保险、医疗保险、工伤保险、生育保险以及失业保险,这也就是我们习以为常所称谓的“五险”。
缴费基数和比例:
灵活就业人员:按上年全省在岗职工月平均工资的60%-100%为缴费基数。
职工社保绝大多数地区,企业按照上年度工资总额的16%缴费,个人按照本人上年度工资基数的8%缴费,企业缴费计入社会统筹账户,个人缴费计入个人账户。
温馨提示:本数据源于网络,仅供参考!具体需以当地具体法规为准!