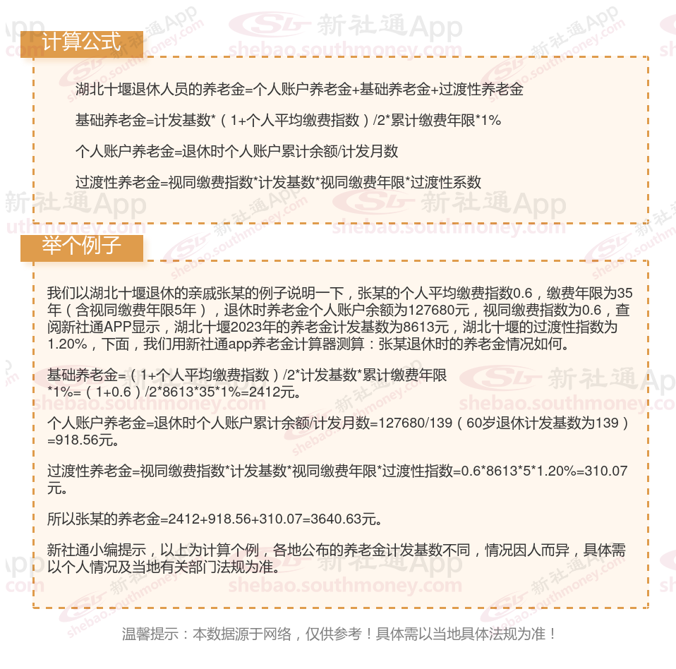
据新社通app获悉,随着2025年的到来,养老金的计算公式也备受关注。毕竟,养老金对于每一位退休人员来说,都是关乎生活质量的重要收入来源。
然而,许多退休人员可能并不清楚自己的养老金是如何计算得出的。养老金的计算遵循一个标准公式,这个公式在不同地区虽然会因具体数据而有所差异,但基本框架是一致的。要准确计算自己的养老金,你需要了解并代入自己的相关数据。下面随新社通app小编一起来看看每个月交那么多社保,2025年退休到底能领多少钱?

怎么做才能提高自己的养老金待遇?
关注个人健康,延长寿命:
养老金是终身制的,只要活着就会持续发放。因此,保持健康,延长寿命,可以领取更多的养老金。
选择在经济发达的地区办理退休:
社会平均工资越高的地区,养老金待遇也会相应更高。因此,如果条件允许,在经济发达的城市办理退休,可以享受到更好的养老金待遇。
对于有多地参保经历的人,如果想要在经济发达的城市享受养老金待遇,需要确保在该城市累计缴费满10年以上。
避免提前退休:
退休年龄越晚,缴费年限长的可能性就越大,另外计算个人账户养老金的计发月数也会越小,计算出来的个人账户养老金就会越高。
延长缴费年限:
坚持缴费不间断,尽可能取得较长的缴费时间。养老金计算公式中,缴费年限是计算基础养老金的重要因素,时间越长,养老金越高。
提高缴费基数:在经济条件允许的情况下,提高个人缴费基数,以增加个人账户的积累。
社保交15年和20年哪个划算?
社保交15年和20年的主要区别体现在养老金待遇、医保待遇以及其他相关待遇上。以下是对这些区别的详细介绍:
医疗保险待遇不同
社保中的医疗保险也有缴费年限的要求。一般来说,需要达到一定的缴费年限才能在退休后享受终身医保待遇。例如,在某些地区,女性退休前需要交满20年,男性需要交满25年的社保,才能享受到终身医保待遇。这意味着,交20年社保的个人在达到退休年龄后,无需继续缴纳医疗保险费用,即可享受到医保待遇。而交15年社保的个人则可能需要继续缴纳医疗保险费用才能享受同等待遇。
养老金领取额度不同
基础养老金:根据养老金的计算公式,基础养老金与缴费年限直接相关。缴费年限越长,基础养老金的比例就越高。因此,交20年社保的个人在退休后每月可领取的基础养老金会比交15年社保的个人更多。
个人账户养老金:个人账户养老金等于退休时养老保险个人账户的余额除以退休年龄确定的计发月数。由于缴费年限更长,交20年社保的个人在退休时个人账户的余额会更多,因此每月可领取的个人账户养老金也会更高。
抚恤金待遇
根据抚恤待遇的法规,缴费15年和20年,在职时去世,可以领取的抚恤金分别为9个月和14个月的城镇居民月人均可支配收入。退休以后,养老金每领取一年,发放月数减发一个月,最低是9个月。也就是说,在退休前以及退休后的几年内,缴费20年的抚恤待遇会更高一些。
回本时间
虽然缴费20年相比缴费15年,个人需要投入更多的资金,但考虑到养老金的增长以及其他因素,实际回本时间可能会缩短。同时,随着人均预期寿命的不断提高,缴费20年意味着在退休后有更充足的养老金保险,可以更好地应对长寿风险。
综上所述,社保交15年和20年的区别主要体现在养老金领取额度、医疗保险待遇、抚恤金待遇以及回本时间等方面。因此,在规划自己的社保缴纳年限时,个人应充分考虑自身的实际情况和需求,做出合理的选择。如果经济条件允许,尽量选择较长的缴费年限,以在退休后获得更高的养老金和更好的医疗、抚恤待遇。}
社保至少交15年才可以到退休的年纪才可以拿退休金。
1、如果有单位,即使缴满15年,但职工还未退休,企业还得继续缴费,直至退休;个人缴纳社保的话,可停缴,也可继续缴纳。
2、根据当地法规,肯定也继续缴纳好,养老保险是遵循“多缴多得”的原则,缴费基数越高、年限越长,退休时领取养老金也越多。
3、养老保险必须缴满最低缴费年限15年,到退休年龄(男60周岁/女55周岁),就可以享受养老金待遇(晚退休除外)。
(备注:数据仅供参考,具体以当地有关法规为准)