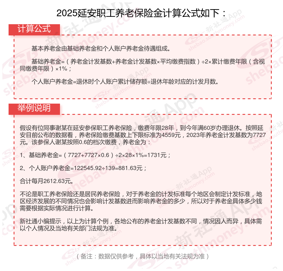
退休后2025退休金计算方法:
月退休金 = 基础养老金 + 个人账户养老金
基础养老金等于退休当年的养老金计发基数(部分地区也称为退休上年度全口径社平工资)×(1+本人平均缴费指数)÷2×缴费年限×1%。
个人账户养老金是指根据参保人员退休时其基本养老保险个人账户储存额计算出来的养老金。其计算公式为:
个人账户养老金 = 个人账户储存额 ÷ 计发月数
过渡性养老金月标准以本人指数化月平均缴费工资为基数,“统账结合”前的缴费年限每满1年发给1.2%。计算公式为:
过渡性养老金=本人指数化月平均缴费工资×统账结合前的缴费年限×1.2%

养老金缴费比例是多少?
养老金缴费比例
主要包括单位缴费比例和个人缴费比例。
个人缴费比例
个人缴费比例为本人上年度月平均工资收入的8%。职工个人以本人上年度月平均工资收入作为缴费基数,按8%的比例缴纳养老保险费。
养老金缴费比例
主要包括单位缴费比例和个人缴费比例。
单位缴费比例
单位缴费比例通常为职工工资总额的20%。例如,在一些地区,单位缴费比例为16%,企业按照职工工资总额作为缴费基数,乘以这个比例缴纳养老保险费用。
需要注意的是,养老金的缴费比例可能会因地区、法规调整等因素而有所变化。因此,建议咨询当地的人设局或社保机构,以获取最准确的信息。
温馨提示:本数据仅供参考!具体需以当地有关法规为准!