万宁养老金是怎么计算的。本文主要介绍养老金的计算主要取决于三个因素:当地的养老金基数、个人缴费比例以及缴费年限。万宁退休人员的养老金=个人账户养老金+基础养老金+过渡性养老金,带你算算万宁2025年退休能领多少钱?
想知道社保交满退休能领多少养老金?别再手动计算!本文拆解养老金构成(个人账户+统筹账户),并可以一键式在线计算器,轻松测算退休收入。
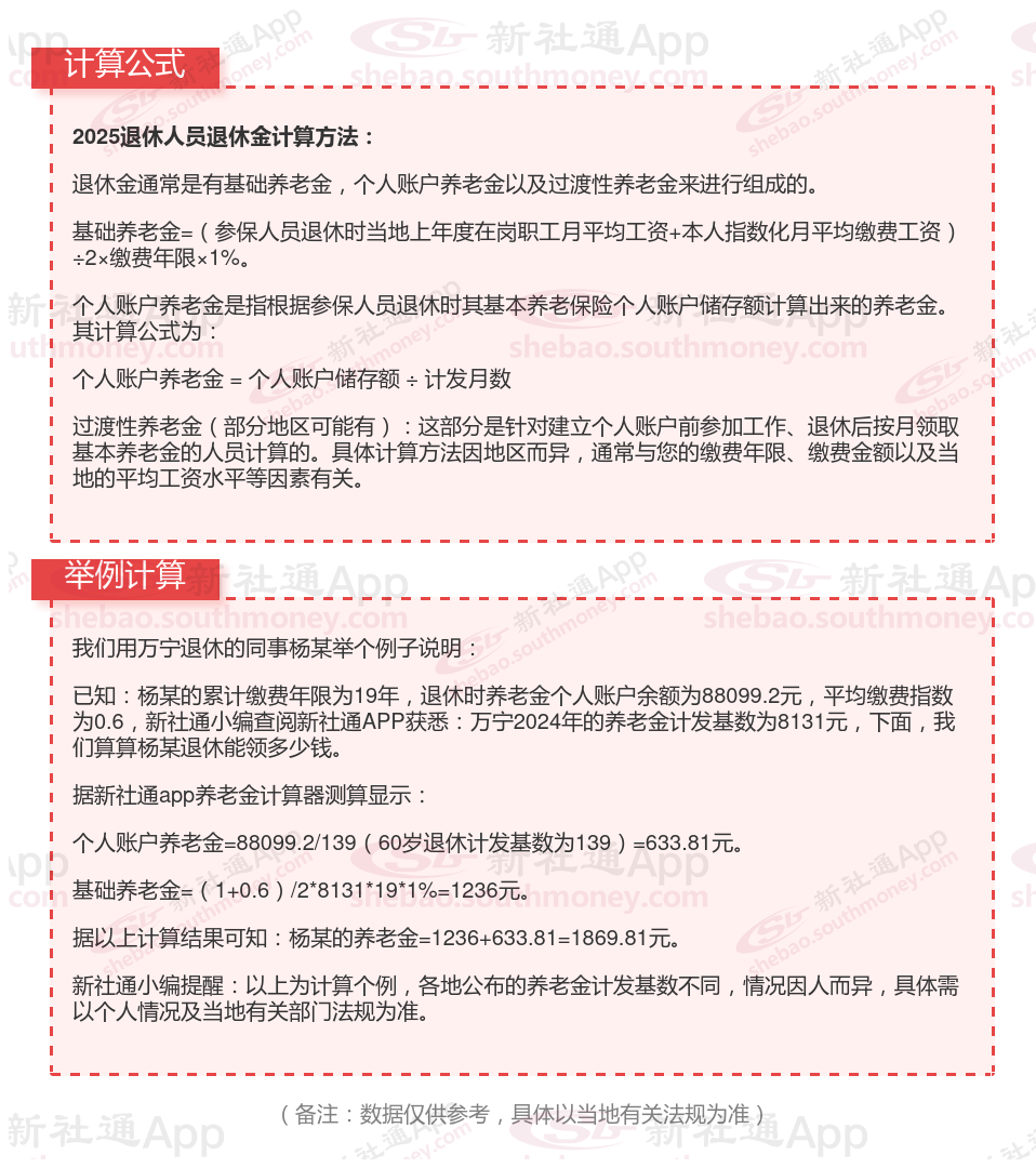
一、 2024年万宁退休工资多少钱一个月?在线计算举例说明

》点击新社通app养老金计算器,轻松测算你的养老金!
二、万宁养老金计发基数如下
据新社通app显示,万宁2024年养老金计发基数为8131元。上涨了81元,涨幅为1.01%。具体来说,养老金计发基数是用于计算退休人员基本养老金的重要参数,它通常与当地的社会平均工资水平紧密相关。部分在2024年上半年退休的人员的养老金待遇将进行重新计算,并补发差额部分。
那么,全国养老金计发基数排名前十的城市都是哪些?看看有你的城市吗?

三、如何合理规划养老保险的方案?
在面对未来养老问题时,合理规划养老保险显得尤为重要。首先,个人应根据自己的年龄、职业、健康状况等因素,选择合适的保险产品。
例如,对于年轻且收入稳定的职场人士来说,投资型养老保险是一个不错的选择,它不仅能提供基本的保险,还具有一定的资产增值功能。此外,建议定期对所投保的保险产品进行审视和调整,以适应个人生活变化和市场条件的变化。
最后,不忘利用方案的支持,如享受税收优惠等,这也是优化养老保险方案的一部分。通过这样的方式,我们可以更好地保证未来的经济安全。
》点击新社通app社保养老金规划,领取您的规划方案!为您的退休生活加薪!
(备注:数据仅供参考,具体以当地有关法规为准)
以上就是万宁退休人员养老金计算的全部内容,希望对你有帮助,欢迎关注新社通app解锁更多社保专业资讯。