芜湖养老金能领多少钱?每个人领取退休金额的标准是什么?每月能拿到的钱取决于多个因素,包括缴费年限、缴费基数、社会平均工资等。本文介绍计算公式和提高待遇的方法,您可以更好地规划自己的养老生活。
据新社通app获悉,对于职工来说退休以后的生活费用是很重要的,大家都有养老保险,只有缴纳够一定的年限才可以领取的。那么2025芜湖养老金可以领取多少钱一个月?芜湖养老又要交多少钱呢?下面就随新社通app小编一起来看看详情吧。
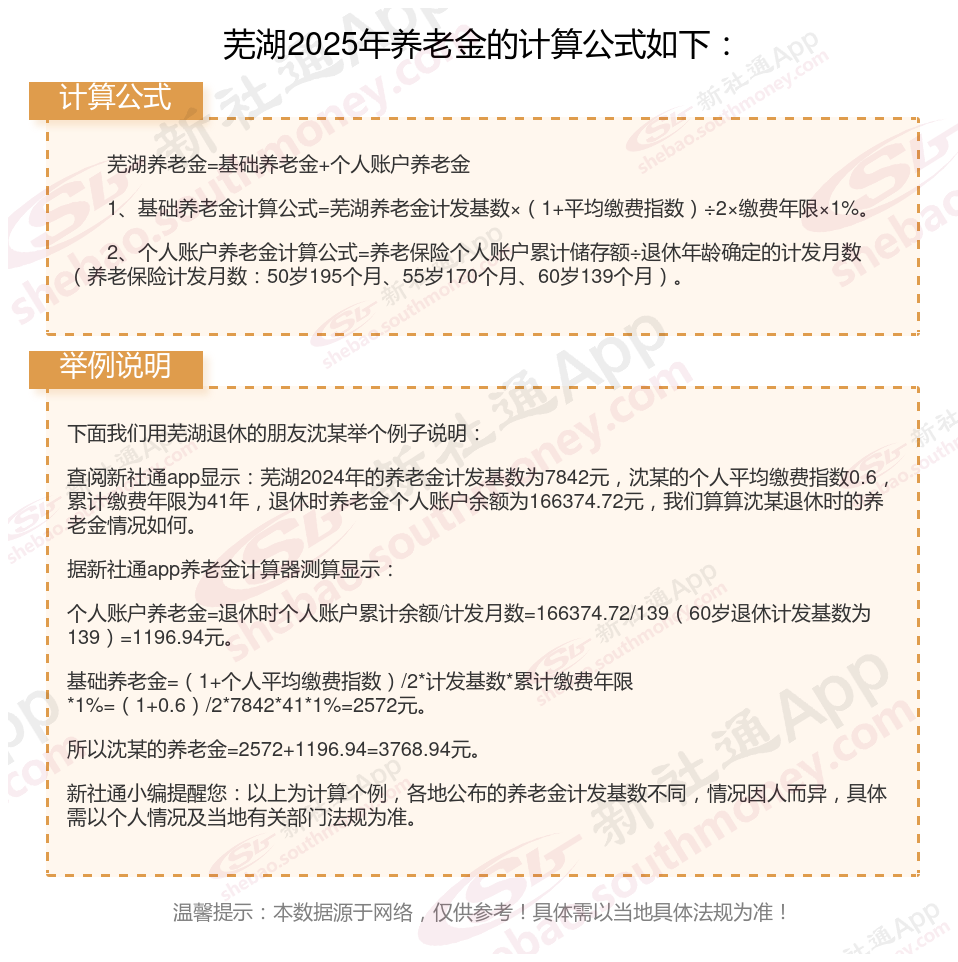
芜湖退休工资计算方法及计算公式2024年最新(附在线计算器)

退休人员的养老金=个人账户养老金+基础养老金+过渡性养老金,
基础养老金=(1+个人平均缴费指数)/2*计发基数*累计缴费年限*1%
个人账户养老金=退休时个人账户累计余额/计发月数
过渡性养老金=视同缴费指数*计发基数*视同缴费年限*过渡性系数
其中,计算公式不相同,我们用在芜湖退休网友举个例子说明一下,芜湖2024年的计发基数则为7842元,个人平均缴费指数0.6,该网友累计缴费年限为16年(含视同缴费年限10年),退休时账户余额为64926.72元,视同缴费指数为0.6,芜湖的过渡性指数为1.30%,我们算算这位网友退休时的养老金情况如何。
据新社通app养老金计算器测算显示,基础养老金=(1+个人平均缴费指数)/2*计发基数*累计缴费年限*1%=(1+0.6)/2*7842*16*1%=1004元。
个人账户养老金=退休时个人账户累计余额/计发月数=64926.72/139(60岁退休计发基数为139)=467.1元。
过渡性养老金=视同缴费指数*计发基数*视同缴费年限*过渡性指数=0.6*7842*10*1.30%=611.68元。
所以这位芜湖退休人员的养老金=1004+467.1+611.68=2082.78元。
各地公布的养老金计发基数不同,情况因人而异,具体需以个人情况及当地有关部门法规为准。
》点击新社通app养老金计算器,轻松测算你的养老金!
养老金低退休不够花?如何提升养老金待遇? 提高养老金待遇是许多人关心的话题,以下是一些方法可以参考: 推迟退休
不要提前退休:个人账户养老金的计算公式中,计发月数是根据退休年龄而定的。退休年龄越大,计发月数就越少,每月能领到的个人账户养老金就越多。关注自身健康,延长寿命:
养老金是终身制,只要活着就会持续发放。因此,关注自己的健康状况、延长寿命也是提高养老金待遇的一种方式。选择较高的缴费基数:
在有负担能力的情况下,选择较高的缴费基数。相同缴费年限下,缴费基数高有利于个人账户的积累,也能够提高平均缴费指数,进而影响养老金的高低。
例如,选择不同的缴费基数,会导致个人账户养老金的显著差异。选择在经济发达的地区办理退休:
社会平均工资越高的地区,养老金待遇也会相应更高。因此,如果条件允许,在经济发达的城市办理退休,可以享受到更好的养老金待遇。
对于有多地参保经历的人,如果想要在经济发达的城市享受养老金待遇,需要确保在该城市累计缴费满10年以上。
》点击新社通app社保养老金规划,为您的退休生活加薪!
温馨提示:本数据源于网络,仅供参考!具体需以当地具体法规为准!
芜湖退休工资计算方法的相关内容就分享到这里,社保问题就上新社通!欢迎关注/下载新社通APP解锁更多社保专业资讯及社保实用计算器!