莆田社保缴满退休能领多少钱?莆田每月能拿到的钱取决于多个因素,包括缴费年限、缴费基数、社会平均工资等。本文介绍计算公式和提高待遇的方法,您可以更好地规划自己的养老生活。
退休后每月领多少钱?社保交满年限只是基础,关键在缴费档次!本文解密养老金计算细节,一键测算不同缴费方案的退休待遇差异。
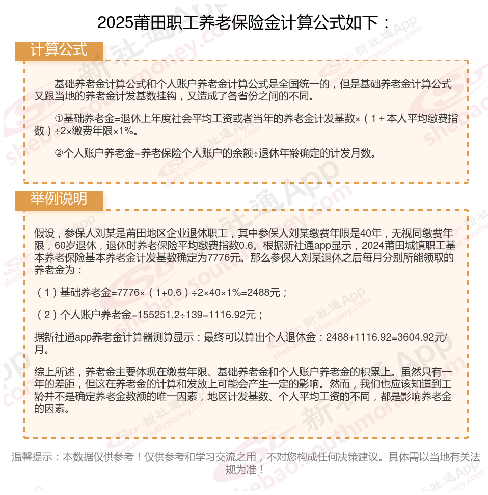
莆田社保退休工资计算方法及公式2024年最新(计算器)

》点击新社通app养老金计算器,轻松测算你的养老金!
养老保险怎么查询个人账户? 以下几种方法供您选择: 电话查询:
拨打综合服务电话“12333”进行方案咨询和信息查询。
或者直接选择拨打人社电话:区号+12333,按提示步骤进行人工的方案咨询和信息查询。 社保大厅查询:
参保人携带身份证和社保卡,直接去当地的社保大厅服务窗口。
让工作人员帮忙查询企业养老保险的个人账户详细情况。
在查询过程中,需要注意以下几点:
个人信息要准确无误,并且保护好个人信息,不要随意泄露,避免造成不必要的麻烦。
在社保大厅查询时,要妥善保管好身份证和社保卡,一旦丢失,可能会造成不必要的损失。 网络查询
网站:登录所在城市的社会保险业务网站,通常这些网站会提供“个人社保信息查询”窗口。
操作步骤:在查询窗口中输入本人身份证号和密码(或社保号),点击“查询”按钮即可查看个人参保信息、缴费情况等。 自助终端查询:
在一些社保服务大厅或社保经办机构,会设有自助查询终端。
您可以通过这些终端输入个人信息,自助查询养老保险的相关情况。 支付宝查询:
打开支付宝APP,点击“更多”。
找到“便民生活”栏目下的“城市服务”。
进入城市服务后,点击“社保查询”。
在社保查询页面选择“养老账户查询”或“养老缴费情况”等选项,即可查看相关信息。 微信查询:
打开微信,点击右下角的“我”。
进入“服务”页面,选择“城市服务”。
在城市服务中选择社保查询,并绑定个人信息。
绑定完成后,即可查询个人的养老保险信息。
莆田个人养老金计发月数是什么?(附计发月数一览表)
个人养老金计发月数是指养老金待遇计划发放的月数是根据职工退休时城镇人口平均预期寿命、退休年龄、利息等因素确定的。这个数值用来计算个人账户养老金的发放金额。具体来说,个人账户养老金的计算公式为:个人账户累计额除以计发月数。因此,计发月数的大小直接影响到每月领取的养老金金额。
目前,对于不同年龄段的退休职工设定了不同的养老金计发月数。一般来说,退休年龄越早,计发月数越大,退休时计发的个人账户养老金相对越低;退休年龄越晚,计发月数越小,退休时计发的个人账户养老金水平相对越高。例如,60岁退休的职工,其个人账户养老金的计发月数为139个月;55岁退休的职工,计发月数为170个月;而50岁退休的职工,计发月数则为195个月。
请注意,养老金计发月数可能会随着时间和方案的变化而有所调整。为了获取最准确的信息,建议向当地的社保局咨询或查阅最新的养老保险方案。

温馨提示:本数据仅供参考!具体需以当地有关法规为准!
以上就是莆田养老金计算的全部内容,希望对你有帮助,欢迎关注新社通app解锁更多社保专业资讯。