惠州养老金能领多少钱?每个人领取退休金额的标准是什么?每月能拿到的钱取决于多个因素,包括缴费年限、缴费基数、社会平均工资等。本文介绍计算公式和提高待遇的方法,您可以更好地规划自己的养老生活。
当我们社保缴费满后达到退休年龄,许多人都会好奇,惠州每个月究竟能够领取多少养老金呢?据新社通app获悉,不同地区在养老金计算上可能存在差异,有的地方采用平均工资作为计算基础,而有的地方则更侧重于个人账户的累计金额。这种差异使得养老金的计算变得更为复杂,但也更加贴近当地的实际情况。
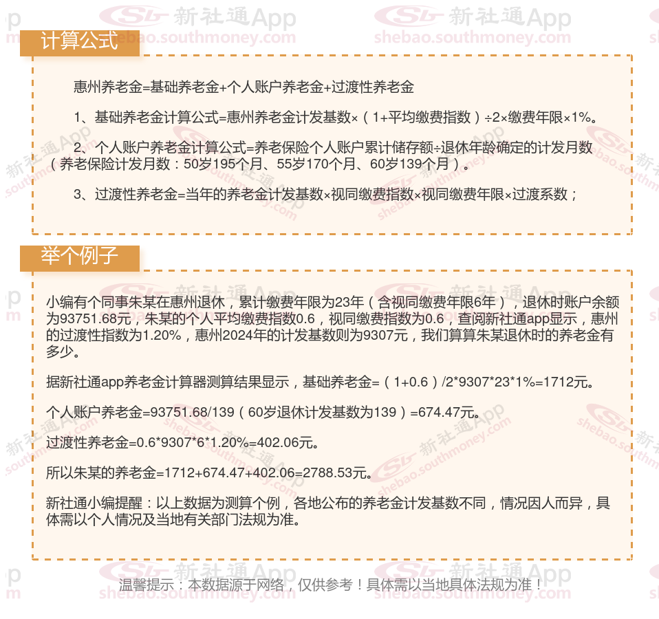
为了更加精确地了解自己未来每月能够领取的养老金金额,我们需要深入了解并掌握养老金的计算方法通过了解养老金的计算方式和影响因素,我们可以更好地规划自己的退休生活,确保生活质量不会因为退休而大幅下降。那么,社保交退休,每月能领取多少钱的养老金?下面随新社通app小编一起来看看惠州2025年养老金计算公式。

惠州社保怎么交退休金更高?
避免中断缴费:社保退休金的计算与缴费年限密切相关,缴费年限越长,基础养老金的数额就越高。因此,要尽可能保持长期的、稳定的社保缴费记录,避免中断缴费。
持续缴费至退休年龄:在达到退休年龄之前,应持续缴纳社保费用,以确保在退休后能够获得更高的养老金待遇。
增加个人储蓄:除了社保退休金外,还可以通过个人储蓄、投资等方式来增加退休后的收入来源。这包括将部分收入存入银行、购买商业保险、投资基金或股票等。
多元化投资:在投资时,应注重多元化和分散化,以降低投资风险并提高投资收益。同时,要谨慎选择投资项目,避免盲目跟风或冲动投资。
》担心养老金不够花?想品质养老?点击新社通app社保养老金规划,为您的退休生活“加薪”!
(备注:数据仅供参考,具体以当地有关法规为准)
惠州退休工资计算方法的相关内容就分享到这里,社保问题就上新社通!欢迎关注/下载新社通APP解锁更多社保专业资讯及社保实用计算器!