2025退休金计算方法:
基础养老金部分,缴费年限是计算养老金的主要因素。同样平均缴费指数是1的情况下,缴费15年可以领取15%的退休上年度社会平均工资,缴费20年可以领取20%,缴费30年可以领取30%,缴费40年可以领取40%,完全成正比的。
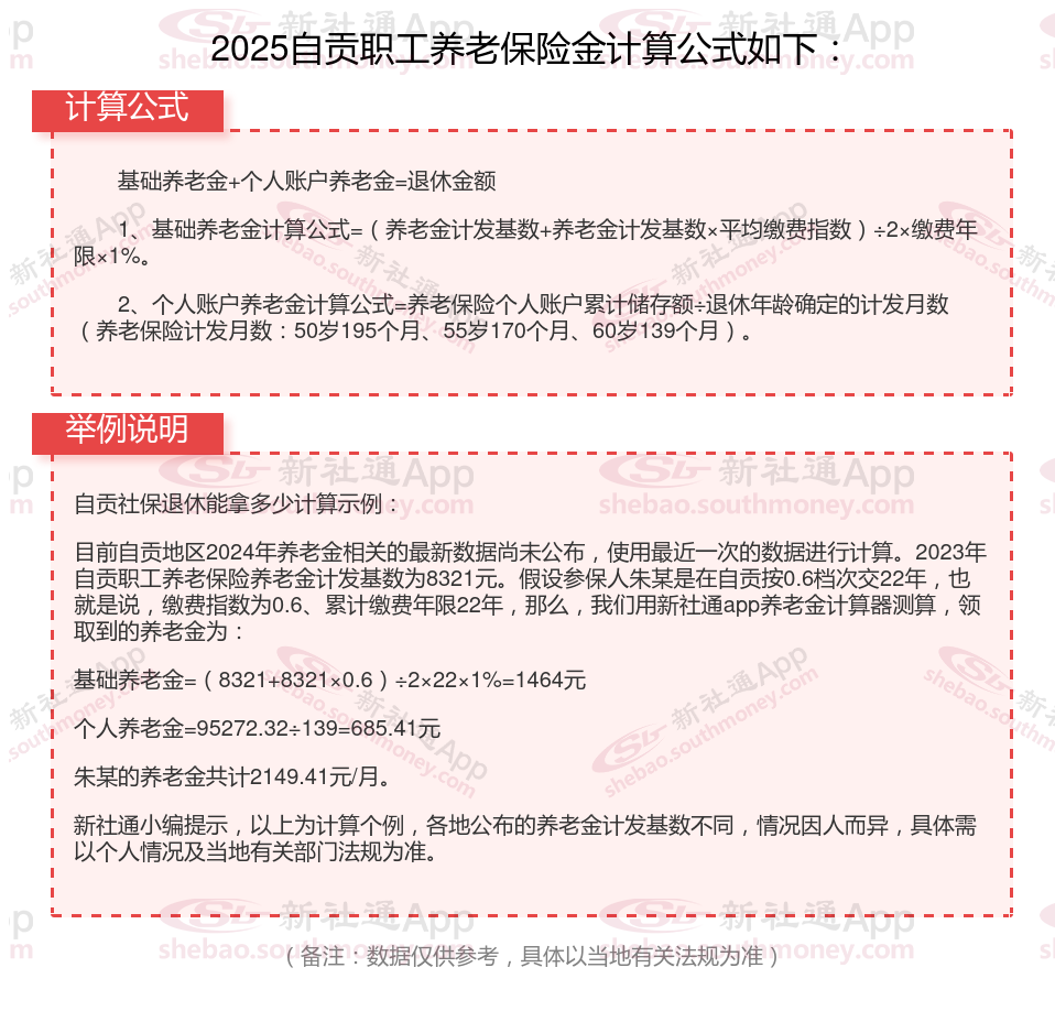
人账户养老金=个人账户储存额÷计发月数(计发月数根据退休年龄和当时的人口平均寿命来确定)。
过渡性养老金=参保人员退休时本省上一年度在岗职工月平均工资×本人平均缴费指数×本人建立个人账户前缴费年限×1.3%。

个人交社保和公司交社保有何区别?
险种不一样:
社保只参加养老保险和医疗保险,部分地区可参加失业保险
职工社保:通常包括五险一金,保险范围更全面。
缴费基数和比例:
灵活就业人员的社保缴费比例是根据当地全口径城镇单位就业人员平均工资来确定的,灵活就业人员参加企业职工基本养老保险的缴费比例为20% , 其中12%计入统筹账户, 8%计入养老保险个人账户。从2024年1月开始,灵活就业人员还可以自愿选择参加工伤保险,具体缴费比例参照当地法规要求。
职工社保则是由企业和员工共同承担,企业会为员工缴纳大部分社保费用。
户籍限制:
自由职业社保的参保主体是个人,通常只能缴纳养老保险和医疗保险两个险种。其缴费基数和缴费比例与职工社保不同,且社保是自愿缴纳的。
职工社保主要面向有工作单位或从事个体经济的在职职工和退休人员,由用人单位和职工个人共同缴纳,包含养老保险、医疗保险、工伤保险、生育保险、失业保险五个险种,具有强制性。
退休年龄:
男性灵活就业人员的退休年龄通常为60周岁。 女性灵活就业人员的退休年龄则通常为55周岁。
职工社保:普通企业职工:男性年满60周岁,女性生产操作岗位年满50周岁,女性管理岗位和女性专业技术人员年满55周岁。特殊工种的职工:男性年满55周岁,女性年满45周岁。因病或非因工负伤、完全丧失劳动能力人员:男性年满50周岁,女性年满45周岁。
生育待遇不同:
一般来说,灵活就业人员自行缴纳的社保中只包含了基本养老保险和基本医疗保险,无法单独缴纳生育保险。因此,如果未缴纳生育保险,则无法领取生育津贴。
目前多个城市已经开始实施生育保险和职工基本医疗保险合并的工作,这意味着只要以灵活就业人员身份缴纳了职工医保,就可以享受生育医疗费用的报销待遇。但具体是否能够领取生育津贴,还需根据当地相关法规而定。
生育保险的报销主要包括生育医疗费用和生育津贴两部分。其中,生育医疗费用涵盖了女职工在孕期、产时及产后的医疗费用,如检查费、接生费、手术费、住院费和药费等。生育津贴则是对女职工因生育而离开工作岗位期间,给予的生活费用补偿。
退休后的待遇:
灵活就业人员养老保险计入统筹账户部分为缴费基数的12%;
基本养老保险:职工基本养老保险的待遇主要包括按月领取的基本养老金,该养老金根据法规要求计发,并享受正常调整待遇。
基本医疗保险:参加职工基本医疗保险的个人,达到法定退休年龄时累计缴费达到法规要求年限的,退休后不再缴纳基本医疗保险费,享受基本医疗保险待遇。这包括医疗费用中应当由基本医疗保险基金支付的部分,由社会保险经办机构与医疗机构、药品经营单位直接结算。
工伤保险:职工因工作原因受到意外伤害或者患职业病,且经工伤认定的,享受工伤保险待遇。其中,经劳动能力鉴定丧失劳动能力的,享受伤残待遇。
失业保险:为失业人员提供一定期限内的失业补助金,帮助其渡过失业期。
生育保险:为女性职工提供生育期间的医疗和津贴等。
温馨提示:本数据仅供参考!仅供参考和学习交流之用,不对您构成任何决策建议。具体需以当地有关法规为准!