阜新养老金能领多少钱?每个人领取退休金额的标准是什么?每月能拿到的钱取决于多个因素,包括缴费年限、缴费基数、社会平均工资等。本文介绍计算公式和提高待遇的方法,您可以更好地规划自己的养老生活。
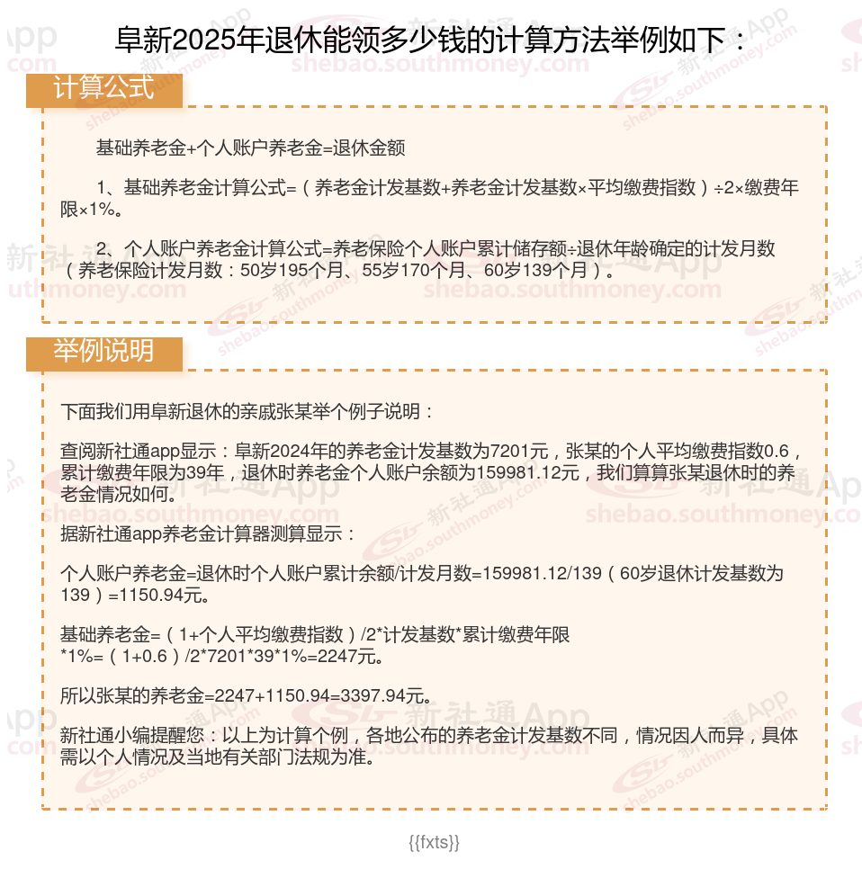
按照现在的养老金计算,职工养老金由基础养老金、个人账户养老金,具体计算公式如下:
基础养老金计算公式=(当地的当年养老金计发基数+当地的当年基础养老金计发基数×平均缴费指数)÷2×缴费年限×1%;
个人账户养老金计算公式=养老保险个人账户累计储存额÷退休年龄确定的计发月数;

阜新要想退休后拿得多,可以从以下几个方面努力:
提高缴纳基数:社保缴纳基数越高,个人缴纳的社保费用就越多,进入个人账户的金额也会相应增加。因此,在条件允许的情况下,可以选择更高的缴纳基数。
延长缴费年限:缴费年限是影响基础养老金的重要因素之一。缴费年限越长,基础养老金的数额就越高。因此,尽可能保持连续的社保缴纳记录,避免中断。
》担心养老金不够花?想品质养老?点击新社通app社保养老金规划,为您的退休生活“加薪”!
温馨提示:本数据仅供参考!仅供参考和学习交流之用,不对您构成任何决策建议。具体需以当地有关法规为准!
阜新退休工资计算方法的相关内容就分享到这里,社保问题就上新社通!欢迎关注/下载新社通APP解锁更多社保专业资讯及社保实用计算器!