肇庆社保退休能领多少钱?肇庆每月能拿到的钱取决于多个因素,包括缴费年限、缴费基数、社会平均工资等。本文介绍计算公式和提高待遇的方法,您可以更好地规划自己的养老生活。
我们都知道,养老保险是退休后生活的一大收入来源,但缴费年限和养老金的多少到底有多大关系?据新社通小编了解有关消息,从2030年起,领取养老金的最低缴费年限会逐步从15年增加到20年。那么问题来了,如果你已经缴了15年,再多缴5年,养老金会增加多少?值不值得继续缴?这事跟我们每个人的老年生活息息相关,真得好好算算和规划。
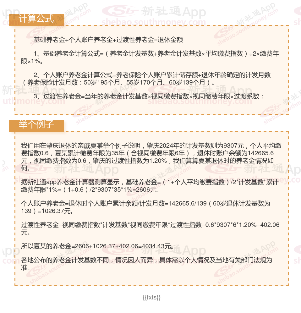
肇庆社保退休工资计算方法及公式2024年最新(计算器)

》点击新社通app养老金计算器,轻松测算你的养老金!
肇庆个人养老金计发月数一览表
不同的退休年龄对应着不同的养老金计发月数。目前,60岁、55岁和50岁退休职工的个人账户养老金的计发月数分别为139个月、170个月和195个月。养老金计发月数指的是养老金待遇计划发放的月数。这些计发月数是根据城镇人口平均估计寿命、退休年龄、基金投资收益率等因素得出的。
使用计发月数计算养老金待遇时,个人账户养老金是通过个人账户储存额除以计发月数来核定的。这意味着,在退休人员去世时,其个人账户余额应该正好发放完毕,实现账户基金精算自平衡。
值得注意的是,虽然自2005年以来,养老金计发月数的标准一直未变,但实际上,影响计发月数的因素,如记账利率和人均预期寿命等,已经发生了显著变化。因此,未来养老金计发月数是否会有所调整,是一个值得关注的问题。
总的来说,养老金计发月数是根据一系列复杂因素计算得出的,旨在确保养老金待遇的合理发放和账户基金的平衡。如需了解更多养老金计发月数的相关信息,建议查阅有关消息或咨询相关专业人士。

领取养老金的条件都有哪些? 领取养老金的条件因不同的养老保险方案而有所差异。以下是几种主要养老保险方案下领取养老金的条件: 个人在达到法定退休年龄后,还需要办理退休手续。这包括向所在单位或社保机构提交相关申请,经过审核和批准后,才能正式领取养老金。达到法定退休年龄,具体为男年满60周岁,女工人年满50周岁,女干部年满55周岁。
对于因病或非因工致残提前退休的,需经劳动能力鉴定会鉴定为完全丧失劳动能力,且男年满50周岁,女年满45周岁。
特殊工种提前退休的,需满足从事高空和特别繁重体力劳动满10年、从事高温和井下工作满9年、从事有害工作满8年,且男年满55周岁,女干部年满50周岁,女工人年满45周岁。累计缴费年限满15年。个人需参加基本养老保险并完成法规的缴费年限,如果累计缴费不满15年,其个人账户储存额将一次性支付给本人,并终止养老保险关系。
(备注:数据仅供参考,具体以当地有关法规为准)
以上就是肇庆养老金计算的全部内容,希望对你有帮助,欢迎关注新社通app解锁更多社保专业资讯。