退休人员注意,临沧2025年养老金计算公式来了,快来看一下你能领多少钱吧!据新社通app获悉,养老金对于所有人来说都是非常重要的,对于年轻人来说,它是对晚年生活的提前安排,对于老年人来说它是重要的收入来源,也是退休后安享晚年的经济支柱。
可是有很多人并不清楚养老金是如何计算的,已经退休的人虽然每月领着养老金,但是并不清楚金额是如何得来的。其实养老金额度的计算是有一个标准公式的,即使在不同的地区数据有所不同,只要将自己所在地的数据代入即可准确计算出金额,下面我们就详细来了解一下。

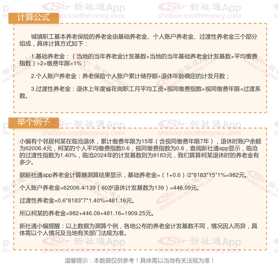
》还不知道自己退休能领多少钱?快来新社通养老金在线计算器轻松测算!
退休金子女可以继承吗?
退休金是可以继承的。以下是对退休金继承问题的详细介绍:
法定继承:如果没有遗嘱,则将按照法定继承的方式处理。在法定继承中,第一顺序继承人为配偶、子女、父母;第二顺序继承人为兄弟姐妹、祖父母、外祖父母。继承开始后,由第一顺序继承人继承,第二顺序继承人不继承;没有第一顺序继承人继承的,由第二顺序继承人继承。
遗嘱继承:如果退休人员在生前立有有效的遗嘱,其退休金将按照遗嘱的法规进行继承分割。
退休金继承的申请流程
申请领取:继承人需要向退休人员所属的社会保险管理机构或单位提出申请,提交相关证明材料。
材料证明:一般需要提供死亡证明、继承人的身份证明、亲属关系证明等资料。
审核发放:社会保险管理机构或单位会对提交的材料进行审核,审核通过后,会将未领取的退休金发放给继承人。
退休金继承的注意事项
未领取部分的界定:继承人需要确定退休人员去世时未领取的退休金具体数额,可以通过查阅退休人员的社保记录或向相关部门咨询了解。
继承纠纷的解决:在多个继承人之间,可能会因为分配问题产生纠纷。在申请前,继承人之间达成一致看法,必要时可以通过法律途径解决。
法律法规的不统一:不同地区和单位对退休金继承的法规不完全一致,继承人应提前了解相关法规,避免不必要的麻烦。
综上所述,退休金是可以继承的,但具体继承方式和法规可能因地区和单位的不同而有所差异。在申请继承退休金时,继承人需要了解当地或单位的相关法规,并按照法规的流程进行操作。
社保交满15年和20年有什么区别?
社保交15年和20年的主要区别体现在养老金待遇、医保待遇以及其他相关待遇上。以下是对这些区别的详细介绍:
医疗保险待遇不同
社保中的医疗保险也有缴费年限的要求。一般来说,需要达到一定的缴费年限才能在退休后享受终身医保待遇。例如,在某些地区,女性退休前需要交满20年,男性需要交满25年的社保,才能享受到终身医保待遇。这意味着,交20年社保的个人在达到退休年龄后,无需继续缴纳医疗保险费用,即可享受到医保待遇。而交15年社保的个人则可能需要继续缴纳医疗保险费用才能享受同等待遇。
养老金领取额度不同
根据养老金的计算公式,基础养老金=退休上年度社会平均工资×(1+本人平均缴费指数)÷2×缴费年限×1%,个人账户养老金=个人账户储存额÷计发月数。可以看出,缴费年限是影响养老金高低的关键因素之一。因此,在缴费基数相同的情况下,交20年社保的个人在退休后每月可领取的养老金金额会比交15年社保的个人更多。
抚恤金待遇
根据抚恤待遇的法规,缴费15年和20年,在职时去世,可以领取的抚恤金分别为9个月和14个月的城镇居民月人均可支配收入。退休以后,养老金每领取一年,发放月数减发一个月,最低是9个月。也就是说,在退休前以及退休后的几年内,缴费20年的抚恤待遇会更高一些。
回本时间
虽然缴费20年相比缴费15年,个人需要投入更多的资金,但考虑到养老金的增长以及其他因素,实际回本时间可能会缩短。同时,随着人均预期寿命的不断提高,缴费20年意味着在退休后有更充足的养老金保险,可以更好地应对长寿风险。
综上所述,社保交15年和20年的主要区别在于养老金待遇、医保待遇以及其他相关待遇。缴纳年限越长,个人在退休后能够享受的社保待遇通常也会越好。因此,在经济条件允许的情况下,个人尽量延长缴费年限以提高社保待遇水平。}
》担心养老金不够花?想品质养老?点击新社通app社保养老金规划,为您的退休生活“加薪”!
温馨提示:本数据仅供参考!仅供参考和学习交流之用,不对您构成任何决策建议。具体需以当地有关法规为准!