你知道广东佛山退休后能领多少钱吗?根据最新的社保退休金在线计算器,职工退休时的社保退休金由两部分组成:社保退休金=基础社保退休金+个人账户社保退休金。
据新社通小编了解,2025年退休人员基本养老金仍然会继续增长,表述也跟往年一样,是“适当提高退休人员基本养老金,提高城乡居民基础养老金”。如果按照2024年的养老金调整情况来看,退休人员的人均养老金水平会增长3%,城乡居民养老保险的基础养老金水平会增长不低于20元。下面新社通小编带您了解广东佛山2025年养老金的计算方法及影响因素的详情。
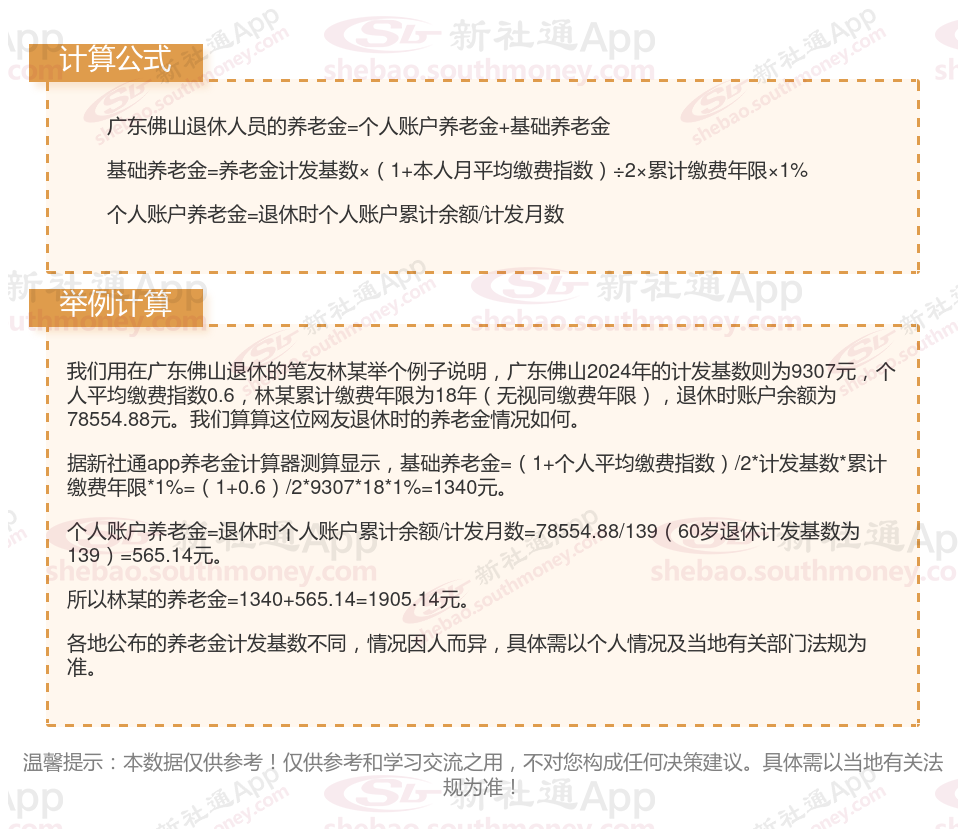
广东佛山养老金计算方法及公式2024最新(在线计算器)

》据新社通小编提示,“新社通app养老金计算器”可以计算养老金哦!以下是操作链接,点击即可轻松测算你的养老金!
2024年养老金计发月数是什么?养老金计发月数一览表(最新)

养老金计发月数指的是养老金待遇计划发放的月数。这个数值是根据城镇人口平均估计寿命、退休年龄以及基金投资收益率等多个因素来确定的。目前,60岁、55岁和50岁退休职工的个人账户养老金的计发月数分别为139个月、170个月和195个月。
然而,这个计发月数并非一成不变。随着记账利率的变化、退休金增长方案的调整以及人均预期寿命的延长等因素,养老金计发月数可能会发生变化。因此,具体的养老金计发月数应以当时的法规为准。
为了获取最准确的信息,建议定期查阅相关的方案或咨询当地的社保部门。同时,了解养老金计发月数的含义和影响因素,也有助于更好地规划个人的养老保险。
影响养老金的因素有哪些?
【1】缴费时间
上班族的工龄和缴费年限原则上应该是等同的,社保缴费年限越高,退休金水平就越高。
【2】缴费基数
缴费基数影响着缴费档次的基数,也就影响着社保缴费指数。缴费基数越高,退休后养老金就越多。
【3】退休年龄
退休年龄和个人账户养老金有直接关系,退休年龄越大,计算得出的个人账户养老金就越多。
【4】社会平均工资
社会平均工资直接与基础养老金挂钩,社会平均工资越高的城市,基础养老金水平越高。
总的来说,影响养老金的因素有很多。其中,缴费年限、缴费基数、个人账户存储金额、城镇人口平均预期寿命和退休时上年度的在岗职工月平均工资等都会影响到养老金。在众多的关系中,最重要的是缴费年限、缴费基数以及个人账户存储金额。
温馨提示:本数据仅供参考!具体需以当地有关法规为准!
以上就是广东佛山退休人员养老金计算的全部内容,希望对你有帮助,欢迎关注新社通app解锁更多社保专业资讯。