江西南昌公布2023年养老金计发基数,退休养老金涨多少怎么算?江西南昌2024年养老金计发基数已经公布为6916元,这一数据对退休人员的养老金待遇产生了重要影响。涨幅情况(如2024年比去年增加了169元,涨幅2.5%)
养老金计发基数是计算养老金的一项重要因素。每一年的退休人员都是按照当年的养老金计发基数计算养老金的。等江西南昌公布2025年的养老金计发基数后,按照新计发基数计算养老金的话,是不是新年度退休的人员比早退休的人员涨养老金更划算呢?下面就随新社通小编一起来了解详情吧。

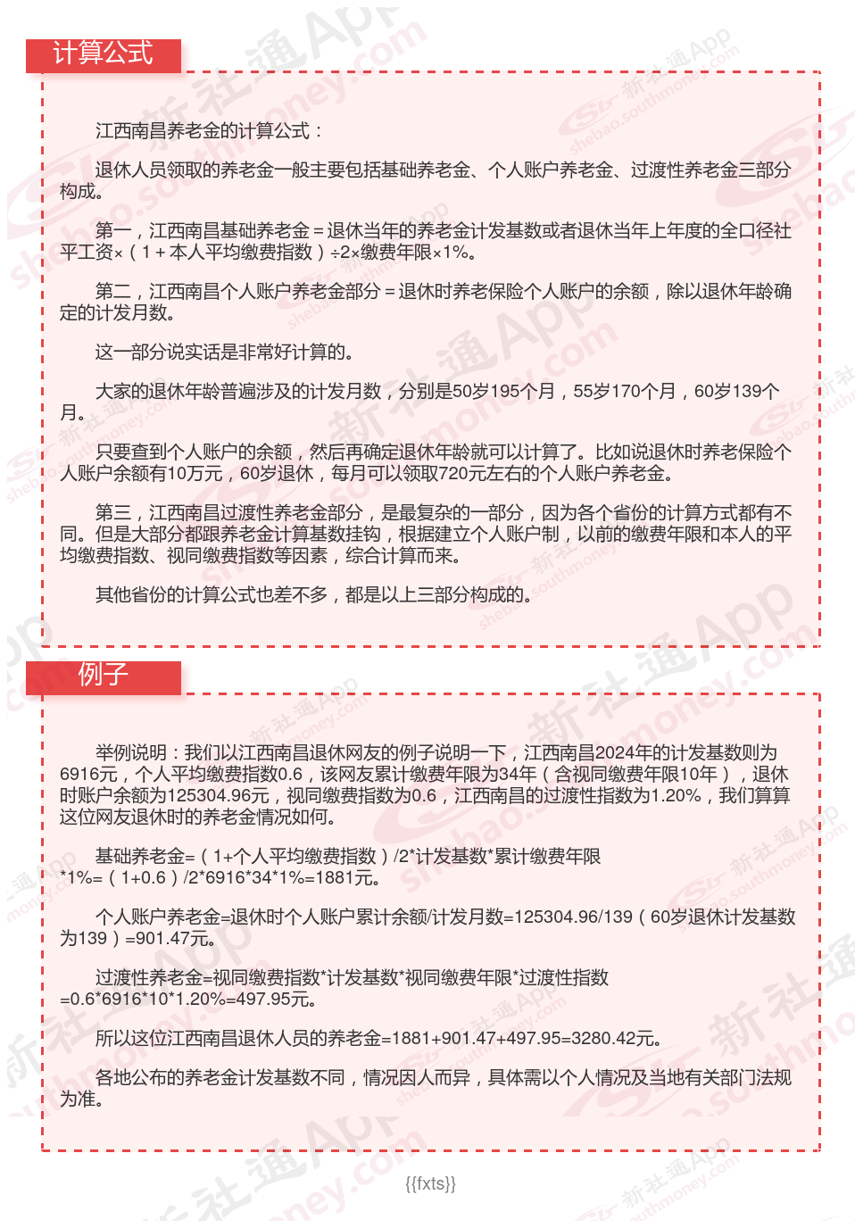
2023年最新江西南昌养老金计发基数是多少?
江西南昌2024年养老金计发基数为6916元。这一数据相比于去年的基数(6747元),2024年增长了169元,涨幅达到了2.5%。养老金计发基数的确定,对于退休人员来说具有重要意义。它直接影响到退休人员的基本养老金待遇水平。随着计发基数的增长,退休人员的基本养老金也会相应增加。
全国2023年养老金计发基数排名前十的城市,看看有你的城市吗?在这里简单分享一下:

江西南昌养老金重算补发的资格条件是什么?
新退休人员,也就是本年度退休的人员,什么情况下可以重新核定补发养老金?必须满足以下两个条件:
1、在本年度办理退休,并且已在领取养老金;
2、在本年度养老金计发基数公布前,已办理退休手续。
也就是说,当年退休的,若当年养老金计发基数未公布,先按上年度的计发基数预发养老金,待本年度计发基数公布后,人社局则重新核定养老金金额,并进行养老金差额补发。
2024年江西南昌养老金重算后补发多少的计算公式(举例说明)
江西南昌养老金计发基数公布,会安排重新核算养老金,并进行差额补发,少数地区可能会延迟到次年才补发到位。
养老金计发基数,新旧基数替换,则可以计算出差额。
举个例子,如果您是2024年9月江西南昌退休的,个人平均缴费指数为0.6,缴费年限为22年,11月重算补发,补发9-10月共2个月差额,据新社通app计算器显示:
养老金补发如何计算呢?看看计算公式:
基础养老金部分
原基础养老金=6747×(1+0.6)÷2×22×1%=1187.47元
新基础养老金=6916×(1+0.6)÷2×22×1%=1217元
补发差额=(1217-1187.47)=29.53元/月×补发2个月=59.06元
综上,这个例子基础养老金一共能补发73.66元。
特殊情况:如果是“退休中人”,有“视同缴费年限”,“过渡养老金”也会一并重算补发,全国通用的计算公式如下:
过渡性养老金部分
其中过渡系数各地不尽相同,江西南昌过渡系数是1.20%,6年视同缴费年限,能补发多少?
原过渡性养老金 =6747×0.6×6×1.20×1%=291.47元
新过渡性养老金 =6916×0.6×6×1.20×1%=298.77元
补发差额=(298.77-291.47)=7.3元/月×补发2个月=14.6元
综上,这个例子基础养老金补发差额59.06元,过渡性养老金补发差额14.6元,一共能补发73.66元。
各地公布的养老金计发基数不同,个人情况因人而异,重算补发金额也各人不同,但能确定的是,养老金计发基数肯定上调,调整金额接下来几个月会陆续补发到位!
以上就是江西南昌养老金计发基数的全部内容,希望对你有帮助,欢迎关注新社通app解锁更多社保专业资讯。