退休金计算方法:
退休金通常是有基础养老金,个人账户养老金以及过渡性养老金来进行组成的。
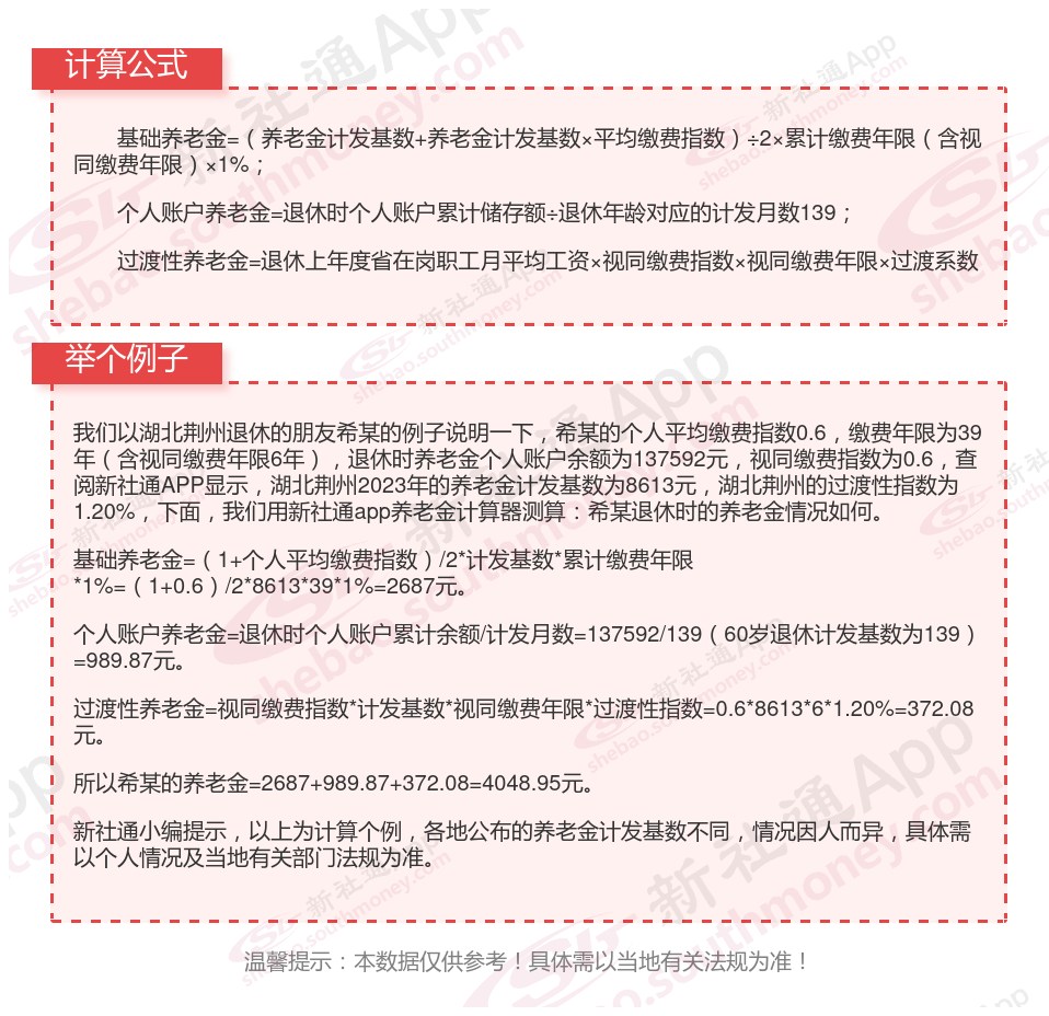
基础养老金=(职工退休时当地上一年度在岗职工月平均工资+本人指数化月平均缴费工资)÷2×缴费年限(含视同缴费年限)×1%。
个人账户养老金的计算公式为:个人账户储存额÷计发月数。个人账户储存额是指个人在工作期间缴纳的养老保险费以及利息等收入的总和。计发月数根据退休年龄确定,如60周岁为139,50周岁为195。
过渡性养老金=(上一年湖北荆州在岗职工月平均工资+上一年湖北荆州在岗职工月平均工资×个人平均缴费工资指数)÷2×1995年12月31日以前未建立个人账户的累积缴费年限×1.3%。

养老保险应该如何交纳才划算?
关于养老金怎么交最划算的问题,实际上取决于多个因素,包括个人的经济状况、年龄、健康状况、对未来养老需求的预期,以及所在地的社保方案等。以下是一些综合考虑这些因素后的看法:
选择合适的缴费档次:
城乡居民基本养老保险:
对于城乡居民,养老保险提供了从低到高多个缴费档次,如300元到6000元不等(具体档次根据地区方案有所不同)。
在个人经济条件允许的情况下,可以考虑选择较高档次进行缴纳,这将有助于将来的养老金收益最大化。
各地有关部门可能会有相应的缴费补贴方案,进一步提升养老金的收益。
城镇职工养老保险:
对于在职人员,通常由单位和个人共同缴纳养老保险费用。
单位缴纳部分计入基本养老保险统筹基金,个人缴纳部分则记入个人账户。
在选择缴费档次时,应考虑个人经济承受能力和未来养老需求。一般来说,缴费档次越高,未来领取的养老金也越多。
灵活就业养老保险:
对于灵活就业人员,可以根据自身情况选择合适的缴费基数和档次。
缴费金额较高,但相应的养老金回报也十分可观。
缴费年限:养老保险的缴费年限也是影响养老金待遇的重要因素。缴费年限越长,退休后领取的养老金也越高。因此,尽可能延长缴费年限,以达到更高的养老金领取标准。
关注方案动态:
各地有关部门可能会根据当地经济发展情况调整养老金方案,包括缴费档次、补贴方案等。因此,定期关注方案变化,以便及时调整缴费计划。
选择计发基数高、有特殊照顾的地区:
不同地区养老金方案有所差异,部分地区的计发基数比较高,退休后能领取的养老金也越高。另外部分地区养老金方案会有优势,每年能够增加的基础养老金会更高一些。
综上所述,要使养老金缴纳最划算,需要根据个人实际情况和当地方案进行综合考虑和规划。同时,要关注方案变化和个人风险承受能力等因素的变化,以便及时调整缴费计划和投资方案。
退休金的具体数额是由多方面因素综合计算得出的,这些因素包括了个人的服务年数(也就是工龄)、社会平均工资的变动情况、养老保险的缴费比例(这既包括了个人缴费也包括了单位缴费)、养老保险个人账户的资金积累状况、个人的实际退休年龄、缴费的基数和年限等,以及是否享受到了某些特定的养老金增长,所有这些都对退休金的数额产生了重要的影响。