贵州安顺社保退休能领多少钱?每月能拿到的钱取决于多个因素,包括缴费年限、缴费基数、社会平均工资等。本文介绍计算公式和提高待遇的方法,您可以更好地规划自己的养老生活。
2025贵州安顺退休工资多少钱一个月?据新社通app获悉,养老金无疑是大众瞩目的焦点,特别是对于那些即将或已经步入退休生活的人们而言,其数额的多少直接关系到他们日常生活的舒适程度。随着养老保险体系的逐步深化与改进,养老金的计算方式也在不断地更新调整。退休时间、缴费年限以及缴费基数的差异,均会对最终养老金的数额产生显著影响。因此,了解并适应这些变化,对于确保个人退休后的生活质量至关重要。下面随新社通app小编一起来了解贵州安顺社保退休工资2025计算方法及贵州安顺养老保险要交多少钱吧!
一、2023-2024年贵州安顺养老保险缴费比例及基数标准 一个月要交多少钱?
据新社通app显示,贵州安顺2024-2025企业职工养老保险的缴费基数为:4363.35元。
缴费比例:在企业参保缴费的情况下,单位缴纳比例为16%,个人缴纳比例为8%。而灵活就业人员参保缴费的比例为个人20%。
另外,需要注意的是,这些缴费标准可能会随着时间和方案的变化而调整。为了获取最新的贵州安顺职工养老保险缴费标准信息,建议查阅相关消息或咨询当地社保部门。
总的来说,了解并遵守当地的养老保险缴费标准是每个职工的责任,也是保证个人权益的重要方案。
(注:本文数据仅供参考,具体以当地缴费标准为准)

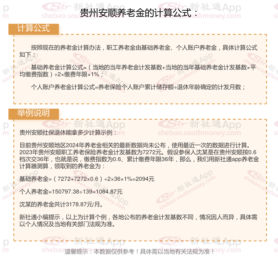
二、贵州安顺养老金计算方法2024最新 社保退休可以拿多少

》点击新社通app养老金计算器,轻松测算你的养老金!
三、如何提高养老金待遇?
增加缴费年限:缴费年限是影响养老金待遇的重要因素。尽量延长缴费年限,可以让你的养老金待遇更高。增加个人账户储存额:通过提高缴费工资等方式,增加个人账户储存额,从而提高个人账户养老金待遇。关注方案变化:随着社会的发展,养老金方案也会不断变化。及时关注方案变化,了解最新的养老金计算方式和领取条件,有助于你更好地规划自己的养老生活。
》点击新社通app社保养老金规划,领取您的规划方案!为您的退休生活加薪!
温馨提示:本数据仅供参考!具体需以当地有关法规为准!
以上就是贵州安顺退休人员养老金计算的全部内容,希望对你有帮助,欢迎关注新社通app解锁更多社保专业资讯。