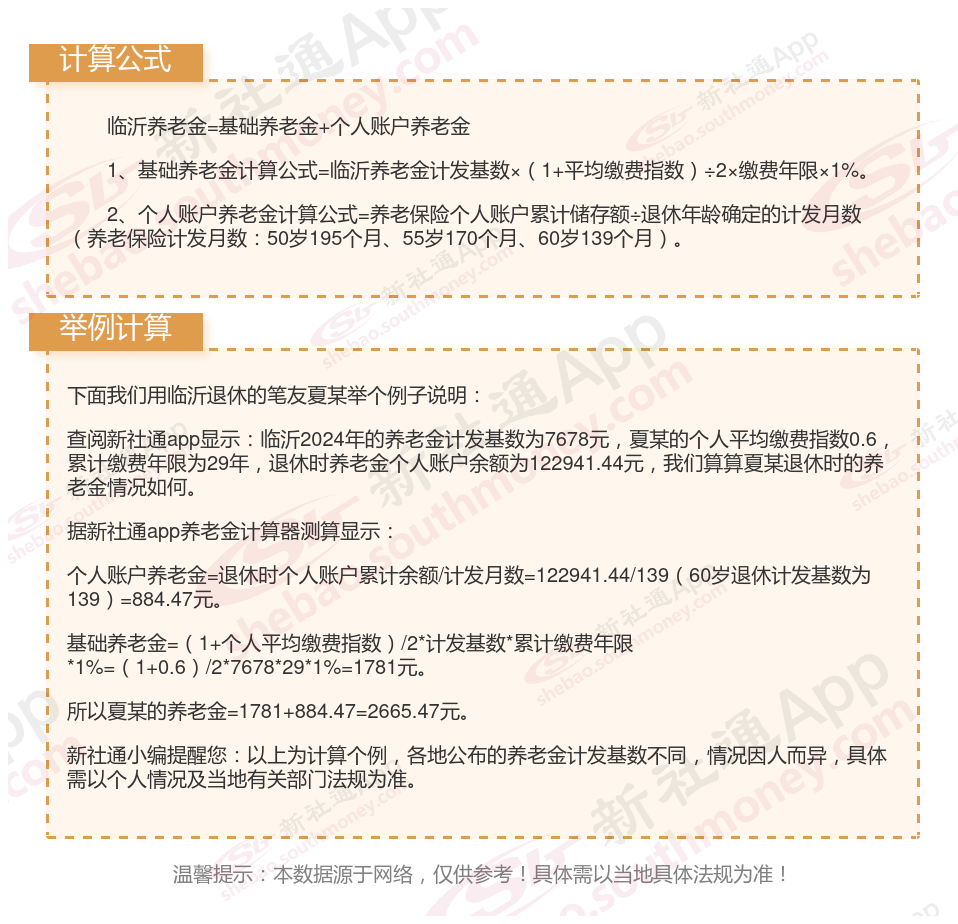
基础养老金计算公式和个人账户养老金计算公式是全国统一的,但是基础养老金计算公式又跟当地的养老金计发基数挂钩,又造成了各省份之间的不同。
①基础养老金=退休上年度社会平均工资或者当年的养老金计发基数×(1+本人平均缴费指数)÷2×缴费年限×1%。
②个人账户养老金=养老保险个人账户的余额÷退休年龄确定的计发月数。

退休年龄:退休年龄不仅影响养老保险缴费年限,还确定了个人账户养老金计发月数。晚退休通常意味着更高的退休金。
缴费水平高低:即使交的是同一个险种,也会因为缴费水平的高低,造成养老金差异很大。
个人累计缴费年限:基本养老金的发放与个人的累计缴费年限直接相关。缴费年限越长,基本养老金的数额通常越高。
退休省份:退休省份的选择很关键。不仅仅关系到养老金的计发,也关系到养老金的增长,养老保险的缴费。
温馨提示:本数据仅供参考!具体需以当地有关法规为准!