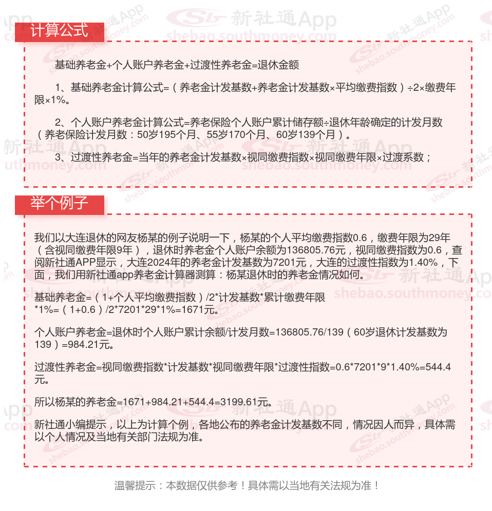
据新社通app获悉,大连养老保险是为了保证人们在老年时能够拥有稳定的经济来源,确保基本生活需求得到满足。然而,很多人并不清楚如何计算自己未来能够领取多少养老金?大连养老保险要交多少钱?下面,我们将详细介绍养老保险金的计算方法及在线计算器。

》别让养老金成为你的退休负担,规划让你轻松享受晚年!点击领取您的养老金专属规划方案!
退休金一般在每月10号发放,社保局会在当天将应发放的退休养老金划拨到退休人员的银行账户上,不过,有些地方退休金约定的养老金发放日期并不一致,以每个地方的要求为准,如果想了解退休金发放时间,可以通过拨打12333联系当地社保部门。
发放流程与时间节点:
社保局对于养老金的发放一般会在每月10日进行轧账,之后还需经过数据核对、请款等几个环节。通常在15日前,款项会被拨付到各养老金代发银行,再由银行发放到领取养老待遇人员的账户。因此,在正常情况下,离退休人员在每月15日至20日就能领到当月的养老金。但请注意,银行发放到离退休人员账户也需要一定时间,如果碰上节假日等特殊情况,发放时间可能会稍有延后。
相较于农保,社保具有更高的保险水平和更广泛的覆盖范围。因此,在条件允许的情况下,建议优先选择参加社保。特别是对于已经就业并加入社保体系的个人来说,继续缴纳社保是更为明智的选择。这样不仅可以确保在年老、疾病等情况下获得足够的权益,还可以避免因重复参保险而带来的不必要的经济负担。
综上所述,有社保了农保不需要交。在选择保险体系时,应根据自身实际情况和需求做出明智的选择。
由于养老金的发放时间可能因地区和具体法规而异,建议退休人员直接咨询当地社保部门或人社部门,或者通过拨打12333等热线电话来了解具体的发放时间。同时,也可以关注当地社保部门或人社部门的网站或微信公众号等渠道,以便及时获取最新的养老金发放信息。
综上所述,养老金的发放时间因地区和具体法规的不同而有所差异,但一般来说,离退休人员在每月中旬至月末之间应该能够领到当月的养老金。如遇特殊情况导致发放时间延迟,建议耐心等待并关注相关信息。
养老保险断缴后是不是就没有了?
养老保险断了并不会作废。参加基本养老保险的个人,达到法定退休年龄时累计缴费满十五年的,仍可以按月领取基本养老金。即使中间存在断缴的情况,只要累计缴费年限满足条件,就不会影响养老金的领取。
如何确定自己的养老金领取时间?
养老金的领取时间主要取决于个人的退休年龄和缴费年限。一般来说,需要同时满足以下两个条件才能领取养老金:
最低缴费年限
全国统一标准:累计缴满15年(含视同缴费年限)
2025年试点方案:北京、广东等8省市启动缴费年限动态调整,试点地区企业职工需满20年方可领取(过渡期按“新人新方案,老人老方案”执行)
法定退休年龄:
通常情况下,男年满60周岁、女年满55周岁(或50周岁,具体取决于工作性质和单位法规)为法定退休年龄。然而,这一法规可能会随着时间和方案的变化而有所调整。
养老金领取年限
无限期领取:
只要领取人还在世,且符合领取条件(即已办理退休手续并开始领取养老金),就可以一直领取养老金。养老金的领取没有年限限制。
养老金保证期:
养老金的领取保证期为10年。这意味着,如果被保险人在领取养老金期间不足10年死亡,其剩余年限的养老金将由指定的受益人或法定继承人领取。
综上所述,养老金的领取时间取决于个人的退休年龄和缴费年限。在满足相关条件后,参保人员就可以申请领取养老金了。同时,也需要密切关注方案动态和养老金制的调整情况,以便及时了解最新的养老金方案和待遇标准。
温馨提示:本数据仅供参考!具体需以当地有关法规为准!