你知道合肥退休后能领多少钱吗?根据最新的社保退休金在线计算器,职工退休时的社保退休金由两部分组成:社保退休金=基础社保退休金+个人账户社保退休金。
想知道,合肥社保退休可以拿多少?我们必须掌握退休金的计算方法。退休金的数额与个人的缴费年数、缴费金额和当地的平均收入等多种因素相关。若最低缴费年限增长,同等条件下,个人的总缴费金额也会增加,这可能会导致退休金数额的提高。下面新社通小编带您了解2025年养老金的计算方法及影响因素的详情。
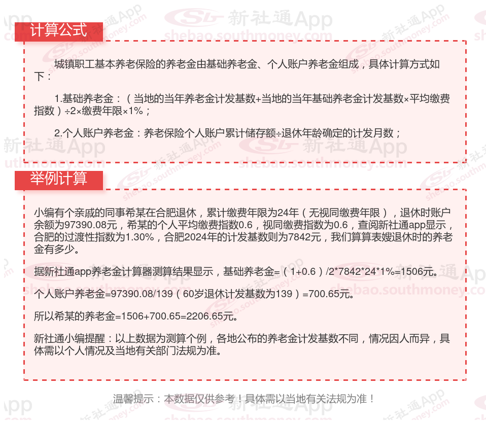
合肥养老金计算方法及公式2024最新(在线计算器)

》据新社通小编提示,“新社通app养老金计算器”可以计算养老金哦!以下是操作链接,点击即可轻松测算你的养老金!
2024年养老金计发月数是什么?养老金计发月数一览表(最新)

养老金计发月数指的是养老金待遇计划发放的月数。这一数值的设定与多个因素相关,包括退休年龄、城镇人口平均估计寿命、基金投资收益率等。
目前,对于不同退休年龄的职工设定了不同的计发月数。具体来说,60岁退休的职工,其个人账户养老金的计发月数为139个月;55岁退休的职工,计发月数为170个月;而50岁退休的职工,计发月数则为195个月。这些计发月数自2005年以来一直沿用至今,期间并未发生变化。
需要注意的是,计发月数的设定是为了确保在退休人员去世时,其个人账户的余额能够正好发放完毕,实现账户基金的精算自平衡。因此,这一数值并非随意设定,而是经过精心计算和调整的。
然而,随着时间的推移和社会经济的发展,一些影响养老金计发月数的因素可能发生了变化。例如,人均预期寿命的延长、记账利率的变动以及退休金增长率的调整等都可能对养老金的计发月数产生影响。因此,未来养老金计发月数是否会有所调整,还需要根据具体情况和方案变化来判断。
总的来说,养老金计发月数是养老保险制中的重要一环,其设定旨在保证退休人员的基本生活需求,并确保养老保险制的长期稳定运行。
养老保险已经缴纳满15年,还需要继续缴纳吗?
【1】参保人是企业职工
在这种情况下,参保人养老保险缴纳满15年后,仍必须缴纳养老保险,它是用人单位和参保人的义务,具有强制性。
【2】参保人是灵活就业人员
在这种情况下,参保人养老保险缴纳满15年后,可以选择不再缴纳,非强制性法规。但若参保人经济情况富裕,还是有必要缴纳的,毕竟养老保险待遇和缴费年限、缴费基数密切相关。缴费年限越长、缴费基数越高,参保人养老待遇越好。
温馨提示:本数据仅供参考!具体需以当地有关法规为准!
以上就是合肥退休人员养老金计算的全部内容,希望对你有帮助,欢迎关注新社通app解锁更多社保专业资讯。