南昌社保退休能领多少钱?南昌每月能拿到的钱取决于多个因素,包括缴费年限、缴费基数、社会平均工资等。本文介绍计算公式和提高待遇的方法,您可以更好地规划自己的养老生活。
2025南昌退休金领取标准大概能拿多少钱?据新社通app获悉,对于即将或已经步入退休年龄的“老人”来说,养老金的多少直接关系到他们的切身利益,但是很多人又不会计算自己的养老金,下面我们就一起来详细介绍南昌养老金的计算方法。
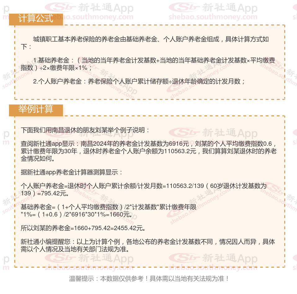
南昌社保退休工资计算方法及公式2024年最新(计算器)

》点击新社通app养老金计算器,轻松测算你的养老金!
领取养老金需要什么条件?领取养老金的条件主要包括以下几点:本人达到法定退休年龄:具体为男年满60周岁,女工人年满50周岁,女干部年满55周岁;还需办理退休手续。在满足了上述条件后,需经过劳动有关部门的批准,并完成相应的离退休手续。缴费条件:
企业和职工按法规缴纳基本养老保险费。
个人缴费年限满15年及其以上。对于缴费年限未满15年的,可以缴费至满15年,然后申请按月领取基本养老金。
南昌个人养老金计发月数是什么?(附计发月数一览表)
养老金计发月数指的是养老金待遇计划发放的月数。这个数值是根据城镇人口平均估计寿命、退休年龄以及基金投资收益率等多个因素来确定的。目前,60岁、55岁和50岁退休职工的个人账户养老金的计发月数分别为139个月、170个月和195个月。
然而,这个计发月数并非一成不变。随着记账利率的变化、退休金增长方案的调整以及人均预期寿命的延长等因素,养老金计发月数可能会发生变化。因此,具体的养老金计发月数应以当时的法规为准。
为了获取最准确的信息,建议定期查阅相关的方案或咨询当地的社保部门。同时,了解养老金计发月数的含义和影响因素,也有助于更好地规划个人的养老保险。

(备注:数据仅供参考,具体以当地有关法规为准)
以上就是南昌养老金计算的全部内容,希望对你有帮助,欢迎关注新社通app解锁更多社保专业资讯。