退休后每月养老金到底能领多少?社保交满15年只是起点,缴费年限越长待遇越高!本文详解养老金计算公式,并附免费在线计算器链接,输入数据即可快速估算您的退休收入。
养老金的计算公式主要包括三个部分:基础养老金、个人账户养老金和过渡性养老金(如有)。
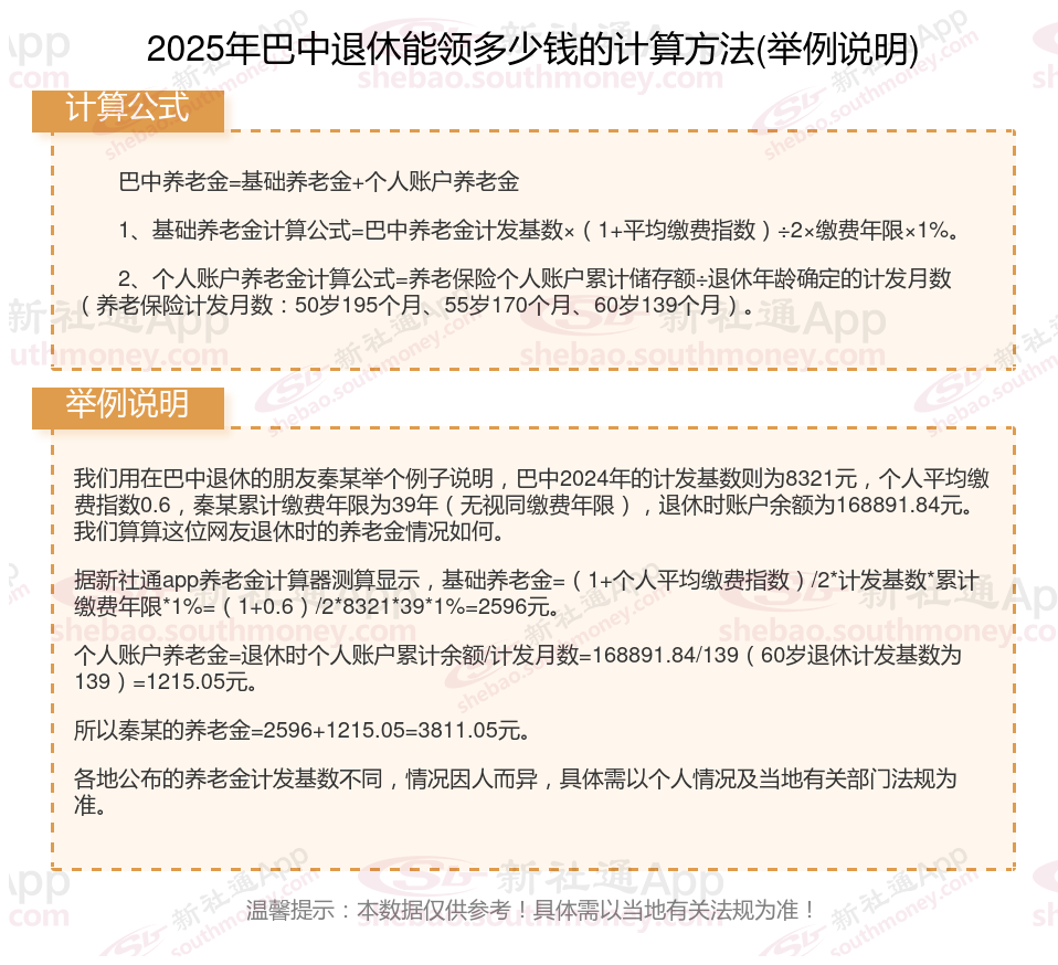
退休养老金=基础养老金+个人养老金。
基本养老金=当地上年度在岗职工月平均工资×20/100 实际缴费工资累计额的11%/10年×12月(/代替除号)。
个人账户养老金等于养老保险个人账户的余额÷退休年龄确定的计发月数。

》快来重算您的养老金够不够花,点击新社通养老金在线计算器轻松测算!
养老保险缴费15年和20年,养老金差距有多大?
养老保险交15年和20年的区别主要体现在以下几个方面:
养老金领取额度不同
基础养老金:根据养老金的计算公式,基础养老金与缴费年限直接相关。缴费年限越长,基础养老金的比例就越高。因此,交20年社保的个人在退休后每月可领取的基础养老金会比交15年社保的个人更多。
个人账户养老金:个人账户养老金等于退休时养老保险个人账户的余额除以退休年龄确定的计发月数。由于缴费年限更长,交20年社保的个人在退休时个人账户的余额会更多,因此每月可领取的个人账户养老金也会更高。
医疗保险待遇不同
社保中的医疗保险也有缴费年限的要求。一般来说,需要达到一定的缴费年限才能在退休后享受终身医保待遇。例如,在某些地区,女性退休前需要交满20年,男性需要交满25年的社保,才能享受到终身医保待遇。这意味着,交20年社保的个人在达到退休年龄后,无需继续缴纳医疗保险费用,即可享受到医保待遇。而交15年社保的个人则可能需要继续缴纳医疗保险费用才能享受同等待遇。
其他相关待遇
抚恤金待遇:根据抚恤待遇的法规,缴费年限也会影响抚恤金的发放。一般来说,缴费年限更长的个人在去世后可以领取更高的抚恤金。
养老金调整:退休后养老金会每年增加,实行按缴费年限挂钩和按养老金水平挂钩两部分的调整机制。因此,缴费年限更长的个人在养老金增长方面具有更大的优势。
综上所述,社保交15年和20年的主要区别在于养老金待遇、医保待遇以及其他相关待遇。缴纳年限越长,个人在退休后能够享受的社保待遇通常也会越好。因此,在经济条件允许的情况下,个人尽量延长缴费年限以提高社保待遇水平。}
》别让养老金成为你的退休负担,规划让你轻松享受晚年!点击领取您的养老金专属规划方案!
温馨提示:本数据源于网络,仅供参考!具体需以当地具体法规为准!