浙江杭州社保退休能领多少钱?每个人领取退休金额的标准是什么?每月能拿到的钱取决于多个因素,包括缴费年限、缴费基数、社会平均工资等。本文介绍计算公式和提高待遇的方法,您可以更好地规划自己的养老生活。
近日消息称,要适当提高退休人员基本养老金,同时也要提高城乡居民基础养老金。也就是说,2025年的退休人员养老金上涨已经敲定,有关适度上涨的表述也跟上年一样。退休养老金的上涨,哪些老人将更受益?那么,浙江杭州社保交满退休可以拿多少?下面新社通小编带您了解详情。
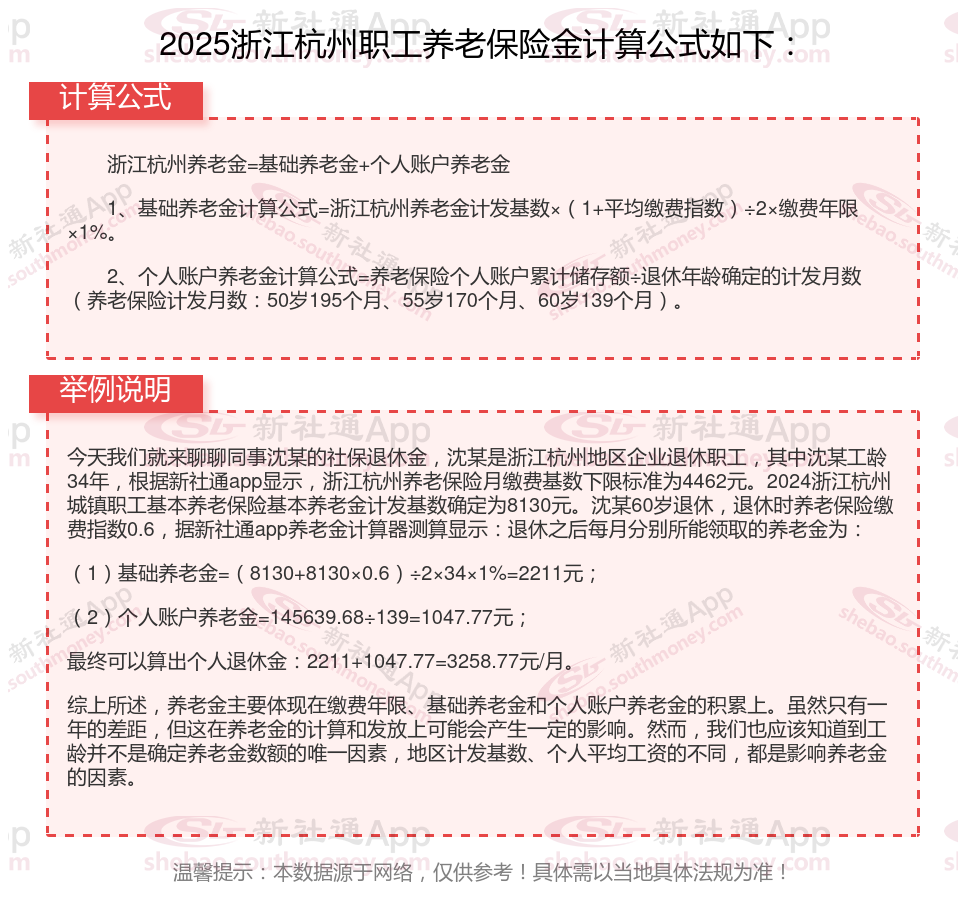
社保退休能领多少,浙江杭州养老金计算方法2024最新

》点击新社通app养老金计算器,轻松测算你的养老金!
养老保险查询个人账户有哪些方法?以下几种方法供您选择:电话查询:
参保人可以直接拨打社保服务热线电话12333,或者所在地区号+12333,接通后转人工服务。
向工作人员提供自己的身份信息,然后请求查询养老保险的个人账户详细情况。
通过电话咨询,可以了解到大家想要查询的相关问题。社保大厅查询:
这种方法比较简单,适合对自己社会养老保险账号不太清楚的市民使用。
只需携带身份证到各区社会保险经办机构业务办理大厅查询养老保险账户信息即可。网上查询:
登录所在城市的社会保险业务网站。
查找并点击“个人社保信息查询”窗口。
输入本人身份证和密码(密码可能是您的社保证编号或者身份证出生年月)。
在打开的页面中,选择“个人养老保险查询”,然后点击“养老保险个人账户缴费情况”即可查询详细情况。自助终端查询:
在一些社保服务大厅或社保经办机构,会设有自助查询终端。
您可以通过这些终端输入个人信息,自助查询养老保险的相关情况。支付宝查询:
打开支付宝APP,点击“更多”。
找到“便民生活”栏目下的“城市服务”。
进入城市服务后,点击“社保查询”。
在社保查询页面选择“养老账户查询”或“养老缴费情况”等选项,即可查看相关信息。微信查询:
打开微信,点击右下角的“我”。
进入“服务”页面,选择“城市服务”。
在城市服务中选择社保查询,并绑定个人信息。
绑定完成后,即可查询个人的养老保险信息。
怎样才能提高养老金?提高养老金是一个涉及多方面因素的问题,可以从以下几个方面入手:在经济发达的城市缴纳社保:
社会平均工资水平对养老金待遇有很大影响。在经济发达的城市缴纳社保,会获得更好的养老金待遇。延长缴费年限:
养老金的领取条件之一是累计缴费满15年,但仅仅满足这一条件可能无法获得较高的养老金待遇。因此,在15年的基础上尽可能延长自己的缴费时间,可以有效提高养老金待遇。
尽量避免中途断缴,因为断缴会影响缴费年限的累计。避免提前退休:
退休年龄影响养老金的计算。退休年龄越晚,缴费年限长的可能性就越大,同时计算个人账户养老金的计发月数也会越小,计算出来的个人账户养老金就会越高。关注自身健康,延长寿命:
养老金是终身制,只要活着就会持续发放。因此,关注自己的健康状况、延长寿命也是提高养老金待遇的一种方式。选择较高的缴费基数:
在有负担能力的情况下,选择较高的缴费基数。相同缴费年限下,缴费基数高有利于个人账户的积累,也能够提高平均缴费指数,进而影响养老金的高低。
例如,选择不同的缴费基数,会导致个人账户养老金的显著差异。努力提升个人职称:
职称的提升往往伴随着个人工资的增加,从而增加养老保险的缴费基数,进而增加养老金的数额。
》点击新社通app社保养老金规划,为您的退休生活加薪!
温馨提示:本数据源于网络,仅供参考!具体需以当地具体法规为准!
以上就是浙江杭州退休人员养老金计算的全部内容,希望对你有帮助,欢迎关注新社通app解锁更多社保专业资讯。