杭州社保缴满退休能领多少钱?杭州每月能拿到的钱取决于多个因素,包括缴费年限、缴费基数、社会平均工资等。本文介绍计算公式和提高待遇的方法,您可以更好地规划自己的养老生活。
2025杭州养老金能拿多少钱?据新社通app获悉,养老保险对于人们来说是很重要的,每个人都会老去,到了退休年龄的时候就可以领取退休金。那么,在杭州养老金可以领取多少钱一个月?杭州养老金一个月要交多少钱?下面随新社通app小编一起来看看具体详情。
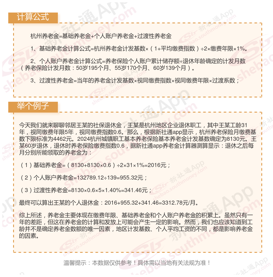
杭州社保退休工资计算方法及公式2024年最新(计算器)

》点击新社通app养老金计算器,轻松测算你的养老金!
养老保险查询个人账户有哪些方法?查询养老保险缴费情况有几种不同的方式,以下方法供您选择:自助查询机:
在社保局或社保服务大厅内,通常会有自助查询机。
插入社保卡或输入身份证号等验证信息后,按照屏幕提示进行操作即可查询养老保险的相关信息。电话咨询
想要查询个人账户余额的用户可以拨打综合服务电话,在拨打【12333】之后进行方案咨询和信息查询。网上查询:
登录所在城市的社会保险业务网站。
点击“个人社保信息查询”窗口,输入本人身份证和密码(密码可能是社保证编号或者身份证出生年月)。
查询本人参保信息。微信查询:
打开微信,点击“钱包”。
在“腾讯服务”中找到“城市服务”。
点击进入后,可以看到“社保查询”入口。
点击进入后,输入自己的身份证号码和密码,即可查询。
杭州个人养老金计发月数是什么?(附计发月数一览表)
养老金计发月数指的是养老金待遇计划发放的月数。这个数值是根据城镇人口平均估计寿命、退休年龄以及基金投资收益率等多个因素来确定的。目前,60岁、55岁和50岁退休职工的个人账户养老金的计发月数分别为139个月、170个月和195个月。
然而,这个计发月数并非一成不变。随着记账利率的变化、退休金增长方案的调整以及人均预期寿命的延长等因素,养老金计发月数可能会发生变化。因此,具体的养老金计发月数应以当时的法规为准。
为了获取最准确的信息,建议定期查阅相关的方案或咨询当地的社保部门。同时,了解养老金计发月数的含义和影响因素,也有助于更好地规划个人的养老保险。

温馨提示:本数据仅供参考!具体需以当地有关法规为准!
以上就是杭州养老金计算的全部内容,希望对你有帮助,欢迎关注新社通app解锁更多社保专业资讯。