退休金是企业或事业单位职工或工作人员退休后一次或分次支付给职工的服务酬劳的一部分。企业制订的退休方法,应有利于提高职工的劳动积极性,使其老有所依,对社会的安定和提高企业效益均有益处。

基本养老金水平高低的主要因素是什么?
退休年龄:不仅影响个人工作生涯的长度,还直接影响个人账户养老金的计发月数。退休年龄越晚,计发月数越小,每月领取的个人账户养老金可能越高。同时,个人账户余额的多少也直接确定了退休后能领取的个人账户养老金数额。
缴费工资:个人在职期间的实际工资,它直接影响到个人缴费的多少。工资水平越高,缴费基数就越高,从而可能获得更高的退休金。
个人累计缴费年限:基本养老金根据个人累计缴费年限等因素确定。缴费年限越长,领取的退休工资相对越高。
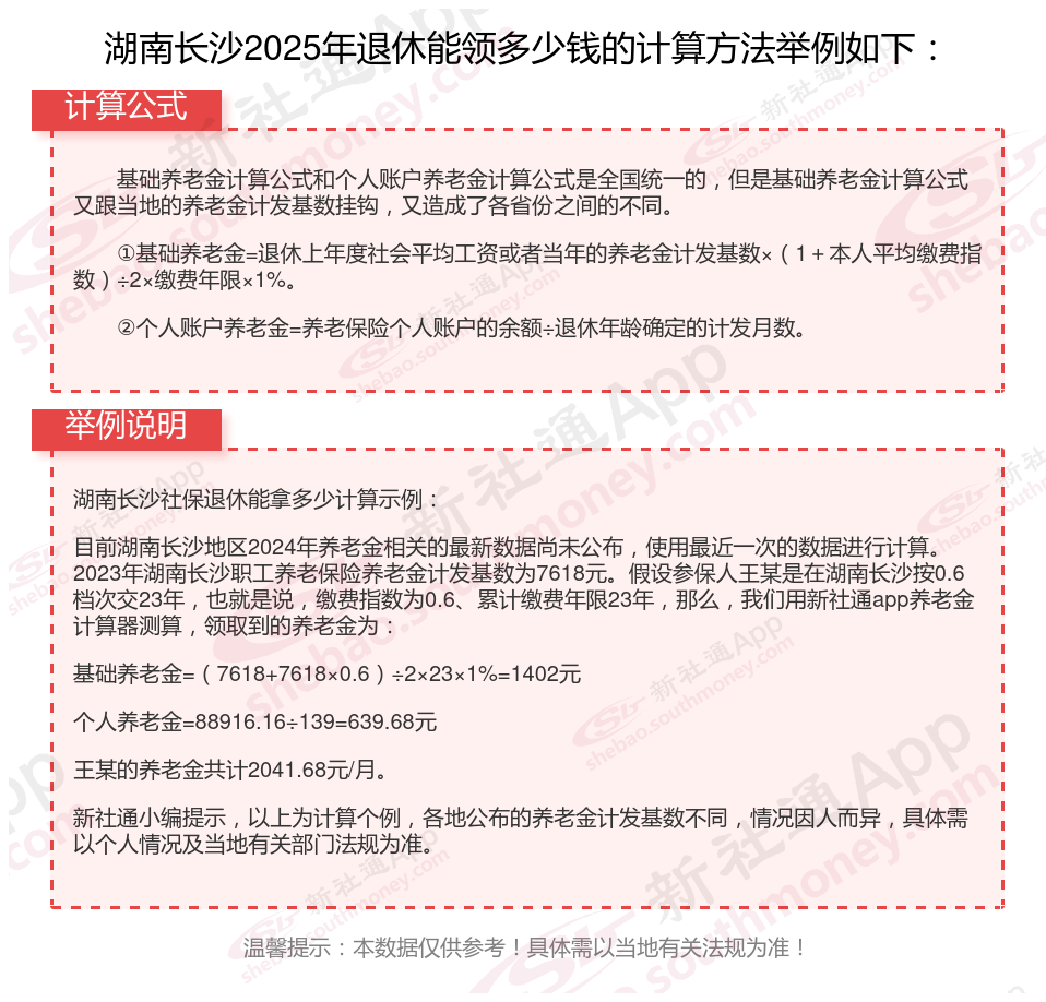
温馨提示:本数据仅供参考!具体需以当地有关法规为准!