退休金计算方法2025:
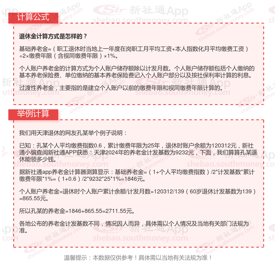
基本养老金计算公式为:(退休时上年度全市城镇单位就业人员月平均工资+本人指数化月平均缴费工资)÷2×缴费年限×1%。
个人账户养老金=退休时个人账户储存额÷本人退休年龄相对应的计发月数。

影响养老金标准的因素有哪些?
越早交越好:领取退休金要求最少交满15年,越早缴纳社保的费用就越低,因为每年社保费率都在增加。提前交可以省不少社保费用,同时延长了缴费年限,这样一来退休金自然就高了。
缴费金额:除了缴费年限外,缴费金额也是影响退休金数额的重要因素。缴费金额越高,个人在退休后可以获得的退休金也就越高。这是因为缴费金额直接反映了个人在职业生涯中的收入水平,而收入水平越高,退休后的生活需求也就越高,因此需要更高的退休金来保证生活。
退休年龄越晚,个人享受退休金的时间相对较短,每月领取的退休金数额会相应提高。
当地职工平均工资:当地职工平均工资水平也会影响基本养老金的数额。一般来说,当地职工平均工资越高,基本养老金的发放标准也会相应提高。
温馨提示:本数据仅供参考!具体需以当地有关法规为准!