内蒙古呼和浩特社保退休能领多少钱?内蒙古呼和浩特每月能拿到的钱取决于多个因素,包括缴费年限、缴费基数、社会平均工资等。本文介绍计算公式和提高待遇的方法,您可以更好地规划自己的养老生活。
内蒙古呼和浩特2025年退休能领取多少养老金?据新社通app获悉,越来越多的人们认识到了养老金的重要性,参加养老保险的人数也是越来越多了。养老金每年一般还会有调整,所以参保人实际领取的养老金金额可能会更高,也可能会低一些。因此具体可以领取多少养老金,就还应当以当地实际法规为准。那么,每个月交那么多社保,2025年退休到底能领多少钱?下面随新社通app小编一起来看看详情。
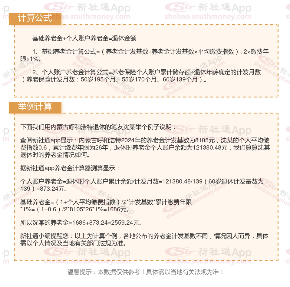
内蒙古呼和浩特社保退休工资计算方法及公式2024年最新(计算器)

养老保险怎么查询个人账户?养老保险个人账户的查询方法有多种,以下几种查询方法可选择:网站查询
互联网的快速发展时时刻刻影响人们的生活,带来众多便利。网站查询的步骤:
1、登进参保地的网站(可通过百度查询)
2、选择个人查询
3、输入个人的身份证号、社保号及验证码即可看到参保人的缴费明细等电话查询
通过拨打12333,根据语音提示输入参保人的姓名、社保卡号、身份证号查询。此种方法也比较便利。社保大厅查询:
参保人携带身份证和社保卡,直接去当地的社保大厅服务窗口。
让工作人员帮忙查询企业养老保险的个人账户详细情况。
在查询过程中,需要注意以下几点:
个人信息要准确无误,并且保护好个人信息,不要随意泄露,避免造成不必要的麻烦。
在社保大厅查询时,要妥善保管好身份证和社保卡,一旦丢失,可能会造成不必要的损失。自助查询机:
在社保局或社保服务大厅内,通常会有自助查询机。
插入社保卡或输入身份证号等验证信息后,按照屏幕提示进行操作即可查询养老保险的相关信息。微信查询:
打开微信,点击右下角的“我”。
进入“服务”页面,选择“城市服务”。
在城市服务中选择社保查询,并绑定个人信息。
绑定完成后,即可查询个人的养老保险信息。支付宝查询:
打开支付宝APP,在首页点击“更多”进入应用中心。
找到“便民生活”栏下的“市民中心”并点击进入。
进入页面后,点击“社保”选项。
选择“社保查询”,在打开的页面中即可查看养老保险的缴费记录。
内蒙古呼和浩特个人养老金计发月数是什么?(附计发月数一览表)
养老金计发月数指的是养老金待遇计划发放的月数。这一数值的设定与多个因素相关,包括退休年龄、城镇人口平均估计寿命、基金投资收益率等。
目前,对于不同退休年龄的职工设定了不同的计发月数。具体来说,60岁退休的职工,其个人账户养老金的计发月数为139个月;55岁退休的职工,计发月数为170个月;而50岁退休的职工,计发月数则为195个月。这些计发月数自2005年以来一直沿用至今,期间并未发生变化。
需要注意的是,计发月数的设定是为了确保在退休人员去世时,其个人账户的余额能够正好发放完毕,实现账户基金的精算自平衡。因此,这一数值并非随意设定,而是经过精心计算和调整的。
然而,随着时间的推移和社会经济的发展,一些影响养老金计发月数的因素可能发生了变化。例如,人均预期寿命的延长、记账利率的变动以及退休金增长率的调整等都可能对养老金的计发月数产生影响。因此,未来养老金计发月数是否会有所调整,还需要根据具体情况和方案变化来判断。
总的来说,养老金计发月数是养老保险制中的重要一环,其设定旨在保证退休人员的基本生活需求,并确保养老保险制的长期稳定运行。

温馨提示:本数据仅供参考!具体需以当地有关法规为准!
以上就是内蒙古呼和浩特养老金计算的全部内容,希望对你有帮助,欢迎关注新社通app解锁更多社保专业资讯。