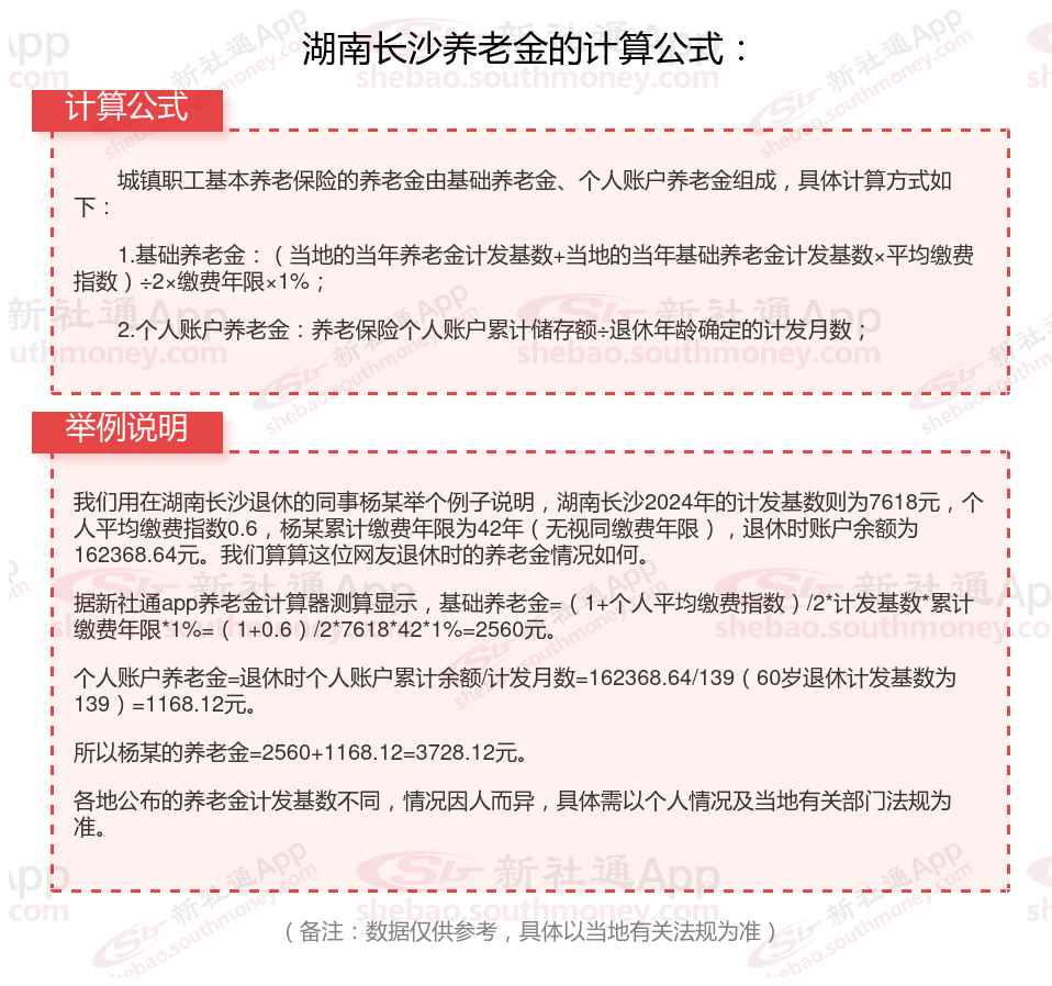
退休金计算方法:
基础养老金计算公式为:(全省上年度在岗职工月平均工资+本人指数化月平均缴费工资)÷2×缴费期限×1%。
个人养老金其计算方式为:个人账户养老金=个人养老金账户总额÷计发月数。

养老金调整方法
倾斜调整:关爱特殊群体
倾斜调整主要是向高龄退休人员、艰苦边远地区退休人员等特殊群体倾斜,体现了社会对他们的关怀。比如,某地,对于年满70周岁的退休人员,每月额外增加30元;对于艰苦边远地区的退休人员,每月再增加20元。这部分调整充分考虑了特殊群体的实际情况,让他们在养老金调整中能够得到更多的照顾。
挂钩调整:此项与您的缴费年限、养老金基数紧密挂钩,遵循多缴多得、长缴多得的原则。基数越高、工龄越长,涨得自然就越多。例如,养老金基数为 9000 元的人,按照 1.3% 的比例计算,挂钩部分就能多拿 117 元,充分激励大家在职时积极参保、长期缴费。
定额调整:定额调整是指按照一个固定的额度对基本养老金进行增加,让每个人都能受益。无论你是企业退休人员还是事业单位退休人员,每个人都能拿到一笔固定额度的上涨金额。比如,河北省2024年的方案中,定额调整部分为32元/月。别小看这笔“普惠金”,它确保了法规覆盖所有退休群体,体现了法规的公平性。
影响退休金数额的因素是多方面的,它们共同作用于个人的退休生活规划。为了获得更高的退休金待遇,个人需要在职期间积极缴纳养老保险费用、选择较高的缴费档次、关注养老保险的调整以及合理规划自己的退休年龄等。