长沙社保退休能领多少钱?本文将为您详细介绍新的养老金计算公式,并提供具体的计算步骤和示例,让您提前了解自己的养老金待遇
长沙退休金的计算方法是什么?据新社通app获悉,在社会保险日益完善的当今社会,除了需要对安全、健康投保,对于自己的晚年生活投保同样重要。我们通常会在15年内持续的参保养老保险,以保证在退休后能领取到相应的养老金。那么在长沙个人缴纳养老保险可以领到多少钱呢?下面就让新社通app小编为您详细介绍一下。
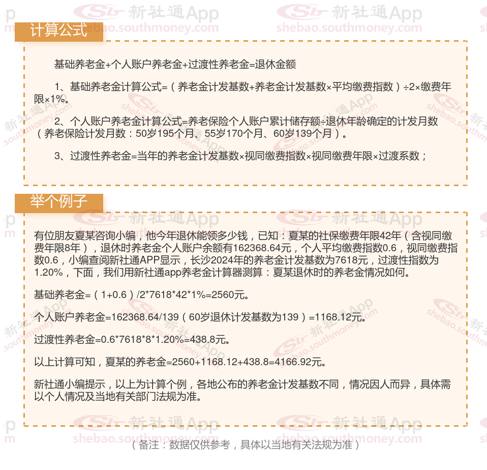
一、长沙社保交满退休可以拿多少,2024最新长沙养老金计算方法

二、个人养老金计发月数对照表
据了解,养老金计发月数是指养老金待遇计划发放的月数。目前,对于不同年龄段的退休职工,养老金计发月数有固定的法规。具体来说,60岁退休的职工,其个人账户养老金的计发月数为139个月;55岁退休的职工,计发月数为170个月;而50岁退休的职工,计发月数则为195个月。
这些计发月数是根据城镇人口平均估计寿命、退休年龄以及基金投资收益率等多种因素计算得出的。其目标是确保在退休人员去世时,其个人账户中的余额能够正好发放完毕,实现账户基金的精算自平衡。
值得注意的是,尽管自2005年以来,养老金计发月数的法规已经多年未变,但近年来,有关养老金方案和讨论一直在进行中。随着人口老龄化的加剧和经济社会的发展,未来养老金计发月数是否会有调整,还需要根据具体情况和方案变动来判断。
总的来说,了解并正确计算养老金计发月数对于确保退休职工能够享受到应有的养老金待遇具有重要意义。如果您需要更详细或具体的信息,建议咨询当地社保部门或相关机构。

三、长沙养老保险个人账户查询
长沙养老保险的查询方法有以下几种:
1、微信查询:
打开微信,点击“钱包”。
在“腾讯服务”中找到“城市服务”。
点击进入后,可以看到“社保查询”入口。
点击进入后,输入自己的身份证号码和密码,即可查询。
2、支付宝查询:
打开支付宝,点击“更多”。
找到“便民生活”栏,点击“城市服务”。
点击“社保查询”,输入相关信息进行查询。
3、网上查询:
登录所在城市的社会保险业务网站。
点击“个人社保信息查询”窗口,输入本人身份证和密码(密码可能是社保证编号或者身份证出生年月)。
查询本人参保信息。
4、电话查询:
拨打综合服务电话“12333”进行方案咨询和信息查询。
5、自助终端查询:
在各地社会保险事业管理中心在业务经办大厅中设立的自助终端进行查询。
参保人员可以凭借本人的第二代身份证原件,通过终端设备的证件感应区,查询到自己的养老保险缴费和记账情况。
6、社保中心查询:
携带身份证到各区社会保险经办机构业务办理大厅查询。
7、APP查询:
下载并安装相关社保APP,登录后进行查询。
请注意,不同地区的查询方式可能有所不同,可以根据当地社保部门提供的渠道进行查询。同时,为了保证个人信息的安全,避免使用不可信的查询方式。在查询过程中,如果遇到任何问题或疑虑,可以直接联系当地的社保部门或相关机构进行咨询。
四、如何规划自己的养老生活,提高养老金待遇?
要提高养老金待遇,可以从以下几个方面着手:
1、延长缴费年限:
坚持缴费不间断,尽可能取得较长的缴费时间。养老金计算公式中,缴费年限是计算基础养老金的重要因素,时间越长,养老金越高。
例如,按照60%档次缴费,缴费15年基础养老金只能领取12%的养老金计发基数;而缴费30年能够领取24%,缴费40年则能领取32%。
2、提高缴费基数:
有负担能力的情况下,可以选择较高基数缴费。相同缴费年限下,缴费基数高有利于个人账户的积累,也能够提高平均缴费指数,进而影响养老金的高低。
例如,上海市的缴费基数范围是7310元至36549元。选择7310元缴费与选择36549元缴费,个人账户的积累会有显著差异。
3、避免提前退休:
退休年龄影响养老金的计算。退休年龄越晚,缴费年限长的可能性就越大,同时计算个人账户养老金的计发月数也会越小,计算出来的个人账户养老金就会越高。
例如,同样是养老保险个人账户余额五万元,50岁、55岁和60岁退休的养老金计发月数分别是195个月、170个月和139个月,分别能够领取的个人账户养老金为256元、294元和360元。
4、在经济发达的地区办理退休:
社会平均工资越高的地区养老金越多。如果有多地参保的经历,并且想要在经济发达的城市办理退休手续,需要确保在该城市累计缴费满10年以上。
5、关注个人健康,延长寿命:
养老金是终身制的,只要活着就会源源不断地发放。因此,关注自己的身心健康,尽可能延长寿命,也是领取更多养老金的一个关键因素。
通过综合上述方案,可以有效提高个人的养老金待遇,确保退休后的生活质量。
》点击新社通app社保养老金规划,领取您的规划方案!为您的退休生活加薪!
温馨提示:本数据仅供参考!具体需以当地有关法规为准!
以上就是长沙退休人员养老金计算的全部内容,希望对你有帮助,欢迎关注新社通app解锁更多社保专业资讯。