焦作社保退休能领多少钱?每月能拿到的钱取决于多个因素,包括缴费年限、缴费基数、社会平均工资等。本文介绍计算公式和提高待遇的方法,您可以更好地规划自己的养老生活。
我们都知道,养老保险是退休后生活的一大收入来源,但缴费年限和养老金的多少到底有多大关系?据新社通小编了解有关消息,从2030年起,领取养老金的最低缴费年限会逐步从15年增加到20年。那么问题来了,如果你已经缴了15年,再多缴5年,养老金会增加多少?值不值得继续缴?这事跟我们每个人的老年生活息息相关,真得好好算算和规划。
一、2023-2024年焦作养老保险缴费比例及基数标准 一个月要交多少钱?
据新社通app显示,焦作职工养老保险缴费基数2023-2025年最新标准如下:
焦作养老保险最低缴费基数:3579元;
企业缴费比例:16%;
个人缴费比例:8%
合计缴费金额=企业缴费金额572.64元+个人缴费金额286.32元=858.96元。
(注:本文数据仅供参考,具体以当地缴费标准为准)

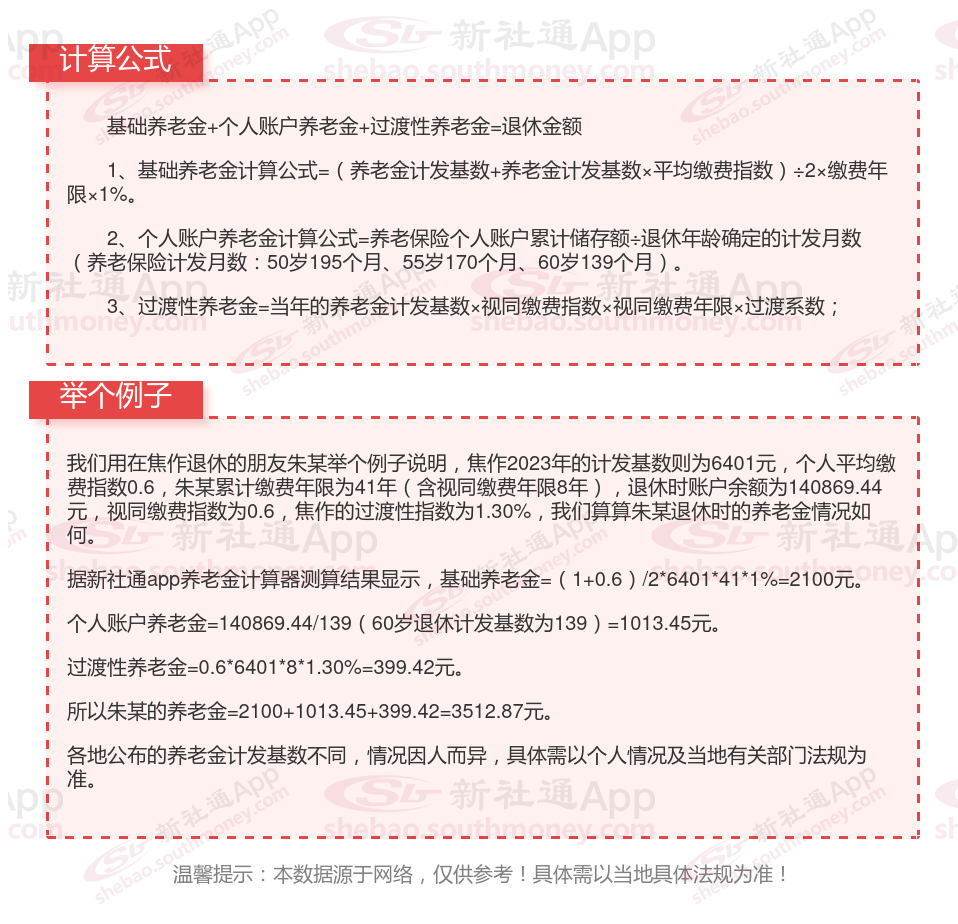
二、焦作养老金计算方法2024最新 社保退休可以拿多少

》点击新社通app养老金计算器,轻松测算你的养老金!
三、要提高养老金待遇,可以从以下几个方面进行规划和努力:
1. 延长缴费年限
避免断缴:养老金的领取条件之一是累计缴费满15年,因此在15年的基础上尽可能延长缴费时间,避免中途断缴,以增加个人累计缴费年限。
影响:缴费年限越长,最终获得的养老金就会越多。
2. 提高个人缴费基数
升职加薪:在职场中抓住升职加薪的机会,提高个人工资水平,进而提高养老保险的缴费基数。
多缴多得:根据养老金“多缴多得”的原则,提高个人缴费基数能直接增加养老金水平。
3. 推迟退休
不要提前退休:个人账户养老金的计算公式中,计发月数是根据退休年龄而定的。退休年龄越大,计发月数就越少,每月能领到的个人账户养老金就越多。
4. 选择经济发达城市参保
城市选择:在经济发达的城市缴纳社保,会获得更好的养老金待遇。这是因为社会平均工资水平对养老金待遇有很大影响。
5. 关注个人健康状况
保持健康:养老保险制是终身制,养老金会一直发放到离世为止。因此,关注个人健康状况,延长寿命,也是提高养老金待遇的有效途径。
6. 合理利用企业年金计划
参与企业年金:如果所在企业有提供企业年金计划,积极参与并了解相关方案和法规,这也是提高养老金待遇的一个重要途径。
7. 养老金调整方案
关注方案变化:每年都会对养老金进行调整,关注方案变化,了解调整幅度和方式,也是提高养老金待遇的一个重要方面。
8. 投资增值
谨慎投资:在保证养老金安全的前提下,可以考虑通过投资来增加养老金的积累。但需要注意投资风险,避免影响养老金的安全。
综上所述,提高养老金待遇需要从多个方面入手,包括延长缴费年限、提高个人缴费基数、推迟退休、选择经济发达城市参保、关注个人健康状况、合理利用企业年金计划、关注养老金调整方案以及谨慎投资等。通过综合的规划和努力,可以有效提高养老金待遇,为退休后的生活提供更好的保险。
》点击新社通app社保养老金规划,领取您的规划方案!为您的退休生活加薪!
温馨提示:本数据源于网络,仅供参考!具体需以当地具体法规为准!
以上就是焦作退休人员养老金计算的全部内容,希望对你有帮助,欢迎关注新社通app解锁更多社保专业资讯。