拉萨的养老保险缴费满15年后,退休人员可以按月领取养老金。具体能领取多少养老金,与个人的缴费年限、缴费基数以及个人账户积累的金额等因素有关。拉萨养老金的计算方法是以个人参加社会保险领取的基本养老金为基础,再加上个人账户养老金。基本养老金与个人缴费年限、缴费基数以及个人账户积累的金额等因素有关,而个人账户养老金则与个人账户储存额和计发月数有关。
养老金=个人账户+基础账户?社保交满退休能拿多少?本文用真实案例演示计算过程,并可以使用智能在线计算器,输入数据秒查未来退休金水平。
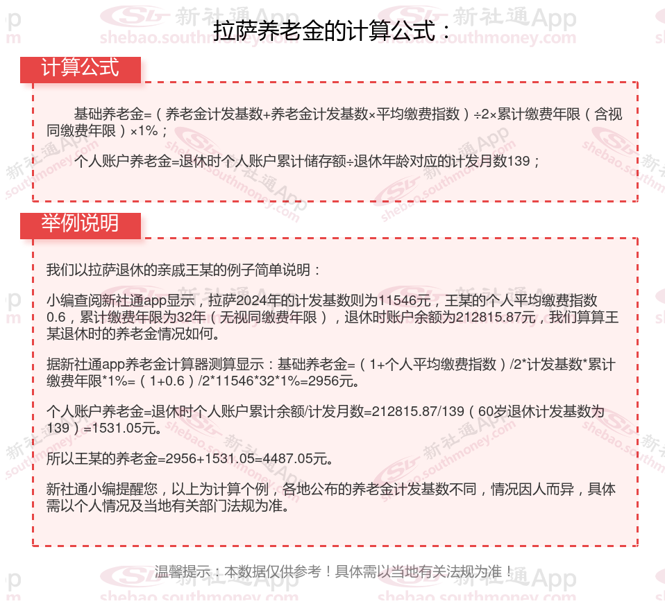
一、拉萨养老金计算方法及计算方法举例(在线计算器)

》点击新社通app养老金计算器,轻松测算你的养老金!
二、拉萨养老保险最低要交多少钱?举例说明
据新社通app获悉,拉萨养老保险缴费金额的计算通常基于养老保险缴费基数和缴费比例。以下是一个简单的计算举例:
假设拉萨某职工的养老保险缴费基数为6927.6元,企业缴费比例为16%,职工个人缴费比例为8%。
企业缴费额:核定的企业职工工资总额(即养老保险缴费基数) ×企业缴费比例。计算为:6927.6元 × 16% =1108.42元。
职工个人缴费额:核定的缴费基数 ×个人缴费比例。计算为:6927.6元 × 8% = 554.21元。
据新社通app养老保险计算器显示,该职工每月的养老保险缴费总额为:企业缴费额1108.42元 + 职工个人缴费额554.21元 = 1662.63元。
请注意,这只是一个简单的计算示例,实际的养老保险缴费金额计算可能会因地区、方案、工资水平等因素有所不同。具体的计算方法和比例可能会根据当地的法规和方案进行调整,因此在实际计算时,应参考当地社保局或相关部门的法规。
》点击新社通app养老保险计算器,轻松测算你的养老保险缴纳金额!
此外,养老保险缴费金额还可能涉及到补缴、调整等情况,具体情况需要根据个人实际情况和当地方案进行确定。如果您有具体的计算需求或疑问,建议咨询当地社保局或相关部门以获取准确的信息。
温馨提示:本数据仅供参考!具体需以当地有关法规为准!
三、养老保险可以领多少年
养老保险在退休之后就可以领取养老金,一般是活多久就可以领多久,也就是可以终身领取。不管是缴纳的城镇职工养老保险还是居民养老保险,都是可以终身领取。
想要终身领取养老保险,用户缴纳的养老保险需要达到一定的年限,否则无法领取退休养老金。用户缴纳了养老保险后,如果发生意外身故了,那么可以由继承人直接一次性取出养老金。
以上就是拉萨养老金计算方法全部内容,希望对你有帮助,欢迎关注新社通app解锁更多社保专业资讯。