阿勒泰社保退休后每月领多少钱?养老金的计算公式是:月养老金=基础养老金+个人账户养老金。“本人缴费工资平均指数”每个单位是不相同的,一般在0.6至3之间,即以计算年度在岗职工平均工资60%至300%为基数缴费,主要是考虑收入水平的差异,收入高缴费指数就高,但不超过3。
据新社通app获悉,养老金确实是大众普遍关注的焦点,特别是对于那些即将或已经步入退休生活的人们来说,养老金的多少直接关系到他们晚年生活的质量。随着养老保险体系的不断完善和优化,养老金的计算方式也在持续更新和调整。退休时间、缴费年限以及缴费基数的不同,都会对最终领取的养老金数额产生显著影响。因此,及时了解并适应这些变化,对于保证个人退休后的生活水平具有重要意义。下面随新社通app小编一起来看看详情。
阿勒泰多少岁可以领退休金?2024年最新法定退休年龄是多少?
目前,法定退休年龄根据不同的职业和性别有所区分。一般而言,男性职工的法定退休年龄为60周岁,女性干部的法定退休年龄为55周岁,女性工人的法定退休年龄为50周岁。然而,也有一些特殊情况。例如,从事井下、高空、高温、特别繁重体力劳动或其他有害身体健康工作的职工,其退休年龄可能有所不同。具体而言,这类工作的男职工退休年龄为55周岁,女职工退休年龄为45周岁。
此外,如果职工因病或非因工致残,经过鉴定完全丧失劳动能力,其退休年龄也可能提前。男性职工在这种情况下可以提前到50周岁退休,女性职工可以提前到45周岁退休。
请注意,上述法规可能因地区、方案变动等因素而有所不同。如果您需要了解具体的退休年龄法规,建议您查阅当地的相关方案或咨询相关部门,以获取最准确的信息。同时,随着人口老龄化和社会经济的发展,退休年龄方案也可能会有所调整,因此建议您保持关注,以便及时了解最新的方案动态。
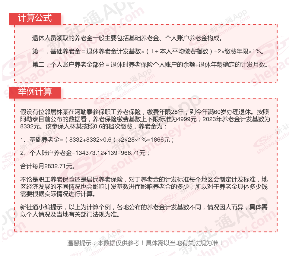
阿勒泰社保退休工资计算方法及计算公式2024年最新(附在线计算器)

》点击新社通app养老金计算器,轻松测算你的养老金!
个人养老金计发月数是什么?139个月是怎么来的?(附计发月数一览表)
养老金计发月数指的是养老金待遇计划发放的月数。这一数值的设定与多个因素相关,包括退休年龄、城镇人口平均估计寿命、基金投资收益率等。
目前,对于不同退休年龄的职工设定了不同的计发月数。具体来说,60岁退休的职工,其个人账户养老金的计发月数为139个月;55岁退休的职工,计发月数为170个月;而50岁退休的职工,计发月数则为195个月。这些计发月数自2005年以来一直沿用至今,期间并未发生变化。
需要注意的是,计发月数的设定是为了确保在退休人员去世时,其个人账户的余额能够正好发放完毕,实现账户基金的精算自平衡。因此,这一数值并非随意设定,而是经过精心计算和调整的。
然而,随着时间的推移和社会经济的发展,一些影响养老金计发月数的因素可能发生了变化。例如,人均预期寿命的延长、记账利率的变动以及退休金增长率的调整等都可能对养老金的计发月数产生影响。因此,未来养老金计发月数是否会有所调整,还需要根据具体情况和方案变化来判断。
总的来说,养老金计发月数是养老保险制中的重要一环,其设定旨在保证退休人员的基本生活需求,并确保养老保险制的长期稳定运行。

个人交养老保险要交多少年呢?
养老保险要交最低15年。个人交养老保险最低的缴费年限需要达到15年,而年限不用连续,中途可以断交,只要最终的缴费年限累计达到15年就可以申请领取养老金。但是15年只是最低的缴费年限要求,如果大家的缴费年限刚好只有15年,就只能按照最低标准来领取养老金。
所以建议大家在条件允许的情况下,可以尽早购买养老保险,并且在开始缴纳养老保险之后,不到万不得已尽量不要断交。这样最终的缴费年限会长一些,能领取的养老金也会更多一些。
温馨提示:本数据仅供参考!具体需以当地有关法规为准!
以上就是阿勒泰养老金计算的全部内容,希望对你有帮助,欢迎关注新社通app解锁更多社保专业资讯。