甘肃武威的养老保险缴费满15年后,退休人员可以按月领取养老金。具体能领取多少养老金,与个人的缴费年限、缴费基数以及个人账户积累的金额等因素有关。甘肃武威养老金的计算方法是以个人参加社会保险领取的基本养老金为基础,再加上个人账户养老金。基本养老金与个人缴费年限、缴费基数以及个人账户积累的金额等因素有关,而个人账户养老金则与个人账户储存额和计发月数有关。
养老金的秘密藏在缴费基数与年限里!文内附实操案例+智能计算工具,3分钟算出您的未来养老金水平。
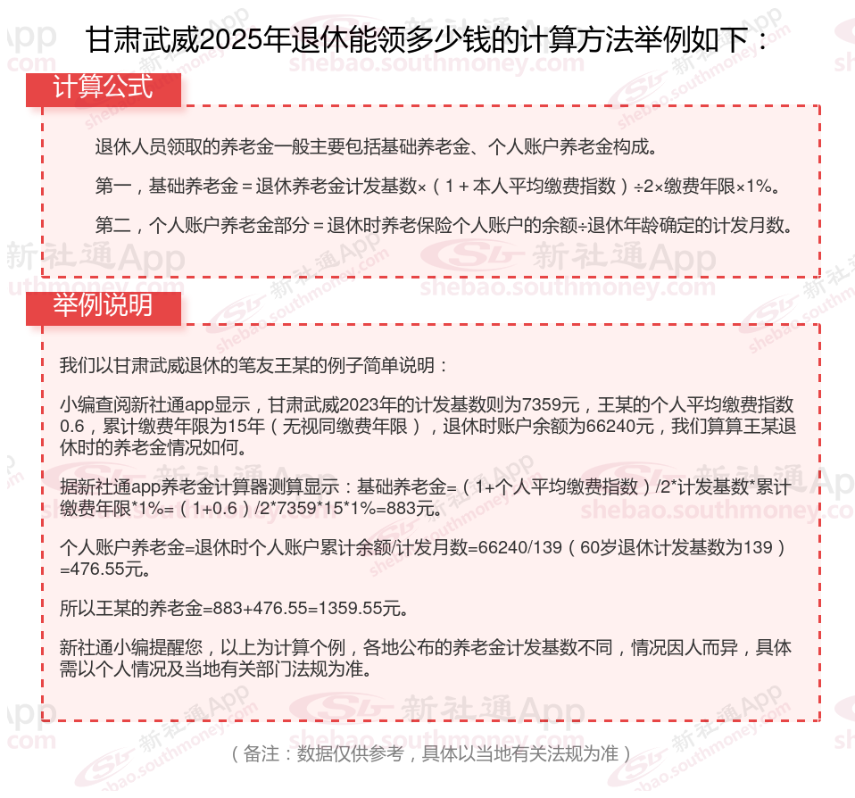
一、甘肃武威养老金计算方法及计算方法举例(在线计算器)

》点击新社通app养老金计算器,轻松测算你的养老金!
二、甘肃武威养老保险最低要交多少钱?举例说明
据新社通app获悉,甘肃武威养老保险的缴费金额计算通常涉及缴费基数和缴费比例两个因素。以下是一个基于虚构数据的计算举例说明:
假设甘肃武威某职工的养老保险缴费基数为4600元,甘肃武威法规的养老保险缴费比例为:企业缴纳比例为16%,个人缴纳比例为8%。
首先,我们需要确定该职工的养老保险缴费基数。如果该职工的工资收入低于省社平工资的60%,则按60%的省社平工资作为缴费基数;如果高于省社平工资的60%,则按实际工资收入作为缴费基数,但最高不得超过省社平工资的300%。
接下来,我们根据缴费比例来计算企业和个人各自需要缴纳的养老保险费。
企业缴费额 = 缴费基数 × 企业缴费比例= 4600元 ×16%=736元
个人缴费额 = 缴费基数 × 个人缴费比例=4600元 ×8%= 368元
据新社通app养老保险计算器显示,该职工所在的企业每月需要为其缴纳736元的养老保险费,而该职工个人则需要缴纳368元。
请注意,这只是一个基于虚构数据的计算示例,实际的缴费金额会根据具体的缴费基数、缴费比例以及当地社保方案的法规而有所不同。此外,社保方案也会随时间变化,因此在实际计算时,建议参考最新的方案法规。
温馨提示:本数据源于网络,仅供参考!具体需以当地具体法规为准!
三、养老保险能退出来吗?
养老保险是可以退出来的,但是需要满足一定的条件才可以。比如参保人出国定居、参保人死亡、参保人重复参保、参保人达到法定退休年龄但累计缴费年限未满15年的都是可以办理基本养老保险退保手续的,如果是重复参保的情况只能将重复投保的那份退保,还是需要保留一份基本养老保险的。在退保的时候社保局只会退还个人养老保险账户的资金,单位缴纳的费用进入了统筹基金账户是不会退还的。
如果是商业养老保险的话,退保就很简单的,可以直接联系保险公司申请退保,用户将退保所需要的身份证、保险合同、银行卡等资料准备齐全后就可以前往保险公司网点办理退保的业务了。一般养老保险退保只会退还保单的现金价值,是会造成保费的亏损的。
对于基本养老保险如果不是特殊情况的话,建议不要随意退保。基本养老保险是属于一项社会福利保险,是可以用来保证退休后的基本生活的。
以上就是甘肃武威养老金计算方法全部内容,希望对你有帮助,欢迎关注新社通app解锁更多社保专业资讯。