嘉兴社保退休能领多少钱?每月能拿到的钱取决于多个因素,包括缴费年限、缴费基数、社会平均工资等。本文介绍计算公式和提高待遇的方法,您可以更好地规划自己的养老生活。
当我们社保退休,每月能领取多少钱的养老金呢?据新社通app获悉,这是许多人关心的问题。养老金的计算方法复杂多样,具体涉及到基础养老金、个人账户养老金等多个要素。有些地区采用平均工资计算法,地区则采取个人账户累计计算法。了解并掌握养老金的计算方法是弄清每月领取金额的重要前提。下面随新社通app小编一起来看看详情。
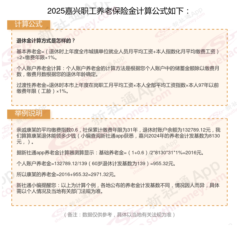
一、2023-2024年嘉兴养老保险缴费比例及基数标准 一个月要交多少钱?
据新社通app显示,嘉兴职工养老缴费基数是多少,2024-2025年嘉兴养老保险基数明细如下:
养老缴费基数为:4462,个人缴费:356.96元,企业缴费:669.3元,合计缴费:1026.26元。
(注:本文数据仅供参考,具体以当地缴费标准为准)

二、嘉兴养老金计算方法2024最新 社保退休可以拿多少

》点击新社通app养老金计算器,轻松测算你的养老金!
三、要提高养老金待遇,可以从以下几个方面进行规划和努力:
1. 提高缴费档次
选择更高缴费档次:养老保险实行60%至300%的浮动缴费档次,尽可能选择更高的缴费档次来增加养老金收入。比如,企业高层可以选择高于100%的缴费档次,而灵活就业人员也可以考虑提高至更高的档次。
影响:更高的缴费档次将直接导致未来养老金收入的增加。
2. 增加缴费年限
避免断缴:确保在职业生涯中持续缴纳养老保险,避免中断。
推迟退休:如果条件允许,可以考虑推迟退休,从而增加缴费年限。
影响:缴费年限越长,最终领取的养老金就越多。
3. 关注年金制
争取年金:如果所在单位提供职业年金或企业年金,积极参与并了解相关方案。
年金收益:年金是养老保险的第二层次,可以增加退休后的收入。
4. 提升个人职称和薪资
晋升职称:尽早地晋升职称,意味着个人工资的增加,从而提高养老保险的缴费基数。
影响:个人工资的增加意味着缴纳基数的增多,从而增加个人账户的积累。
5. 关注方案调整
了解方案:每年都会对养老金进行调整,关注方案变化,了解调整幅度和方式。
差异化调整:根据方案,高龄退休人员、艰苦边远地区退休人员以及多缴费、长缴费人员可能会享受更高的涨幅。
6. 投资增值
谨慎投资:在确保养老金安全的前提下,可以考虑通过投资来增加养老金的积累。
投资方案:选择分散投资、长期投资等方案,以降低风险并享受资本市场的长期增长。
7. 选择经济发达城市参保
考虑工作地点:在经济发达的城市缴纳社保,会获得更好的养老金待遇。
社会平均工资:社会平均工资水平对养老金待遇有很大影响。
》点击新社通app社保养老金规划,领取您的规划方案!为您的退休生活加薪!
温馨提示:本数据仅供参考!具体需以当地有关法规为准!
以上就是嘉兴退休人员养老金计算的全部内容,希望对你有帮助,欢迎关注新社通app解锁更多社保专业资讯。