交了这么多年社保你知道我们退休后能领多少钱吗?根据最新的社保退休金在线计算器,职工退休时的社保退休金由两部分组成:社保退休金=基础社保退休金+个人账户社保退休金。
退休后每月养老金到底能领多少?社保交满15年只是起点,缴费年限越长待遇越高!本文详解养老金计算公式,并附免费在线计算器链接,输入数据即可快速估算您的退休收入。
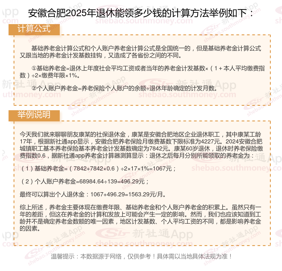
安徽合肥退休工资养老金计算方法及公式2024年最新(举例说明)

》点击新社通app养老金计算器,轻松测算你的养老金!
安徽合肥退休领取养老金的条件是什么?
职工按月领取基本养老金必须具备三个条件:
1、达到法定退休年龄,并已办理退休手续;
2、所在单位和个人依法参加养老保险并履行了养老保险缴费义务;
3、个人缴费至少满15年(过渡期内缴费年限包括视同缴费年限)。目前,企业职工法定退休年龄为:男职工60岁;从事管理和科研工作的女职工55岁;从事生产和工勤辅助工作的女职工50岁,自由职业者、个体工商户女年满55周岁。
安徽合肥养老金计发基数是多少?附全国各地养老金计发基数排名前十,看看有哪些城市!
查阅新社通app显示,安徽合肥2024年的养老金计发基数公布,由7688元上涨至7842元,增长2%。

(备注:数据仅供参考,具体以当地有关法规为准)
以上就是全部内容,希望对你有帮助,欢迎关注新社通app解锁更多社保专业资讯。