贺州社保缴满退休能领多少钱?贺州每月能拿到的钱取决于多个因素,包括缴费年限、缴费基数、社会平均工资等。本文介绍计算公式和提高待遇的方法,您可以更好地规划自己的养老生活。
2025年城镇职工和城乡居民养老金将双涨,职工养老金实现21连涨,居民养老金4连涨。同时提高医保补助标准,2024年多地养老金计发基数上涨,个人养老金制12月15日实施,给予社保参保人员巨大福利。
好消息来了,根据12月11日到12日消息,2025年将继续提高城镇职工基本养老金和城乡居民基本养老金,也就是2025年实现养老金的“双涨“,职工养老金将在2025年实现第21涨,也实现了自2005年以来的连续上涨,城乡居民基础养老金也实现了自2022年以来的连续上涨,实现了4连涨。
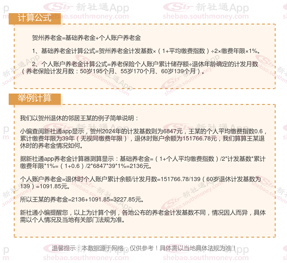
贺州社保退休工资计算方法及公式2024年最新(计算器)

》点击新社通app养老金计算器,轻松测算你的养老金!
如何查询个人养老保险账户余额?养老保险个人账户的查询方法主要有以下几种:电话查询:
参保人可以直接拨打社保服务热线电话12333,按语音提示操作,切换到自己参保地的社保局客服中心。
然后通过人工服务,提供自己的身份证号码或其他相关信息,就可以查询到自己的社会养老保险账户余额或缴费信息。社保中心查询:如果不清楚自己的社保账号,可以携带身份证到各区社会保险经办机构业务办理大厅查询。网上查询:
登录所在城市的社会保险业务网站。
点击“个人社保信息查询”窗口,输入本人身份证和密码(密码可能是社保证编号或者身份证出生年月)。
查询本人参保信息。自助终端查询:
在社保经办机构或指定的自助终端机上,通过刷身份证或输入相关信息进行查询。支付宝查询:
打开支付宝APP,点击“更多”。
找到“便民生活”栏目下的“城市服务”。
进入城市服务后,点击“社保查询”。
在社保查询页面选择“养老账户查询”或“养老缴费情况”等选项,即可查看相关信息。微信查询:
打开微信,点击“钱包”。
在“腾讯服务”中找到“城市服务”。
点击进入后,可以看到“社保查询”入口。
点击进入后,输入自己的身份证号码和密码,即可查询。
贺州个人养老金计发月数是什么?(附计发月数一览表)
养老金计发月数指的是养老金待遇计划发放的月数。这一数值的设定与多个因素相关,包括退休年龄、城镇人口平均估计寿命、基金投资收益率等。
目前,对于不同退休年龄的职工设定了不同的计发月数。具体来说,60岁退休的职工,其个人账户养老金的计发月数为139个月;55岁退休的职工,计发月数为170个月;而50岁退休的职工,计发月数则为195个月。这些计发月数自2005年以来一直沿用至今,期间并未发生变化。
需要注意的是,计发月数的设定是为了确保在退休人员去世时,其个人账户的余额能够正好发放完毕,实现账户基金的精算自平衡。因此,这一数值并非随意设定,而是经过精心计算和调整的。
然而,随着时间的推移和社会经济的发展,一些影响养老金计发月数的因素可能发生了变化。例如,人均预期寿命的延长、记账利率的变动以及退休金增长率的调整等都可能对养老金的计发月数产生影响。因此,未来养老金计发月数是否会有所调整,还需要根据具体情况和方案变化来判断。
总的来说,养老金计发月数是养老保险制中的重要一环,其设定旨在保证退休人员的基本生活需求,并确保养老保险制的长期稳定运行。

温馨提示:本数据仅供参考!具体需以当地有关法规为准!
以上就是贺州养老金计算的全部内容,希望对你有帮助,欢迎关注新社通app解锁更多社保专业资讯。