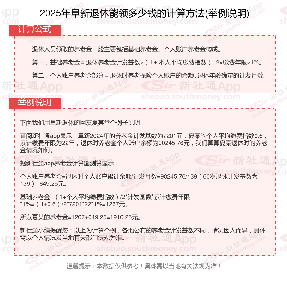
阜新养老金=基础养老金+个人账户养老金
1、基础养老金计算公式=阜新养老金计发基数×(1+平均缴费指数)÷2×缴费年限×1%。
2、个人账户养老金计算公式=养老保险个人账户累计储存额÷退休年龄确定的计发月数(养老保险计发月数:50岁195个月、55岁170个月、60岁139个月)。

单位公司买社保和个人买社保有什么区别?
缴纳的险种数量不同:灵活就业人员社保只能缴纳“两险”,即:养老保险和医疗保险;企业员工社保需要缴纳“五险”,即:养老保险、失业保险、工伤保险、医疗保险、生育保险。
缴费基数和比例:
按照2024年北京社保基数下限6821元,企业为员工缴纳社保的费用情况如下:
养老保险:企业缴纳比例为16%,即1091.36元。
失业保险:企业缴纳比例为0.5%,即34.11元。
工伤保险:单位缴纳比例在0.2%—1.9%之间,假设按0.5%计算,则为34.11 元。
职工基本医疗保险(含生育):企业缴纳比例为9.8%,即668.46元。
综上,企业按照社保基数下限为员工缴纳社保的总费用约为1827.94元
灵活就业者需要根据自己的实际情况和需求来选择适合自己的社保方案。
户籍限制:
职工社保:就是我们常说的五险一金,包含医疗保险、生育保险、养老保险、失业保险、工伤保险、公积金。
自由职业社保的参保主体是个人,通常只能缴纳养老保险和医疗保险两个险种。其缴费基数和缴费比例与职工社保不同,且社保是自愿缴纳的。
养老保险待遇:无论是职工社保还是灵活就业社保,参保人都可以在达到法定退休年龄并满足缴费年限要求后,按月领取基本养老金。养老金的计算方式相同,包括基础养老金和个人账户养老金两部分。
医疗保险待遇:两种社保都包括医疗保险,参保人可以在生病或受伤时享受相应的医疗报销待遇。
生育待遇不同:
职工生育保险的待遇包括:(一)生育津贴;(二)生育医疗费用;(三)计划生育手术医疗费用;(四)产假期间生育并发症和计划生育手术当期并发症的医疗费用;(五)生育当期合并症的医疗费用;(六)参保的男职工其配偶为农业家庭户且未参加生育保险的,在生育时男职工享受的生育护理假补贴;(七)法律、法规、要求应当由生育保险基金支出的其他有关费用。
生育待遇不同:在职人员有生育保险,可以领几个月上年度平均工资,可以休产假,假定休6个月,灵活就业人员,不能交生育保险,没有生育津贴。
退休年龄:
职工社保:领取养老金一般要求男职工60周岁,女干部55周岁,女职工50周岁。
灵活就业人员缴纳养老保险,退休年龄都是为女性满55周岁、男性满60周岁的,少部分女性灵活就业人员符合当地法规要求的,则退休年龄是可以提前至50周岁的
(备注:数据仅供参考,具体以当地有关法规为准)