成都社保缴满退休能领多少钱?成都每月能拿到的钱取决于多个因素,包括缴费年限、缴费基数、社会平均工资等。本文介绍计算公式和提高待遇的方法,您可以更好地规划自己的养老生活。
据新社通app获悉,对于职工来说退休以后的生活费用是很重要的,大家都有养老保险,只有缴纳够一定的年限才可以领取的。那么2025成都养老金可以领取多少钱一个月?成都养老又要交多少钱呢?下面就随新社通app小编一起来看看详情吧。
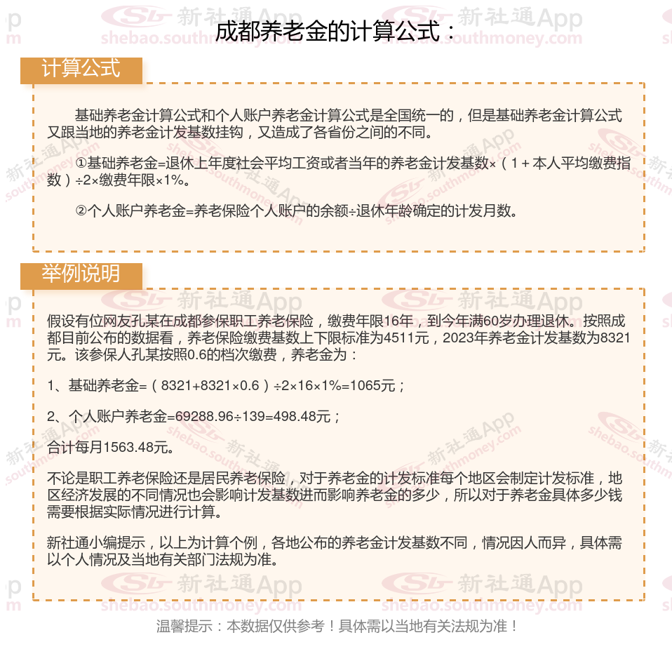
成都社保退休工资计算方法及公式2024年最新(计算器)

》点击新社通app养老金计算器,轻松测算你的养老金!
怎样查询养老金个人账户余额?养老保险可以通过多种方式进行查询,以下是几种常见的查询方法:微信查询:
打开微信,点击“我”页面中的“服务”选项。
在“生活服务”栏找到“城市服务”并点击进入。
进入页面后,在热门服务中选择“社保综合”。
选择本地的社保查询入口,以北京为例,点击“北京社保查询”。
在打开的页面中,选择“基本养老保险”即可查看缴费记录。支付宝查询:
打开支付宝APP,在首页点击“更多”进入应用中心。
找到“便民生活”栏下的“市民中心”并点击进入。
进入页面后,点击“社保”选项。
选择“社保查询”,在打开的页面中即可查看养老保险的缴费记录。电话查询:
参保民众可以拨打社保全国统一查询电话:12333。
拨打后根据语音提示,选择自己参保地的社保局客服中心,然后通过人工服务获得个人的社会养老保险账户余额或缴费信息。社保中心查询
如果领取者对自己的社保余额不清楚,可以携带身份证到各区社会保险经办机构业务办理大厅查询。网上查询:
参保人员可以登录当地社保局网站,找到养老保险查询板块。
输入自己的身份证号码、社保卡的密码以及验证码,就可以查询到自己的社会养老保险账户余额以及缴费信息了。
初始密码一般是123456或本人身份证最后六位数字,如果已经更改过,那就使用更改后的密码。
也可以在APP上进行查询,操作步骤类似。自助终端查询:
在一些社保服务大厅或社保经办机构,会设有自助查询终端。
您可以通过这些终端输入个人信息,自助查询养老保险的相关情况。
成都个人养老金计发月数是什么?(附计发月数一览表)
养老金计发月数指的是养老金待遇计划发放的月数。这个数值是根据城镇人口平均估计寿命、退休年龄以及基金投资收益率等多个因素来确定的。目前,60岁、55岁和50岁退休职工的个人账户养老金的计发月数分别为139个月、170个月和195个月。
然而,这个计发月数并非一成不变。随着记账利率的变化、退休金增长方案的调整以及人均预期寿命的延长等因素,养老金计发月数可能会发生变化。因此,具体的养老金计发月数应以当时的法规为准。
为了获取最准确的信息,建议定期查阅相关的方案或咨询当地的社保部门。同时,了解养老金计发月数的含义和影响因素,也有助于更好地规划个人的养老保险。

温馨提示:本数据源于网络,仅供参考!具体需以当地具体法规为准!
以上就是成都养老金计算的全部内容,希望对你有帮助,欢迎关注新社通app解锁更多社保专业资讯。