酒泉公布2023年养老金计发基数,退休养老金涨多少怎么算?据新社通app显示,酒泉2023年的养老金计发基数已经确定为7359元/月。这一基数用于核算2023年1月1日至12月31日期间退休人员的养老金待遇。与去年相比,酒泉去年的养老金计发基数上涨了282元,涨幅为3.98%。
据新社通app获悉,随着人口老龄化的不断加剧,养老金问题逐渐成为社会关注的焦点。而养老金计发基数的计算方法则直接关系到每一位参保人员的养老金待遇。在计算养老金时,我们需要准确核实缴费年限和缴费比例等关键因素,并按照相关法规来计算养老金计发基数以及其他相关因素。那么,2026年酒泉养老金计发基数公布后能补发多少钱?

2023年最新酒泉养老金计发基数是多少?
据新社通app显示,酒泉公布2023年1月1日至12月31日企业和事业单位退休基本养老金计发使用的基数为7077元/月。按照新的计发基数计算,实际上基础养老金计发基数应当是7077元,增长了282元。这一公布对于退休人员来说是好消息,但实际能够补发多少钱还需要根据个人情况再进行具体计算。对于没有过渡性养老金的退休人员来说,补发的金额主要与工龄、养老保险缴费指数等因素有关。
全国2023年养老金计发基数排名前十的城市,看看有你的城市吗?在这里简单分享一下:

酒泉养老金重算补发的资格条件是什么?
养老金重算补发的条件主要包括以下几个方面:
1.身份条件:
需要是职工养老保险的退休参保人。因为只有职工养老保险参保人的基础养老金是由统筹账户进行发放的,而养老金重算补发的部分是基础养老金的重新计算得出的差额。
2.时间条件:
需要是在本年度办理了退休手续的人员。养老金重算补发是针对本年度退休人员进行发放,因为需要对于本年度计发基数变化后的基础养老金进行重新计算。
需要是在本年度计发基数公布之前退休的人员。因为本年度计发基数公布之后退休的人员,都是按照新的计发基数进行发放养老金的,所以没有重算补发的必要。
3.状态条件:
需要处于养老金正常发放状态。退休人员需要定时开展养老待遇认证,以正常享受相应的养老金待遇,才可以领取到这次养老金重算补发的那部分金额。
4.缴费条件:
需要在退休前至少连续缴纳养老保险满15年。这一条件确保了个人为个人养老金账户做出了足够的贡献,保证了退休后的基本生活。
缴费基数要足额。即工作期间所缴纳的养老保险费用需要达到一定的金额,以防止有人通过缴费最低的方式来满足其他条件,从而获得不公平的优惠。
5.其他特定条件:
对于部分事业单位已退休的“中人”,即调整前参加工作、调整后退休的人员,他们将获得差额补发。
事业单位退休人员的职业年金补发,作为提高退休人员待遇的补充养老保险制。
请注意,由于各地的社保管理不同,具体的补发条件和流程可能有所不同。建议咨询当地社保部门或相关机构以获取最准确的信息。
2024年酒泉养老金重算后补发多少的计算公式(举例说明)
酒泉养老金计发基数公布,会安排重新核算养老金,并进行差额补发,少数地区可能会延迟到次年才补发到位。
养老金有多少补发呢?举个例子
如果您是2023年1月酒泉退休的,个人平均缴费指数为0.6,缴费年限为23年,3月重算补发,补发1-2月共2个月差额,据新社通app计算器显示:
原基础养老金=7077×(1+0.6)÷2×23×1%=1302.17元
新基础养老金=7359×(1+0.6)÷2×23×1%=1354元
补发差额=(1354-1302.17)=51.83元/月×补发2个月=103.66元
综上,这个例子基础养老金一共能补发103.66元。
各地公布的养老金计发基数不同,个人情况也因人而已,重算补发金额也各人不同,但能确定的是,养老金计发基数肯定上调,调整金额接下来几个月会陆续补发到位!
(备注:数据仅供参考,具体以当地有关法规为准)
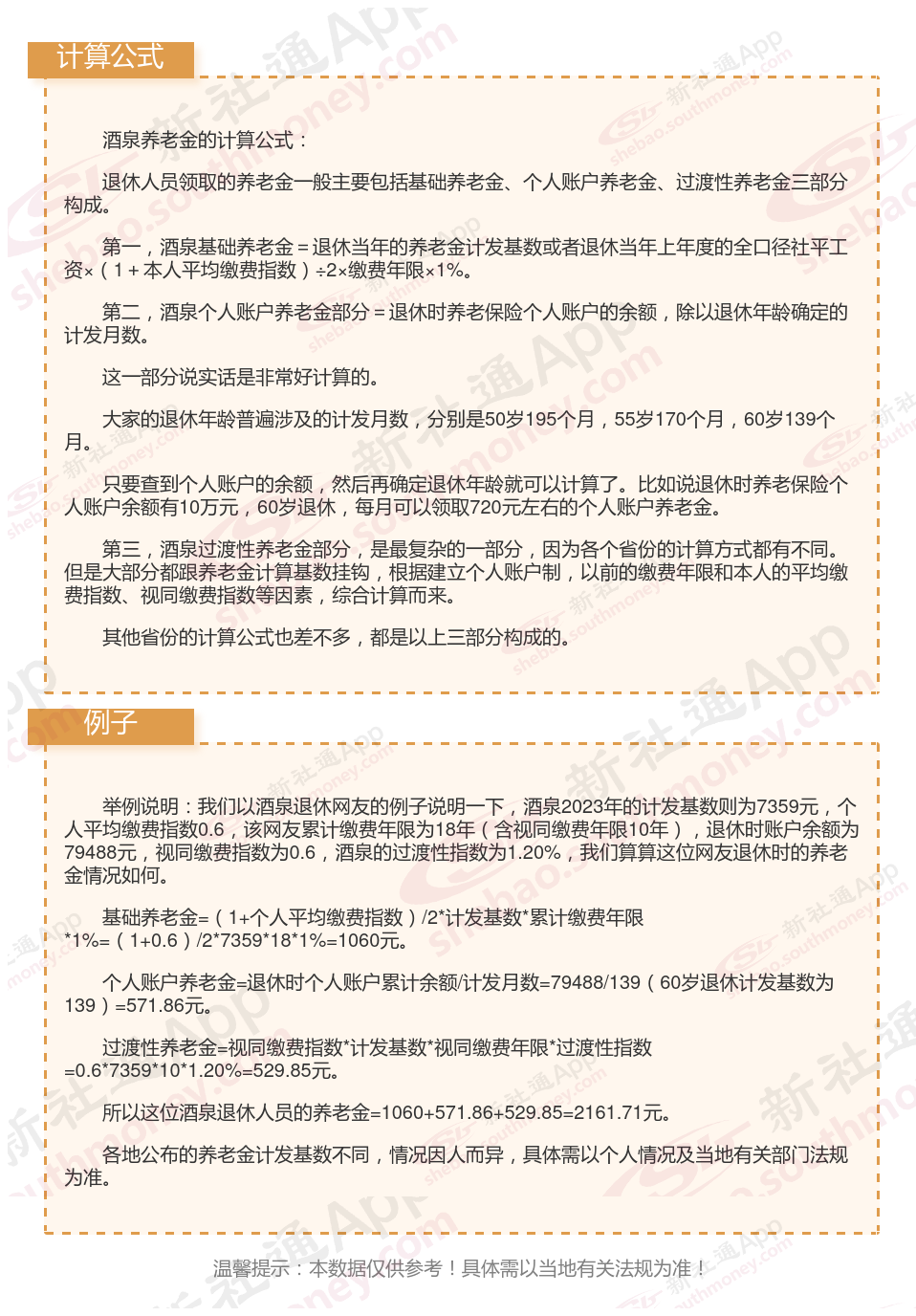
以上就是酒泉养老金计发基数的全部内容,希望对你有帮助,欢迎关注新社通app解锁更多社保专业资讯。