退休金计算方式是怎样的2026?
基础养老金:其计算公式为(全省上年度在岗职工月平均工资+本人指数化月平均缴费工资)÷2×缴费年限×1%。其中,本人指数化月平均缴费工资=全省上年度在岗职工月平均工资×本人平均缴费指数(本人平均缴费指数最高为300%,最低为60%,指数在0.6~3之间)。
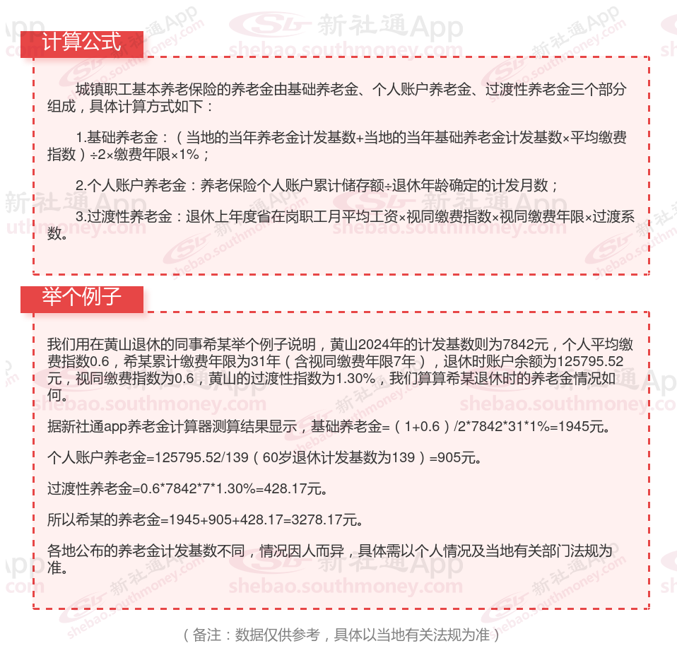
个人账户养老金的计算。个人账户养老金=个人账户累计储存额÷计发月数(例:50岁195个 月、60岁139个月)。
个人账户养老金的计算则是:个人账户累计储存额÷计发月数。这部分的计算依赖于个人在养老保险期间的累计储存额以及养老金的计发月数。

怎样才能提高自己的养老金待遇?
选择经济发达城市参保:
考虑工作地点:在经济发达的城市缴纳社保,会获得更好的养老金待遇。
社会平均工资:社会平均工资水平对养老金待遇有很大影响。
增加缴费年限:缴费年限是影响养老金待遇的重要因素。尽量延长缴费年限,可以让你的养老金待遇更高。
提高缴费档次:
在有负担能力的情况下,选择较高的缴费基数进行缴费。这不仅能提高个人账户的积累,也能增加平均缴费指数,进而提高养老金的数额。
避免提前退休:
退休年龄影响养老金的计算。退休年龄越晚,缴费年限长的可能性就越大,同时计算个人账户养老金的计发月数也会越小,计算出来的个人账户养老金就会越高。
关注自身健康,延长寿命:
养老金是终身制的,只要活着就会源源不断地发放。因此,关注自己的身心健康,尽可能延长寿命,能够领取更多养老金。
温馨提示:本数据仅供参考!具体需以当地有关法规为准!