五险一金:即养老保险、医疗保险、失业保险、工伤保险、生育保险以及住房公积金。
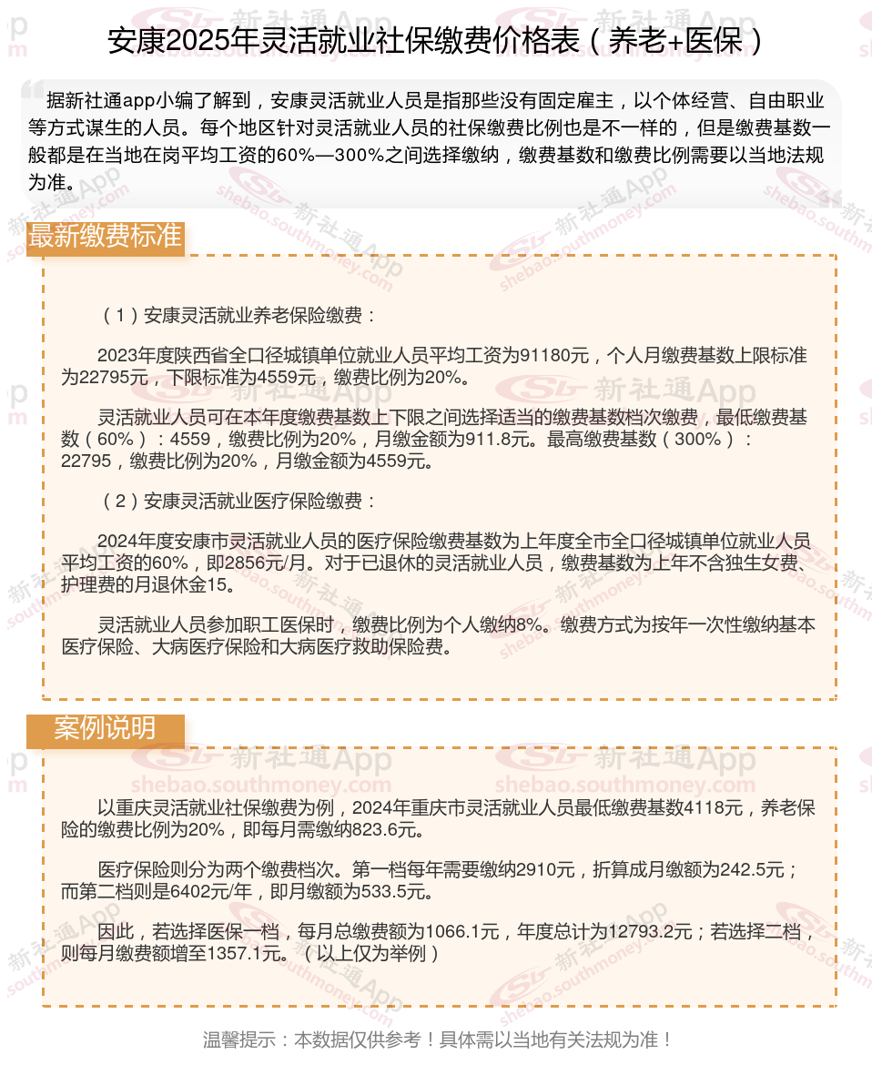
安康灵活就业人员参保月缴费金额是多少?2024-2025年度安康灵活就业人员社保缴费标准是多少?根据新社通app-社保缴费查询工具提供的2025社保缴费标准详情数据:

》社保缴费不迷茫,用新社通社保计算器,查询您的社保缴费金额!
新社通社保计算器计算所得,数据仅供参考。
据新社通app数据显示,安康灵活就业人员养老缴费基数2024-2025年最新标准如下:
养老保险最低缴费基数为:4559元;
个人缴费比例:20%,个人缴费金额:911.8元;
(注:本文数据仅供参考,具体以当地缴费标准为准)
断交社保有什么影响,具体是哪些?
失业保险:其实对于大家来说,如果断缴社保,其含义就是失业了吧。如果是非本人意愿失业,失业保险业务缴费满一年以上,可以领取失业金待遇。最长不超过24个月,代缴基本医疗保险。如果领完失业金距离退休不足一年的,可以延长到退休为止。未来推动渐进式退休以后,甚至还会给代缴基本养老保险。
工伤保险:这个对于工伤保险的影,响相对来说就比较小了,因为工伤保险享受到的是随时缴纳随时享受,不存在任何连续交费,也不存在任何中断交费的情形,可以说工伤保险是五类社保当中,影响最小的一类社保保险,所以即便出现中断交费也不会影响到我们工伤保险的报销,只要是你正常参保交费期间,那么都能够享受到工伤的待遇。
医疗保险:享受到的是既交既得的原则,也就是说我们正常参加医疗保险,才能够正常享受到医保的报销待遇,但如果说出现了医保的中断交费,那么就无法正常享受到医保的报销了,对自身来说在看病就医的过程中,那么会产生一定的影响,因为产生的医疗费用,就需要你自付来进行支付了,毫无疑问,就会对自己看病就医产生一定的经济压力。除此之外呢,还要注意的是医保中断三个月以上,那么就会设置3~6个月不等的固定等待期,每个地区的要求不同,而且在等待期内也无法享受到医保的报销,所以医疗保险中断时间一旦超过三个月,对自己的影响还是比较大的,所以说不能够轻易的去中断。
养老保险:断交后并不会作废。只要累计缴费年限满15年,退休后就能够享受养老待遇,中间断缴并不影响。
生育保险:如果享受生育保险,职工必须和用工单位建立起生育保险的缴纳,而且要在生产之前,满足连续缴纳生育保险一年以上的时间,这种情况下才具备生育保险享受的条件,如果说你出现了生育保险的中断交费,或者说不符合连续一年的交费,那么依然是无法享受到生育保险的报销,包括生育津贴的待遇。
社保挂钩法规影响社保断缴对许多在一线城市例如北京、上海等,在涉及购房、购车以及积分入户有极大的影响。
首先,在一些一、二线城市,购房要求购房者需要连续缴纳一定时间的社保。例如,深圳购房者需要连续缴满社保5年,一旦社保断缴,将需要重新计算缴费时间。这意味着如果社保中断,购房者可能需要更长的时间才能符合购房的要求,增加了购房的难度。
其次,积分入户也对社保缴纳有一定要求。以北京为例,要求申请积分入户的申请人连续缴纳社保7年。如果社保中断,将无法满足积分入户的条件,可能会延迟或阻碍个人的入户计划。
此外,一些城市还要求了子女就学法规与社保缴纳有关。外地小孩想要在一些城市上学,父母需要连续缴纳一定时间的社保才能符合入学条件。
所以社保断缴对于许多与相关法规挂钩的重要生活事务都可能产生负面影响。因此,在选择离职或换工作时,需要仔细考虑社保连续性,以免影响未来的生活计划和机会。社保的稳定缴纳对于保证个人权益和获得各种法规福利非常关键。
退休人员养老工资计算方法:
基本养老金=基础养老金+个人账户养老金+过渡性养老金+增发养老金
基础养老金等于退休当年的养老金计发基数(部分地区也称为退休上年度全口径社平工资)×(1+本人平均缴费指数)÷2×缴费年限×1%。
社平工资水平:退休金计算中,基础养老金部分会参考当地上年度的社会平均工资。一般来说,社会平均工资越高,基础养老金的计发基数就越大,从而提高退休金的整体水平。
个人账户养老金部分,等于养老保险个人账户的余额÷退休年龄确定的计发月数。
个人账户养老金。个人账户资金总额除以某个数字,这个数字按退休时的年龄确定。
过渡性养老金是针对在养老保险法规要求前参加工作、法规要求后退休的人员设置的。其计算方式与基础养老金类似,但涉及的是法规要求前的缴费年限和缴费工资。
增发养老金=上一年安康在岗职工月平均工资×个人平均缴费工资指数×累计缴费年限(含视为缴费年限)×增发比例。
社保交够多少年才能够退休领取退休金,这个问题主要依据《中华人民共和国社会保险法》的相关要求来了解下。
一、社保缴纳年限要求
根据《中华人民共和国社会保险法》第十六条:“参加基本养老保险的个人,达到法定退休年龄时累计缴费满十五年的,按月领取基本养老金。”这意味着,要想在退休后按月领取基本养老金,个人需要至少累计缴纳15年的社保。
二、未达到缴纳年限的处理方式
同样依据《中华人民共和国社会保险法》第十六条,如果个人达到法定退休年龄时累计缴费不足十五年,有两种处理方式:一是可以继续缴费至满十五年,然后按月领取基本养老金;二是可以转入新型农村社会养老保险或者城镇居民社会养老保险,享受相应的养老保险待遇。
三、法定退休年龄的说明
关于法定退休年龄,虽然《中华人民共和国社会保险法》中并未直接确定,但根据现行要求,男性退休年龄为60周岁,女性退休年龄根据身份不同有所差异,工人50周岁,干部55周岁(自由职业者也为55周岁)。只有达到这些年龄要求,并且社保缴纳年限满足条件,才能退休并领取退休金。
综上所述,社保要交满15年,并且在达到法定退休年龄后,才能退休领取退休金。如果缴纳年限不足,可以选择继续缴纳或者转入其他养老保险。同时,也需要注意法定退休年龄的要求。
灵活就业人员社保可以停交几个月,有什么影响?
灵活就业人员社保一般可以连续3个月不交的,然后视为断缴。断缴影响如下:
社保断缴
根据法规,如果灵活就业人员未在时间内办理参保手续,或连续中断缴费三个月,这将被视为中断参保。在中断后办理参保手续并连续缴费满6个月后,方可再次享受医保待遇。然而,如果在中断后的3个月内及时补缴,那么从补缴的次月起就可以恢复医保待遇。
社保断缴的影响
医疗保险:社保一旦断缴,从断缴的第二个月开始,灵活就业人员就无法享受医保待遇。断缴超过3个月后,即使在续保时,也会有3个月的等待期,期间同样无法享受医保。此外,医疗保险的累计缴费年限也会受到影响,进而影响到退休后的医保待遇。
养老保险是累计计算的,断缴不会对之前已经缴纳的养老保险产生影响,也不会清0。但断缴会影响退休后的养老金待遇,因为缴费年限越长,领取的养老金就越多。其他险种:如生育保险、工伤保险等,都需要连续缴纳一定的时间才能享受待遇。断缴会影响到这些险种的待遇享受。 避免社保断缴的建议对于灵活就业人员来说,应尽量避免社保断缴。如果因某些原因无法继续缴纳社保,可以选择以个人的身份继续参保或者以城乡居民的身份参保。这样虽然待遇会低于职工社保,但至少可以保持社保的连续性,避免断缴带来的各种影响。
温馨提示:本数据仅供参考!具体需以当地有关法规为准!