据新社通app数据显示,铜川企业灵活就业养老保险的缴费基数为:4559元。
缴费比例:在企业参保缴费的情况下,单位缴纳比例为16%,个人缴纳比例为8%。而灵活就业人员参保缴费的比例为个人20%。
另外,需要注意的是,这些缴费标准可能会随着时间和方案的变化而调整。为了获取最新的铜川灵活就业养老保险缴费标准信息,建议查阅相关消息或咨询当地社保部门。总的来说,了解并遵守当地的养老保险缴费标准是每个人的责任,也是保证个人权益的重要方案。
(注:本文数据仅供参考,具体以当地缴费标准为准)
陕西灵活就业社保缴费标准一览?根据新社通app-社保缴费查询工具提供的最新数据如下:

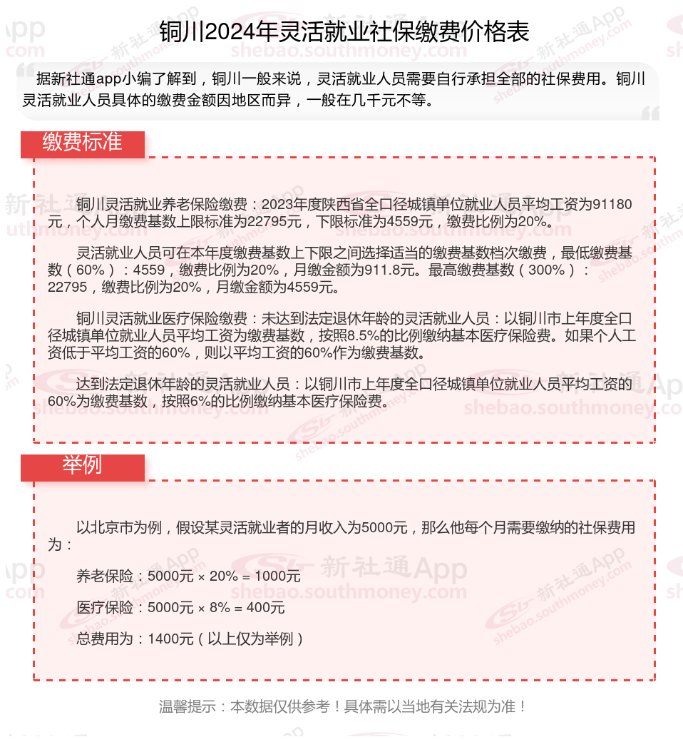
铜川灵活就业养老保险缴费:2023年度陕西省全口径城镇单位就业人员平均工资为91180元,个人月缴费基数上限标准为22795元,下限标准为4559元,缴费比例为20%。
灵活就业人员可在本年度缴费基数上下限之间选择适当的缴费基数档次缴费,最低缴费基数(60%):4559,缴费比例为20%,月缴金额为911.8元。最高缴费基数(300%):22795,缴费比例为20%,月缴金额为4559元。
铜川灵活就业医疗保险缴费:未达到法定退休年龄的灵活就业人员:以铜川市上年度全口径城镇单位就业人员平均工资为缴费基数,按照8.5%的比例缴纳基本医疗保险费。如果个人工资低于平均工资的60%,则以平均工资的60%作为缴费基数。
达到法定退休年龄的灵活就业人员:以铜川市上年度全口径城镇单位就业人员平均工资的60%为缴费基数,按照6%的比例缴纳基本医疗保险费。
温馨提示:本数据源于网络,仅供参考!具体需以当地具体法规为准!