缴费比例不同:养老保险,在职职工缴费比例8%,灵活就业缴费比例20%,同样缴费基数4000元,一个只需要交320元,全部进入个人账户,另一个交800元,其中320元进入个人账户,剩下480元进入统筹账户。
那么,自由职业者社保,要交多少钱一个月?根据新社通app-社保缴费查询工具提供的2025社保缴费标准详情数据:

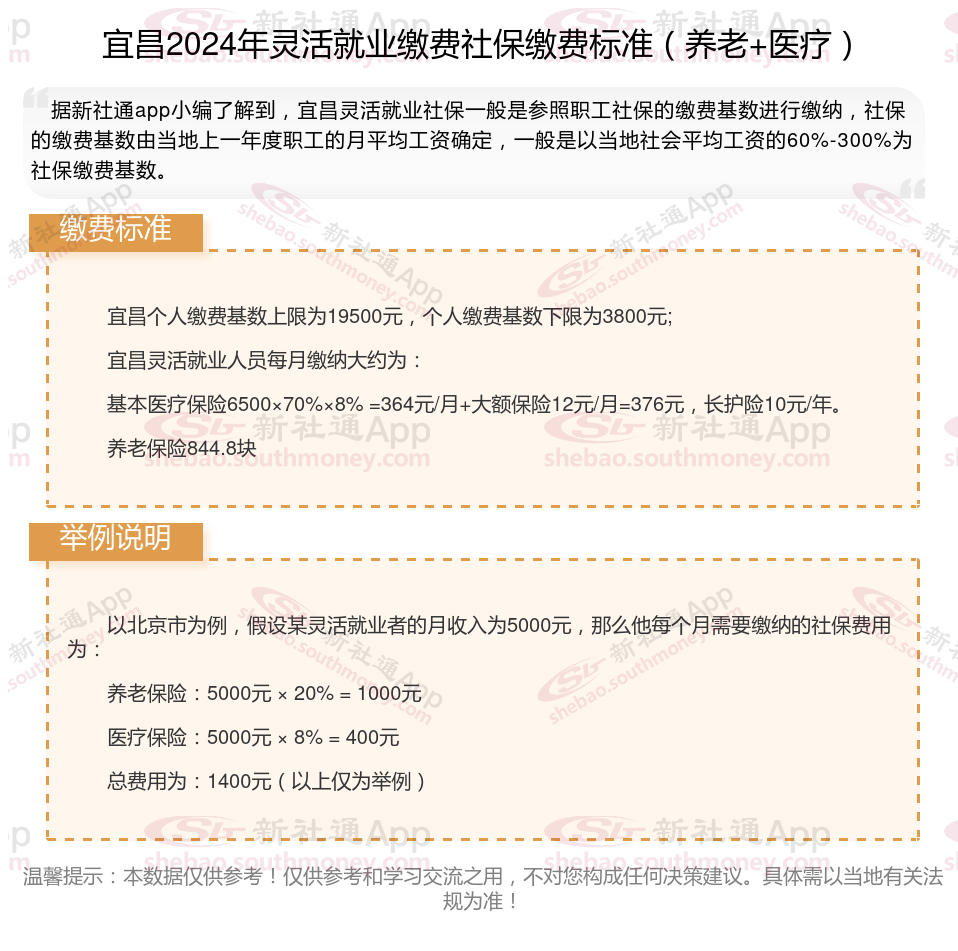
据新社通app数据显示,2024-2025年宜昌灵活就业人员养老保险的缴费标准:
养老保险缴费基数的下限为3800元;养老保险缴费比例为20%。
(注:本文数据仅供参考,具体以当地缴费标准为准)