灵活就业社保的缴费金额因地区和具体法规要求而异。以北京为例,养老保险缴费比例为20%,月最低缴费金额为1265.2元
那么,社保个体户缴费需要多少钱一个月呢?根据新社通app-社保缴费查询工具提供的2025社保缴费标准详情数据:

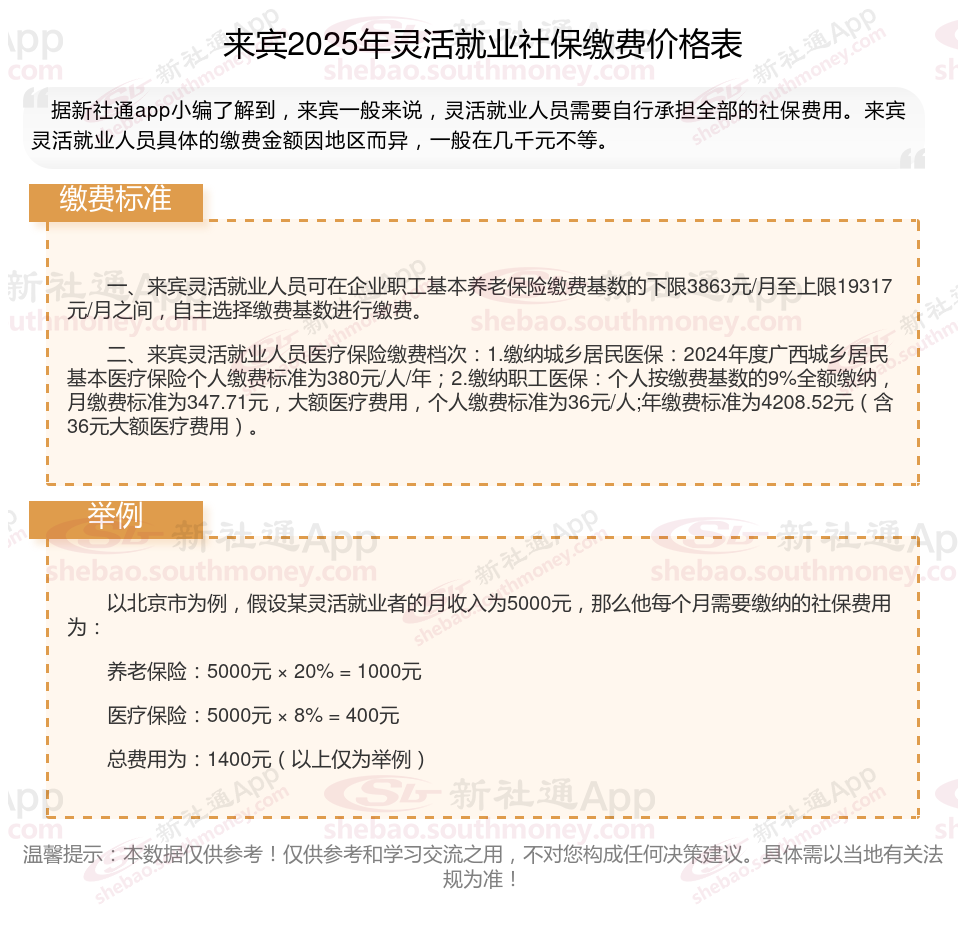
据新社通app数据显示,来宾灵活就业养老保险的缴费基数为:4053.6元。灵活就业人员参保缴费的比例为个人20%。
另外,需要注意的是,这些缴费标准可能会随着时间和方案的变化而调整。建议查阅相关消息或咨询当地社保部门。
(注:本文数据仅供参考,具体以当地缴费标准为准)
灵活就业社保的缴费金额因地区和具体法规要求而异。以北京为例,养老保险缴费比例为20%,月最低缴费金额为1265.2元
那么,社保个体户缴费需要多少钱一个月呢?根据新社通app-社保缴费查询工具提供的2025社保缴费标准详情数据:

据新社通app数据显示,来宾灵活就业养老保险的缴费基数为:4053.6元。灵活就业人员参保缴费的比例为个人20%。
另外,需要注意的是,这些缴费标准可能会随着时间和方案的变化而调整。建议查阅相关消息或咨询当地社保部门。
(注:本文数据仅供参考,具体以当地缴费标准为准)
社保卡有什么用?(2025/01/29)
2025-01-29 06:34社保知识
社保缴纳多少年可以领养老金?(01/29)
2025-01-29 06:24社保知识
养老金,几岁开始领合适?社保缴纳每年4038元,32年后每月能领多少?
2025-01-29 06:13社保知识
换工作断交一个月社保怎么办?(01/29/25)
2025-01-29 06:13社保知识
退休金计算公式2025是怎样的?1月29日
2025-01-29 05:53社保知识
换工作中间断了一个月社保怎么办?社保缴纳多少年可以领取退休金?(2025/01/29)
2025-01-29 05:14社保知识
2025年灵活就业人员怎么交社保?养老保险要交多少年才能领钱?(2025年1月29日)
2025-01-29 05:01社保知识
跳槽职工社保断了一个月怎么办?(2025年1月29日)
2025-01-29 04:45社保知识
5险扣多少钱一个月?(2025-01-29)
2025-01-29 04:36社保知识
灵活就业自己交社保一个月要交多少钱?25年1月29日
2025-01-29 04:31社保知识
乐山怎么算退休金,影响到养老保险待遇的因素有哪些??
2025-01-29 04:07社保知识
自由职业者社保在上饶多少钱一个月?01/29
2025-01-29 04:02社保知识
养老保险断交是不是就作废了?缴纳社保多少年可以领取退休金?(01/29/25)
2025-01-29 04:02社保知识
养老金什么时候发,有统一时间吗?2025-01-29
2025-01-29 03:57社保知识
养老金领取条件是什么?领取流程来了(2025/01/29)
2025-01-29 03:38社保知识
2025社保交多少钱六盘水?(1月29日)
2025-01-29 03:16社保知识