灵活就业社保通常只涵盖养老保险和医疗保险,不参与工伤保险、生育保险,尽管部分地区也允许参加失业保险。
据新社通app数据显示,衡阳灵活就业养老缴费基数明细如下:
养老缴费缴费基数为:4027元;
个人缴费比例:20%;
(注:本文数据仅供参考,具体以当地缴费标准为准)
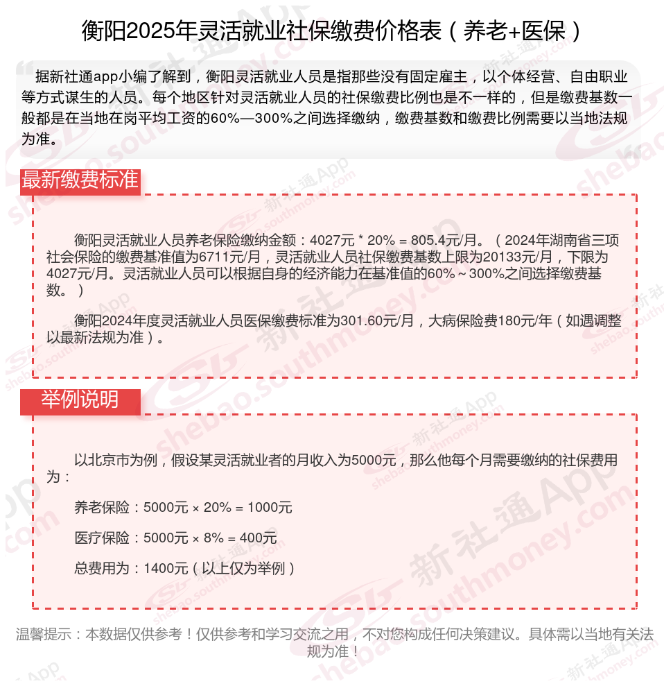
衡阳灵活就业社保缴费标准,衡阳社保缴费多少钱?下表是2024-2025年衡阳社保费用明细参考,根据新社通app-社保缴费查询工具提供的最新数据如下:

衡阳灵活就业人员养老保险缴纳金额:4027元 * 20% = 805.4元/月。(2024年湖南省三项社会保险的缴费基准值为6711元/月,灵活就业人员社保缴费基数上限为20133元/月,下限为4027元/月。灵活就业人员可以根据自身的经济能力在基准值的60%~300%之间选择缴费基数。)
衡阳2024年度灵活就业人员医保缴费标准为301.60元/月,大病保险费180元/年(如遇调整以最新法规为准)。
相关案例计算:
假设衡阳网友林某的月工资为4053元,当地的灵活就业养老保险缴费基数为4053元。
据新社通app养老保险计算器显示,林某个人缴费额:灵活就业个人按照其缴费基数的20%缴纳养老保险费。因此,林某每月需要缴纳的养老保险费为4053元 *20% = 810.6元。
另外,需要注意的是,养老保险的缴费比例和基数可能会随着方案的调整而发生变化。因此,在计算养老保险缴费金额时,需要参考当地的最新方案和法规。
灵活就业人员的上年度月平均工资低于统筹地区上年度全口径城镇单位就业人员平均工资的60%,则缴费基数按60%计算;反之,如果月平均工资超过平均工资的300%,则缴费基数按300%计算
若您想了解自己的社保缴费明细,可点击下方查询
新社通社保计算器计算所得,数据仅供参考。
断交灵活就业养老保险,后果你知道吗? 灵活就业养老保险可以断交。灵活就业人员为自愿参保,未就业期间的养老保险是自愿缴纳,因此可以中断。但需要注意的是,断交灵活就业养老保险可能会带来以下影响: 丧失医疗报销资格: 停缴社保不仅意味着养老金账户“停滞”,还会丧失医疗报销资格。在生病住院时,如果中断缴费,将无法享受医疗保险待遇,所有医疗费用都需自行承担。 影响养老金待遇: 累计缴费年限不足,可能影响退休待遇。法规,领取养老金的前提是累计缴满15年的社保。如果在法定退休年龄时没缴够15年,可能需要晚退休,甚至补缴一大笔钱。 失去社保补贴机会: 有些地区对灵活就业者提供社保补贴,比如50岁以上的男性、40岁以上的女性可以申请。但享受补贴的前提是必须处于正常参保状态。一旦中断缴费,这些补贴机会可能会溜走。 因此,虽然灵活就业养老保险可以断交,但灵活就业人员尽可能保持连续缴纳,以确保退休后能够享受到更高的养老金待遇和更全面的社保。如果确实无法继续缴纳,也应及时了解相关方案和法规,以便在后续需要时能够顺利恢复缴费并享受相应的社保待遇。
个人自行缴纳社保和单位交的有什么不一样?
职工社保和灵活就业社保的区别有哪些?
险种不一样:
什么是灵活就业社保?简单讲灵活就业人员购买的社保就叫灵活就业社保。灵活就业人员是指以非全日制、临时性和弹性工作等灵活形式就业的人员。
职工社保和灵活就业社保的缴费险种不同。职工社保包括养老保险、医疗保险、工伤保险、失业保险和生育保险。
缴费基数和比例:
灵活就业人员的社保缴费基数和比例是根据当地在岗职工平均工资的一定比例来确定的。灵活就业人员在参加养老保险时,缴费基数通常参照当地在岗职工的平均工资,一般来说,灵活就业人员可以选择按照在岗职工月平均工资的一定比例(如40%至100%)来缴纳基本养老保险费。医疗保险缴费基数:对于医疗保险,灵活就业人员一般是按照当地上年度月平均工资的一定比例(如4.2%至8%)来缴纳基本医疗保险费,具体比例可能因地区而异。
职工社保的缴费基数则是根据职工本人上年度月平均工资来确定,且各项保险的缴费比例也有所不同,例如养老保险单位缴纳比例为20%,个人缴纳比例为8%。
退休后的待遇:
灵活就业人员养老保险计入统筹账户部分为缴费基数的12%;
基本养老保险:职工基本养老保险的待遇主要包括按月领取的基本养老金,该养老金根据法规要求计发,并享受正常调整待遇。
基本医疗保险:参加职工基本医疗保险的个人,达到法定退休年龄时累计缴费达到法规要求年限的,退休后不再缴纳基本医疗保险费,享受基本医疗保险待遇。这包括医疗费用中应当由基本医疗保险基金支付的部分,由社会保险经办机构与医疗机构、药品经营单位直接结算。
工伤保险:职工因工作原因受到意外伤害或者患职业病,且经工伤认定的,享受工伤保险待遇。其中,经劳动能力鉴定丧失劳动能力的,享受伤残待遇。
失业保险:为失业人员提供一定期限内的失业补助金,帮助其渡过失业期。
生育保险:为女性职工提供生育期间的医疗和津贴等。
(备注:数据仅供参考,具体以当地有关法规为准)