灵活就业社保:主要涵盖养老保险和医疗保险,部分地区可能还包括失业保险,保险范围相对较窄。
据新社通app数据显示,抚顺养老保险缴费基数2024-2025年最新标准如下:
抚顺灵活就业人员基本养老保险缴费基数暂按不低于4273元;
缴费比例:个人承担20%;养老保险缴费个人854.6元。
(注:本文数据仅供参考,具体以当地缴费标准为准)
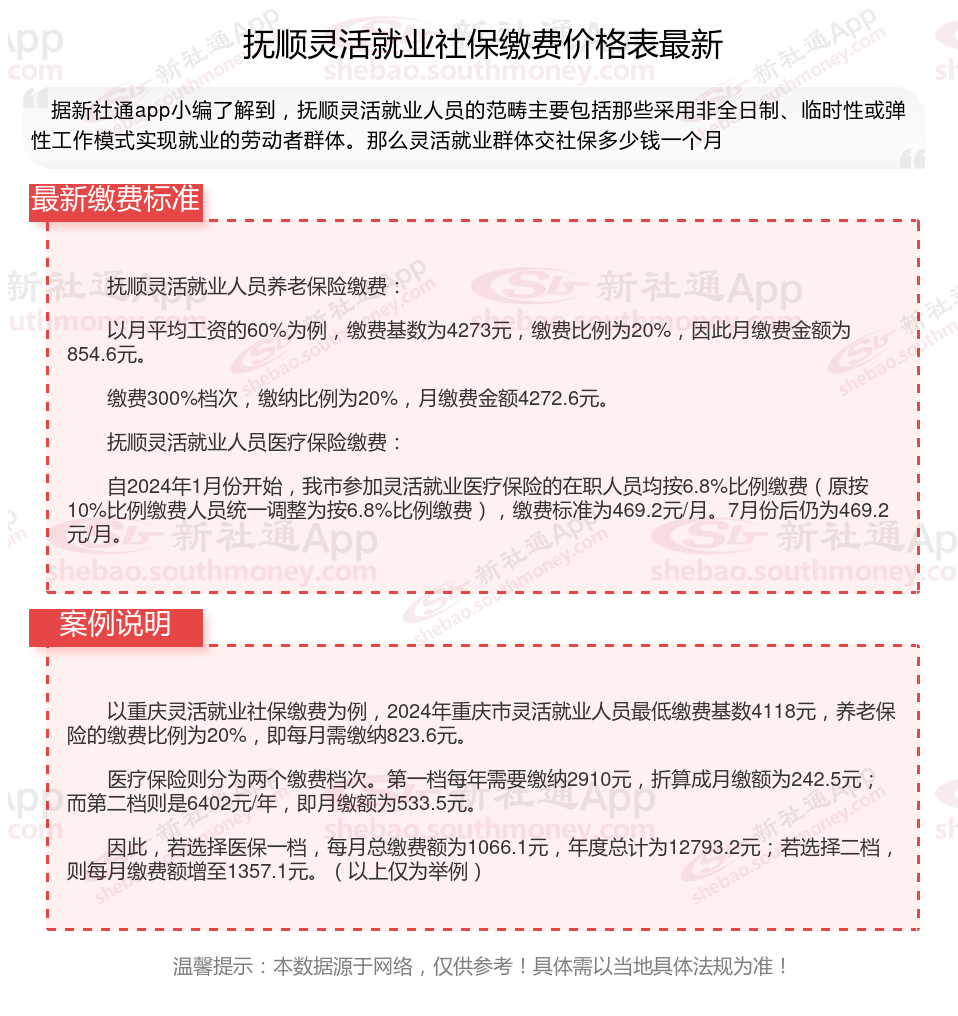
抚顺社保缴费多少钱?下表是2024-2025年抚顺社保费用明细参考,根据新社通app-社保缴费查询工具提供的最新数据如下:

抚顺灵活就业人员养老保险缴费:
以月平均工资的60%为例,缴费基数为4273元,缴费比例为20%,因此月缴费金额为854.6元。
缴费300%档次,缴纳比例为20%,月缴费金额4272.6元。
抚顺灵活就业人员医疗保险缴费:
自2024年1月份开始,我市参加灵活就业医疗保险的在职人员均按6.8%比例缴费(原按10%比例缴费人员统一调整为按6.8%比例缴费),缴费标准为469.2元/月。7月份后仍为469.2元/月。
2024年度山东社会保险费个人月缴费基数的上限为22078元,下限为4416元,灵活就业参保人员可以在4416元-22078元之间任意选择缴费基数。月缴费额=缴费基数×缴费比例,养老保险缴费比例为20%,工伤保险缴费比例为0.9%。自2024年1月开始,参加企业职工基本养老保险的灵活就业人员可自愿参加工伤保险。不参加工伤保险的,发生工伤后不享受医疗费、一次性伤残补助金、一次性工亡补助金、供养亲属抚恤金等相关待遇。
》》点击新社通app社保计算器,查询你的社保缴纳明细!
新社通app数据所得,数据仅供参考。
面对生活压力,灵活就业者能否断交养老保险? 灵活就业养老保险可以断交。灵活就业人员为自愿参保,未就业期间的养老保险是自愿缴纳,因此可以中断。但断交养老保险可能会带来一些影响,具体如下: 丧失医疗报销资格: 停缴社保不仅意味着养老金账户“停滞”,还会丧失医疗报销资格。生病住院时,全部费用都得自己承担。 影响养老金待遇: 个人享受基本养老金与个人缴费年限直接相关,缴费年限越长,缴费基数越大,退休后领取的养老金就越多。如果断交养老保险,将直接影响累计缴费年限,从而降低未来领取的养老金金额。 失去社保补贴机会: 有些地区对灵活就业者提供社保补贴,比如50岁以上的男性、40岁以上的女性可以申请。但享受补贴的前提是必须处于正常参保状态。一旦中断缴费,这些补贴机会可能会溜走。 综上所述,虽然灵活就业养老保险可以断交,但考虑到养老金待遇、医疗报销资格和社保补贴机会等因素,灵活就业人员尽可能保持连续缴纳状态。如果确实无法继续缴纳,也应及时了解相关方案和补救方案,以确保自己的权益不受损失。
个人自行缴纳社保和单位交的有什么不一样?
灵活就业社保和职工社保有哪些区别
退休年龄:
灵活就业人员退休年龄:目前,法定退休年龄为男性60周岁,女性55周岁;从事特殊工种的人员,根据相关法规,可以在50周岁退休;因病或非因工致残的人员,根据相关法规,可以在50周岁退休。
职工养老:目前男满60周岁,女干部满55周岁,女工人满50周岁,并且累计缴费满15年的,可办理退休;从事有害特殊工种、因病丧失劳动能力等情形,可以提前退休。
户籍限制:
灵活就业社保通常在户口所在地购买,对外地人员有一定的限制。
职工社保:适用于与企业签订正式劳动合同的职工,由公司和职工共同缴纳。
险种不一样:
灵活就业人员社保只参加养老保险和医疗保险,部分地区可参加失业保险。
在职职工:在职职工参加的社保包括养老保险、医疗保险、工伤保险、生育保险和失业保险,就是我们常说的“五险”。
缴费基数和比例:
灵活就业社保:缴费基数为上年全省在岗职工月平均工资的60%-300%,养老保险缴费比例为20%,医疗保险缴费比例为当地上年度城镇在岗职工月平均工资的80%的4.2%或8%。
职工社保的费用则是由用人单位和职工共同承担,且用人单位承担大部分费用,职工只需承担小部分,费用通常由单位代扣代缴,更为便捷。
温馨提示:本数据源于网络,仅供参考!具体需以当地具体法规为准!