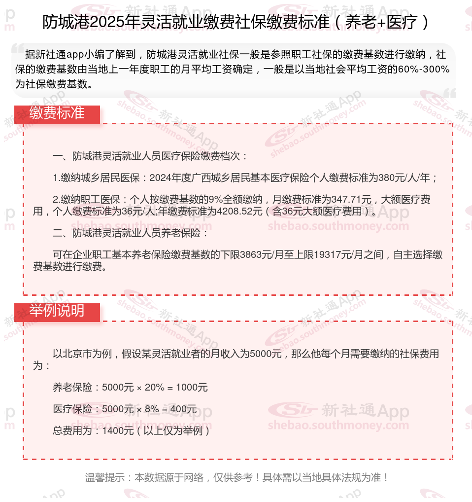
灵活就业社保成为很多自由职业者和打工人空窗期的最佳选择。那具体缴费是多少呢?接下来随新社通小编一起了解灵活就业人员社保缴费的详情。
一、防城港灵活就业人员社会保险缴费档次表,2025年最新个人社保养老保险缴费标准一览

二、社保缴费档次有哪些?选择最适合你的方案
社保缴费档次详解:选哪个最划算?
大家好,今天我们来聊聊社保缴费档次的那些事儿。社保缴费档次其实很简单,主要分为四个档次:最低档(40%)、一档(60%)、二档(80%)和三档(100%)。具体怎么选,咱们一起来看看。
80%档次
这个档次的缴费基数是上年社会平均工资的80%。按照上面的例子,缴费基数就是2400元。月缴费金额大概是835.97元。这个档次适合那些想要更高保护的朋友,缴费越高,未来领取的养老金也会越多。
60%档次
这个档次的缴费基数是上年社会平均工资的60%。按照上面的例子,缴费基数就是1800元。月缴费金额大概是692.37元。这个档次相对来说比较适中,既能保证一定的保护,也不会给经济带来太大压力。
40%档次
这个档次的缴费基数是上年社会平均工资的40%。比如说,去年社会平均工资是3000元,那你选最低档的话,缴费基数就是1200元。养老、基本医疗、大病互助和生育险共同组成,月缴费金额大概是548.57元。这个档次适合预算有限的朋友,但需要注意的是,缴费档次越高,未来领取的养老金也会越多哦。
100%档次
这个档次的缴费基数是上年社会平均工资的100%。按照上面的例子,缴费基数就是3000元。月缴费金额大概是979.77元。这个档次适合那些经济条件较好,想要更高保护的朋友。
总的来说,社保缴费档次的选择还是要根据自己的实际情况来定。预算有限的朋友可以选择最低档,而想要更高保护的朋友可以选择更高的档次。当然,缴费年限也是一个重要的因素,缴得越久,未来领取的养老金也会越多。
四、2025年防城港灵活就业社保的缴费方式有哪些?
五、2025年防城港灵活就业社保缴费待遇
防城港社保待遇的计发遵循“多缴多得、长缴多得”的原则,交的越久、交的越多,最后拿到手的退休工资就越多。灵活就业人员退休后,每月社保待遇由基础养老金和个人账户养老金两部分组成。
基础养老金由个人缴费年限、缴费基数和计发系数等因素计算。其中,缴费年限以实际缴费年限为准,缴费基数按照本人选择的缴费基数计算。计发系数根据退休时当地的平均工资和职工平均工资增长率等因素确定。
个人账户养老金由个人账户累计储存额按照本人退休时个人账户账户余额除以计息利率计算。以成都市灵活就业人员社保待遇计算标准举例,如下:
成都市按缴费基数为4071元,计发基数为7822元,灵活就业参保人按照最低缴费基数缴纳15年,在60周岁退休可领取的养老金为:
1、基础养老金=(7822+7822×0.52)÷2×15×1%=891.7元;
2、个人账户养老金=4071×8%×12×15÷139=421.74元;
每月总养老金为891.708+421.74=1313.448元。
tip:防城港养老金计算公式:养老金=基础养老金+个人账户养老金:(1)基础养老金=(全省上年度在岗职工月平均工资+本人指数化月平均缴费工资)÷2×缴费年限×1%=全省上年度在岗职工月平均工资(1+本人平均缴费指数)÷2×缴费年限×1%。(2)个人账户养老金=个人账户储存额÷计发月数(50岁为195、55岁为170、60岁为139)。(3)过渡性养老金=当年的养老金计发基数×视同缴费指数×视同缴费年限×过渡系数。
以上就是新社通小编带来防城港灵活就业社保缴费知识,内容供参考,希望对你有帮助,欢迎关注/下载新社通APP解锁更多社保专业资讯。