所谓的社保,其实是养老保险,也就是俗称的“五险一金”。它是由养老保险、医疗保险、失业保险、工伤保险、生育保险及住房公积金组成。
那么,2025年自由职业怎么交社保?根据新社通app-社保缴费查询工具提供的2025社保缴费标准详情数据:

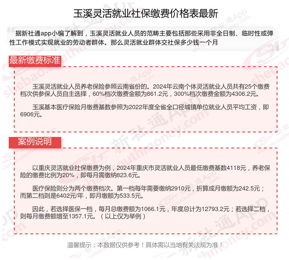
据新社通app数据显示,玉溪灵活就业养老保险的缴费基数为:4306.2元。灵活就业人员参保缴费的比例为个人20%。
另外,需要注意的是,这些缴费标准可能会随着时间和方案的变化而调整。建议查阅相关消息或咨询当地社保部门。
(注:本文数据仅供参考,具体以当地缴费标准为准)
什么是社保缴纳基数?
缴费基数:社保缴纳的费用通常是根据个人的工资收入来确定的,这个工资收入通常被称为缴费基数。
温馨提示:本数据仅供参考!仅供参考和学习交流之用,不对您构成任何决策建议。具体需以当地有关法规为准!