据新社通app数据显示,云南昭通灵活就业养老缴费基数明细如下:
养老缴费缴费基数为:4306.2元;
个人缴费比例:20%;
(注:本文数据仅供参考,具体以当地缴费标准为准)
2025年云南昭通灵活就业缴费标准个人交多少呢, 个人是可以自己交社保的吗?根据新社通app-社保缴费查询工具提供的最新数据如下:

》》还不知道自己社保缴纳明细吗?点击新社通app社保计算器,查询所在城市社保缴费明细!
新社通app数据所得,数据仅供参考。
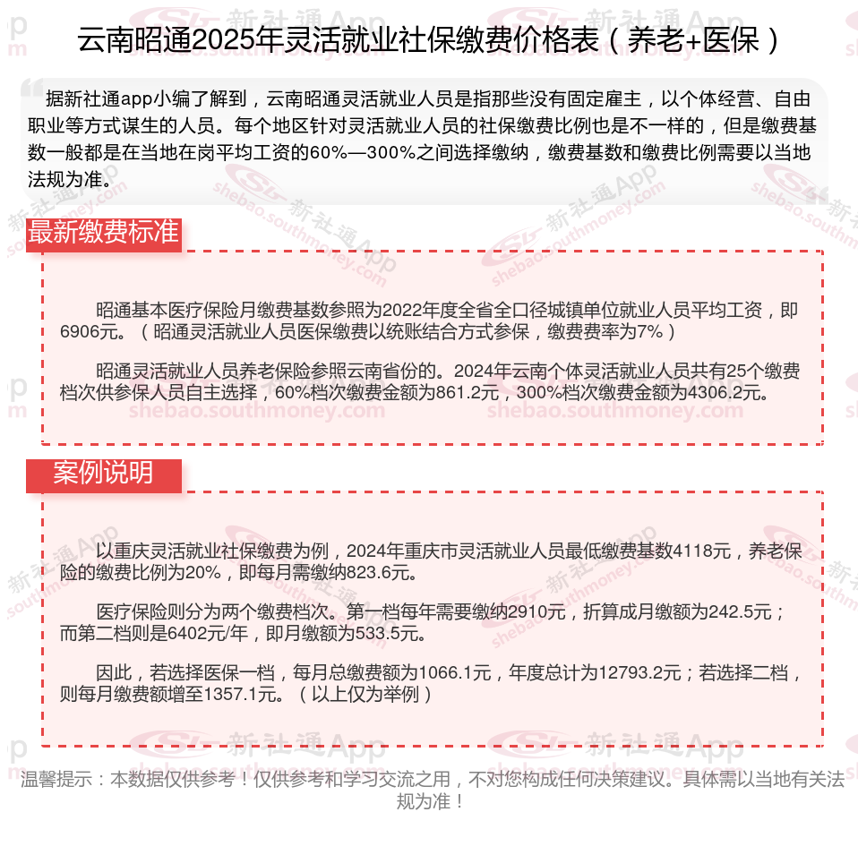
昭通基本医疗保险月缴费基数参照为2022年度全省全口径城镇单位就业人员平均工资,即6906元。(昭通灵活就业人员医保缴费以统账结合方式参保,缴费费率为7%)
昭通灵活就业人员养老保险参照云南省份的。2024年云南个体灵活就业人员共有25个缴费档次供参保人员自主选择,60%档次缴费金额为861.2元,300%档次缴费金额为4306.2元。
灵活就业社保与职工社保险种有什么不一样:
灵活就业社保只能缴纳养老保险和医疗保险。
职工社保包括养老、医疗、工伤、生育和失业等五种保险。
社保可以自己缴纳吗
个人可以缴社保的。
社保自己交是可以的,灵活就业社保是面向自由职业者、灵活就业等无雇主的劳动者所推出的一种社保类型,包含基本养老保险和医疗保险两类,部分地区还包含了生育和失业保险;
目前随着社会的发展,除了北京以外的城市基本都已经开放了外地户籍缴纳灵活就业社保的资格;
比如在上海,年满16周岁且男性未满60周岁、女性未满55周岁,在上海市劳动就业的自雇人员、无雇工个体工商户、未在用人单位参加基本养老、医疗保险的非全日制从业人员以及其他灵活就业人员均可自己交灵活就业社保。
温馨提示:本数据源于网络,仅供参考!具体需以当地具体法规为准!